A review on the production natural gas using energy-efficient and environmentally safe and sound technologies
- Authors: Satenov K.G.1, Suleimen Y.M.1,2, Tashenov Z.A.1
-
Affiliations:
- KMG Engineering
- K. Kulazhanov Kazakh University of Technology and Business
- Issue: Vol 7, No 3 (2025)
- Pages: 32-42
- Section: Oil and gas field development and exploitation
- URL: https://vestnik-ngo.kz/2707-4226/article/view/108801
- DOI: https://doi.org/10.54859/kjogi108801
- ID: 108801
Cite item
Full Text
Abstract
With the rapid development of green energy and its transition to renewable sources, countries and multinational oil and gas companies are increasingly focusing on forecasting global scenarios of the world economy’s demand for hydrocarbon resources. These predictions serve as a key reference point for determining future development strategies. Gas produced from natural sources plays a key role in the global energy industry and in the international balance of fuels. The main objective of the Gas Processing Plants construction is to provide Kazakhstan consumers with high-quality sales gas and increase the stability of gas delivery at the expense of the country’s own resources.
In order to meet the technical requirements for finished products, the processing trains of the plant should be equipped with inlet separators, gas dehydration units, gas sweetening unit and sour (raw) gas injection system.
This article presents an overview of new gas treatment technologies used in the processes of sales gas production. The classification and brief characteristics of gas sweetening systems, including absorption, adsorption and membrane methods, are described. The different types of zeolites used in dehydration systems are also presented. Special attention is given to gas injection processes.
Full Text
Introduction
One of the characteristic features of gas production in Kazakhstan is that at most large fields gas is extracted as a by-product from the oil-gas mixture. This leads to dependence of gas production volumes on oil recovery rates.
More than 95% of all explored gas reserves are concentrated in the western regions of the country, with over 85% of these reserves located in large oil and gas fields such as Kashagan, Tengiz, Korolevskoye and Zhanazhol, as well as in the Karachaganak and Imashevskoye oil and gas condensate fields. The reserves of the largest fields are as follows: Kashagan – 1,353 billion m³, Karachaganak – 741 billion m³, Tengiz – 510 billion m³1.
Design project of gas processing units strongly depends on gas production compositions, product specifications and environmental considerations. The crude feed from Field to Gas Plant contains solids, hydrocarbons (HC) and H2S, water.
During gas treatment, the raw gas is subject to purification and drying.
The facilities of the gas treatment processing system can be conditionally divided into 3 components [1]:
- Field and Gathering System;
- Onplots and Utilities;
- Offplots and Export Systems.
The gas treatment process flow diagram may include the following equipment:
- Separation Unit;
- Desalination Unit;
- Stabilization Unit;
- Gas compression Unit.
- Blending and distribution of the High-Pressure (HP) sour gas (SG) stream (which is the product stream from Separation and Stabilization Units) between the gas sweetening system and SG Injection (SGI) facility;
- Sulfur recovery unit (Claus process);
- Tail gas cleanup unit, including SCOT (Claus Off-Gas Treating Process)/Sulfren/Beavon/Superclaus and etc. processes [2–3];
- HC liquids recovery unit;
- Sour (Formation) water treatment unit.
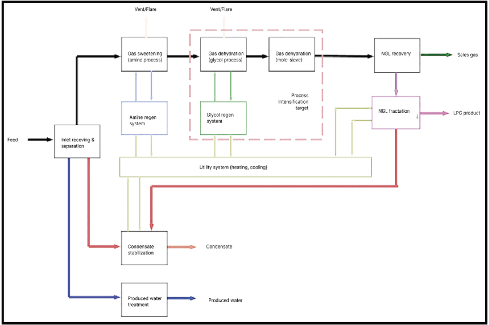
On flowcharts for gas treatment is shown in Fig. 1.
Figure 1. General process flow diagram of the Gas Processing Plants CPC –Pipeline; DE – Design Engineering; COS – Carbonyl sulfide; RSH – Mercaptans
CPC –Pipeline; DE – Design Engineering; COS – Carbonyl sulfide; RSH – Mercaptans
At the gas treatment unit, crude oil undergoes separation, desalting and oil stabilization. Gas is separated from oil in three consecutive separators (high, medium and low pressure).
The high-pressure crude gas separated from the oil is sent to acidic components (H2S and CO2) gas removal with amine and amine regeneration.
The hydrogen sulfide-saturated amine solution from the amine treatment unit is regenerated to release hydrogen sulfide (by stripping) and recycle the recovered amine. SG with high hydrogen sulfide content coming out of the amine regenerator is sent to the sulfur recovery unit. The sweet high-pressure gas from the amine treatment unit is sent to a fractionation unit to produce liquefied petroleum gas (LPG) and sales gas, which is sent to the gas pipeline.
Inlet separation
Inlet separation units perform several important functions:
- Stabilization of crude and gas feeds from the Field;
- Separation of crude into gas and liquid, which are recombined in the HP Separator;
- Solids from the Slugcatcher will be removed Introduction
The facilities of the gas treatment processing system can be conditionally divided into 3 components [1]:
- Field and Gathering System;
- Onplots and Utilities;
- Offplots and Export Systems.
The gas treatment process flow diagram may include the following equipment:
- Separation Unit;
- Desalination Unit;
- Stabilization Unit;
- Gas compression Unit.
- Blending and distribution of the High-Pressure (HP) sour gas (SG) stream (which is the product stream from Separation and Stabilization Units) between the gas sweetening system and SG Injection (SGI) facility;
- Sulfur recovery unit (Claus process);
- Tail gas cleanup unit, including SCOT (Claus Off-Gas Treating Process)/Sulfren/Beavon/Superclaus and etc. processes [2–3];
- HC liquids recovery unit;
- Sour (Formation) water treatment unit.
On flowcharts for gas treatment is shown in Fig. 1. before Non-Turnaround Vessel Inspection.
The slugcatchers can be of two types [5]:
- Vessel type;
- Finger type.
The Slugcatcher operates at 68 barg and 50–70 °C under normal operating conditions.
Vessel type slugcatcher are simple vessel for separation of two phases. Although the separation efficiency of the vessel is not critical for the slugcatcher, the vessel volume is important.
At the gas treatment unit, crude oil undergoes separation, desalting and oil stabilization. Gas is separated from oil in three.
The vessel must be large enough to accommodate large liquid slugs that form in the pipeline, especially when the pipeline pigging.
Since oil and gas pipelines typically have very high pressures, a large vessel must be designed for high design pressures (Fig. 2).
Figure 2. Vessel type slug catcher [6]
Finger type slugcatchers solve the economic problem of having to design a large buffer volume for high design pressures. To create a buffer volume, multi-pipe slugcatchers use large diameter pipe pieces instead of a conventional vessel. Since a pipe is easier to design to withstand high pres-sures than a vessel, this design offers advantages in terms of pressure resistance. However, a large number of pipes are required to provide sufficient volume, which increases the footprint of the finger pipe slugcatchers (Fig. 3).
Figure 3. Finger type slugcatcher [7]
The natural gas after the slugcatchers moves to separation to remove free water, next gas goes to gas sweetening unit.
Gas dehydration
Produced natural gas contains moisture, which adversely affects the processing and transportation processes, in particular, some hydrocarbons in the presence of water can form hydrate deposition, which leads to a reduction in the cross-sectional area of pipelines and valves, which can, in the case of complete blockage of the cross-section, cause an emergency situation [4].
Water from gas may be removal through physical methods such as adsorption, absorption, memb-ranes, condensation with using cold, also chemical methods (CaCl2, etc.) and their different combinations.
Following methods, ordered by popular appeal in this list, can be used for commercial purposes:
- Absorption – glycol dehydration [8–11];
- Adsorption – zeolites, silicagels [12];
- Condensation – process with injection of hydrate inhibitors [4];
- Membranes – based on polymers or glassy polymers [13];
- Chemical method – using hygroscopic reagents [14]. Most units worldwide are based on the first two methods (Fig. 4).
Process flow diagram of gas production units with combined gas drying processes using molecular sieves is shown in Fig. 5.
Figure 4. Process flow diagram of gas production units with combined gas drying processes. NGL – Natural Gas Liquid
NGL – Natural Gas Liquid
Figure 5. Process flow diagram of gas production units with combined gas drying processes using molecular sieves
The adsorption method of drying is based on the use of solid adsorbents. The role of solid adsorbents can be used zeolites, silica gels. The selectionof adsorbents depends on the gas compositions, as it may contain substances that have a negative effect on the adsorbent, such as a higher hydrocarbon.
Tab. 1 summarizes the main brands of zeolites adsorbed by them [15–16].
There are chemical agents that ensure almost complete gas drying [16]. These agents are very difficult or even impossible to regenerate [17].
Table 1. Basic brands of industrial zeolites
# | Zeolites | Pore size, | Sorbates |
1 | 3A | 3 | small molecules – H₂O, NH₃ |
2 | 4А | 4 | small molecules – H₂O, NH₃, H₂S, CO₂, |
3 | 5А | 5 | small molecules – H₂O, NH₃, H₂S, CO₂, |
4 | 13Х | 10 | small molecules – H₂O, NH₃, H₂S, CO₂, |
Gas sweetening process
For gas sweetening usually, next technologies are used:
- Regenerative absorption;
- Regenerative adsorption;
- Separation of sour gas on membranes;
- Non-generative approaches.
The select of the Best Available Technique depends on a number of factors:
- Concentration of sour gas components in the feed-stock;
- Feedstock flowrate;
- Process pressure;
- Environmental requirements and others.
To achieve sales gas specifications, a combination of several methods is used in some cases [18].
Absorption processes for gas sweetening remain the most cost-effective for large-capacity sales gas production. There are many variations processes, organized into three groups [19–20]:
- Chemical absorption processes;
- Physical absorption processes;
- Processes with physical-chemical absorbents.
In chemical absorption processes, sour gases dissolve in the absorbent and then react chemically with it.
Absorbents interact with hydrogen sulfide, carbon dioxide and, to some extent, with carbon disulfide (CS2) to form water-soluble salt and water.
The best-known amines are used following gas sweetening processes:
- Monoethanolamine;
- Diethanolamine;
- Triethanolamine;
- Diglycolamine;
- Diisopropanolamine;
- Methyldiethanolamine.
Mono- and diethanolamine have the maximum practical application.
The most common physical solvents for gas sweetening processes are Polyethylene Glycol Dimethyl Ether, methanol, N-methyl-2-pyrrolidone and propylene carbonate [21–22].
As noted in articles [23–24], physical absorbents have a lower specific flow rate in relation to the gas flow rate compared to amine solutions. Fine gas cleaning by physical solvents will require the addition of additional treatment steps.
Absorption processes for the gas treatment are described in more detail in articles [25–27].
The main sweetening processes of natural gas are shown in Tab. 2.
In the production sales gas as fuel, the gas from sweetening unit must be subjected to fine gas cleaning by additional processes [28].
Table 2. Absorption treatment of gases from sour compounds
Name of | Processes | Advantages | Disadvantages |
Chemical | Absorption by amines, | Low degree of equipment corrosion | Low efficiency of mercaptan extraction. |
Physical | Selexol®, Fluor | Selective gas treatment from hydrogen sulfide and other sour gas components | Heavy energy consumption for |
Hybrid | Sulfinol®, Ucarsol®, | Absorbents treatment of gases from hydrogen sulfide | Heavy energy consumption for |
Gas injection
Main process flows of the gas injection unit:
- HP raw gas to the inlet of the injection compressor;
- Compressed HP raw gas for injection;
- Sales gas to feed the turbine and seal gas compressors;
- Hydrocarbon condensate to field metering stations.
Since 2004, Kazakhstan has been implementing gas injection programs using associated petroleum
gas to maintain reservoir pressure [29–31]. The projected volumes of sour gas injection will be 31.7 billion m³ in 2025 and 41 billion m³ in 20302.
The associated raw gas intended for injection is dried to remove all water and heated so that the gas temperature at the compressor inlet is above the hydrocarbon dew point. During normal operation, this prevents the formation of hydrocarbon liquid in the pipeline and deposits in the sludge trap on the compressor station raw gas line. However, condensation cannot be avoided during start-up, shutdown and other cases where the pipeline temperature drops. Therefore, in such cases, provision is made to remove the sulfur-containing liquid if necessary. Liquid condensate accumulated at the compressor station is returned back to processing through the central field manifold. Injection compressor including the three-stage turbine-driven injection compressor, the interstage knockout drums and air-cooled heat exchangers, seal gas compressor system and fuel gas conditioning skid.
The gas injection process is shown in Fig. 6.
Figure 6. General block diagram of gas injection process
Injection of gas back into the oil reservoir allows increasing oil recovery. Operation of the SGI at the Tengiz field provides about 25% of the total Tengizchevroil oil production [32].
Gas injection also ensures maintenance of reservoir pressure, while the need for associated gas utilization (processing, storage and sale of by-products, sulfur recovery from hydrogen sulfide) disappears3.
Conclusion
This scientific article analyzes modern gas treatment and dehydration technologies used in natural gas production process. The paper classifies and briefly reviews the characteristics of purification systems, such as absorption, adsorption and membrane systems, and considers different types of zeolites used in dehydration plants. A special place in the study is given to gas injection technologies.
It is shown that energy efficiency of natural gas purification and dehydration processes depends on the use of a particular type of adsorbent, and also depends on the conditions of the process, primarily on the water content of the gas entering the plant and the thermal regime of the dehydration process.
The kinetics of the process is affected by adsorbent granule sizes, also resistance of the adsorbent layer increases. Small adsorbent particle size improves the kinetics process, but at the same time upgrades the layer resistance.
The most important parameter determining the absorption capacity of the desiccant layer is the relative gas humidity. The higher the relative humidity, the higher the adsorbent activity. At longer contact time “gas-adsorbent”, and, consequently, lower gas velocity, the depth of drying and the duration of the layer operation up to the moment of slip increase.
For the achievement of the very low dew point of the dehydrated gas, deeper adsorbent regeneration is required, which is realized by using desorption process of the dry gas.
ADDITIONAL INFORMATION
Funding source. This study was funded by the Committee of Science of the Ministry of Science and Higher Education of the Republic of Kazakhstan (grants AP13067774 and BR24992761).
Competing interests. The authors declare that they have no competing interests.
Authors’ contribution. All authors made a substantial contribution to the conception of the work, acquisition, analysis, interpretation of data for the work, drafting and revising the work, final approval of the version to be published and agree to be accountable for all aspects of the work. The greatest contribution is distributed as follows: Kurmet G. Satenov – interpretation of data, writing and editing of the manuscript; Yerlan M. Suleimen – collection, analysis and inter-pretation of the data, checking the results and editing the manuscript; Zholaman A. Tashenov – the concept of the work, interpretation of the data and progress monitoring.
ДОПОЛНИТЕЛЬНО
Источник финансирования. Данное исследование финансируется Комитетом науки Министерства науки и высшего образования Республики Казахстан (гранты AP13067774 и BR24992761).
Конфликт интересов. Авторы декларируют отсутствие явных и потенциальных конфликтов интересов, связанных с публикацией настоящей статьи.
Вклад авторов. Все авторы подтверждают соответствие своего авторства международным критериям ICMJE (все авторы внесли существенный вклад в разработку концепции, проведение исследования и подготовку статьи, прочли и одобрили финальную версию перед публикацией). Наибольший вклад распределён следующим образом: Сатенов К.Г. – интерпретация данных, написание и редактирование рукописи; Сүлеймен Е.М. – сбор, анализ, интерпретация данных, проверка результатов, редактирование рукописи; Ташенов Ж.А. – концепция работы, интерпретация данных, контроль за выполнением работы.
1 On Approval of the General scheme of gasification of the Republic of Kazakhstan for 2023–2030. Order of the Minister of Energy of the Republic of Kazakhstan dated September 29. 2023. N 350.
2 On Approval of the General Scheme of Gasification of the Republic of Kazakhstan for 2023 – 2030. Order from the Minister of Energy of the Republic of Kazakhstan dated September 29. 2023. N 350.
3 Handbook of Best Available Techniques “Oil and Gas Production”. 5.9.2 Gas injection into the reservoir. Government deсree of the Republic of Kazakhstan dated December 27. 2023. N. 1202.
About the authors
Kurmet G. Satenov
KMG Engineering
Author for correspondence.
Email: K.Satenov@kmge.kz
ORCID iD: 0000-0002-6396-913X
Cand. Sc. (Chemistry)
Kazakhstan, AstanaYerlan M. Suleimen
KMG Engineering; K. Kulazhanov Kazakh University of Technology and Business
Email: Ye.Suleimen@kmge.kz
ORCID iD: 0000-0002-5959-4013
PhD
Kazakhstan, Astana; AstanaZholaman A. Tashenov
KMG Engineering
Email: Zh.Tashenov@kmge.kz
ORCID iD: 0009-0005-6462-8600
PhD
Kazakhstan, AstanaReferences
- Sayed AER, Ashour I, Gadalla M. Integrated process development for an optimum gas processing plant. Chemical Engineering Research and Design. 2017;124:114–123. doi: 10.1016/j.cherd.2017.05.031.
- Shklyar RL, Mokin VA, Golubeva IA. The problem of tail gas cleanup of sulfur production and ways of their solution. Oil and Gas Chemistry. 2016;2:23–29. (In Russ).
- Jafarinejad S. Control and treatment of sulfur compounds specially sulfur oxides (SOx) emissions from the petroleum industry: A review. Chemistry International. 2016;2(4):242–253.
- Satenov KG, Tkenbayev SM, Tashenov ZA., et al. Processes of methanol regeneration from water–methanol solutions in the oil and gas industry. Kazakhstan journal for oil and gas industry. 2024;6(1):99–109. doi: 10.54859/kjogi108691. (In Russ).
- linkedin.com [Internet]. The Role of Slug Catchers in Liquid–Gas Separation [cited 2024 Aug 22]. Available from: www.linkedin.com/pulse/role–slug–catchers–liquid–gas–separation–engineering–wizz–po9lc/.
- Kolmetz K, Sari RM. Gas plant slug catcher selection, sizing and troubleshooting. In: Kolmetz K., editor. Kolmetz Handbook of Process Equipment Design. Johor: KLM Technology Group; 2014. P. 10–11.
- Mucharam L, Rahmawati S, Budiono E. CO2 and Methane Separation Using Finger–Type Slug Catcher at Seabed. Modern Applied Science. 2017;12(1):128–136. doi: 10.5539/mas.v12n1p128.
- Filep A-D, Todinca T, Dumitrel G-A. Triethylene glycol dehydration of natural gas: evaluation of mass and heat transfer coefficients in the case of absorption and stripping structured packing towers. Chem. Biochemical Engineering Quarterly. 2022;36(1):17–24. doi: 10.15255/CABEQ.2021.1998.
- Kong ZY, Melvin Wee XJ, Mahmoud A, et al. Development of a techno-economic framework for natural gas dehydration via absorption using Tri–Ethylene Glycol: a comparative study between DRIZO and other dehydration processes. South African Journal of Chemical Engineering. 2020;31(1):25–38. doi: 10.1016/j.sajce.2019.11.001.
- Romero IA, Andreasen A, Nielsen RP, Maschietti M. Modeling of the Coldfinger Water Exhauster for Advanced TEG Regeneration in Natural Gas Dehydration. Chemical Engineering Transactions. 2019;74:661–666. doi: 10.3303/CET1974111.
- Carmody PA. Designing glycol dehydration units that utilize STAHL columns with stripping gas // Laurance Reid Gas Conditioning Conference; February 24–27, 2020; Norman, Oklahoma, USA. Available from: otsoenergy.com/wp-content/uploads/2020/03/OTSO-Carmody-GLYCOL-DEHY-UNITS-with-STAHL-COLUMNS-WITH-STRIPPING-GAS.pdf.
- Farag HAA, Ezzat MM, Amer H, Nashed AW. Natural gas dehydration by desiccant materials. Alexandria Engineering Journal. 2011;50(4):431–439. doi: 10.1016/j.aej.2011.01.020.
- Miroshnichenko D, Teplyakov V, Shalygin M. Recovery of Methanol during Natural Gas Dehydration Using Polymeric Membranes: Modeling of the Process. Membranes. 2022;12:1176. doi: 10.3390/membranes12121176.
- Buluchevsky EA, Lavrenov AV, Duplyakin VK. Sorbents of “salt in porous matrix” type in hydrocarbon processing. Ros. Chem. Zh. 2007;LI(4):85–91. (In Russ).
- Bahraminia S, Anbia M, Koohsaryan E. Dehydration of natural gas and biogas streams using solid desiccants: A Review. Front. Chem. Sci. Eng. 2021;15(6):1–25. doi: 10.1007/s11705-020-2025-7.
- emerson.com [Internet]. Molecular sieve desiccant dehydrator for natural gas [cited 2024 Sept 02]. Available from: www.emerson.com/documents/automation/brochure–bettis–molecular–sieve–desiccant–dehydrator–for–natural–gas–en–83952.pdf.
- Generowicz N. Overview of selected natural gas drying methods. Architecture Civil Engineering Environmental. 2020;3:73–83. doi: 10.21307/acee-2020-025.
- Faramawy S, Zaki T, Sakr AAE. Natural gas origin, composition, and processing: A review. Journal of Natural Gas Science and Engineering. 2016;34:34–54. doi: 10.1016/j.jngse.2016.06.030.
- Pudi A, Rezaei M, Signorini V, et al. Hydrogen sulfide capture and removal technologies: A comprehensive review of recent developments and emerging trends. Separation and Purification Technology. 2022;298:121448. doi: 10.1016/j.seppur.2022.121448.
- Farooqi AS, Ramli RM, Serene SML, et al. Removal of Carbon Dioxide and Hydrogen Sulfide from Natural Gas Using a Hybrid Solvent of Monoethanolamine and N-Methyl–2-Pyrrolidone. ACS Omega. 2024;9(24):25704–25714. doi: 10.1021/acsomega.3c09100.
- Farooqi AS, Binti Ramli RM, Mun Lock SS, et al. Absorption of acid gases (CO2, H2S) from natural gas using a ternary blend of N-methyldiethanolamine (MDEA), 2-amino-2-methyl-1-propanol (AMP), and Sulfolane. Sustainable Processes and Clean Energy Transition – ICSuPCET2022. 2023;29:9–16. doi: 10.21741/9781644902516-2.
- Abotaleb A, Gladich I, Alkhateeb A, et al. Chemical and physical systems for sour gas removal: An overview from reaction mechanisms to industrial implications. Journal of Natural Gas Science and Engineering. 2022;106:104755. doi: 10.1016/j.jngse.2022.104755.
- Kritzinger N, Ravikumar R, Singhal S, et al. Case study for CO2 removal using Fluor Solvent for offshore natural gas treatment. The APPEA Journal. 2021;61:548–552. doi: 10.1071/AJ20115.
- Wilson EF, Taiwo AJ, Chineme OM, et al. A Review on the Use of Natural Gas Purification Processes to Enhance Natural Gas Utilization. International Journal of Oil, Gas and Coal Engineering. 2023;11:17–27. doi: 10.11648/j.ogce.20231101.13.
- Khan U, Ogbaga CC, Abiodun OAO, et al. Assessing absorption-based CO2 capture: Research progress and techno-economic assessment overview. Carbon Capture Science & Technology. 2023;8:100125. doi: 10.1016/j.ccst.2023.100125.
- Tang Q, Li J, Fu J, et al. Study on Facile and Full-Scale Reuse Treatment of Wastewater Produced from Tail Gas Oxidation-Absorption Technology of Natural Gas Purification Plant. Water. 2023;15(12):2259. doi: 10.3390/w15122259.
- Aripdjanov OY, Khairullaeva D, Kholmatov S, Kayumov JS. The current state of technology development for gas purification from sulfur compounds and its future prospects. Universum: Technical Sciences: Electronic scientific journal. 2023;12(117). doi: 10.32743/UniTech.2023.117.12.16381.
- Ektefa F, Darian JT, Soltanali S. Capture of carbonyl sulfide trace from natural gas by adsorption on zeolitic Nanostructure: Monte Carlo molecular simulation. Applied Surface Science. 2024;664:160229. doi: 10.1016/j.apsusc.2024.160229.
- Koyanbayev M, Wang L, Wang Y, Hashmet MR. Advances in sour gas injection for enhanced oil recovery – an economical and environmental way for handling excessively produced H2S. Energy Reports. 2022;8:15296–15310. doi: 10.1016/j.egyr.2022.11.121.
- Akhmedkhan SZ, Churikova LA, Mukambetkalieva AN, et al. Intensification of injection wells to increase the production of liquid hydrocarbons in the Karachaganak field. Oil and Gas. 2024;1:121–127. doi: 10.37878/2708-0080/2024-1.10. (In Russ).
- Kassenov A, Kaliyev B. Characterization of Gas Reinjection at Karachaganak Field, Kazakhstan. SPE Annual Caspian Technical Conference & Exhibition; November 1–3, 2016; Astana, Kazakhstan. Available from: onepetro.org/SPECTCE/proceedings-abstract/16CTCE/16CTCE/SPE-182589-MS/185611.
- tengizchevroil.com [Internet]. TCO website: www.tengizchevroil.com/ru/operations
Supplementary files









