Aggrading palaeozoic carbonate massifs. the main consedimentary megastructures in the ultra-deep intervals of the Central Asian Sedimentary Basin
- Authors: Zhemchuzhnikov V.G.1, Fustich M.2, Akhmetzhanov A.Z.1, Dossan A.D.1, Kurbaniyazov S.K.3
-
Affiliations:
- Kazakh-British Technical University
- Nazarbayev University
- Khoja Akhmet Yasawi Kazakh-Turkish International University
- Issue: Vol 8, No 1 (2026)
- Pages: 8-18
- Section: Geology
- URL: https://vestnik-ngo.kz/2707-4226/article/view/108940
- DOI: https://doi.org/10.54859/kjogi108940
- ID: 108940
Cite item
Full Text
Abstract
Palaeozoic carbonates exposed in the Karatau Ridge of southern Kazakhstan represent isolated offshore carbonate massifs that developed as shallow- marine carbonate mounts within the ancient Proto-Tethys Ocean. These massifs aggraded in response to tectonic subsidence, forming prominent positive relief features on the ocean floor. Repeated sea level oscillations led to periodic subaerial exposures and associated karstification, while meteoric-marine mixing in their margins led to dolomitization. Together, these processes generated extensive karst voids and secondary porosity that later served as hydrocarbon reservoirs. Subsequent fold-and-thrust deformations and orogenesis, uplifted and exposed giant fragments of carbonate massifs, enabling detailed stratigraphic and sedimentological investigations, which provide valuable insights for geological exploration across the sedimentary basins of Central Asia.
Keywords
Full Text
Introduction
The Karatau mountains (Fig. 1) in the south of Kazakhstan are presented by multikilometer thickness of siliciclastic-carbonate strata [1]. The Palaeozoic and Mesozoic-Cenozoic successions are biostratigraphically constrained, while Late Proterozoic strata are substantiated by absolute geochronology. The complete Palaeozoic stratigraphy is well exposed in Karatau ridge [2, 3], which elevation rarely exceed 1000 m, although in the axial part of the ridge reaches 2173 m (Bessaz Peak). However, the relative elevations of uplifts above the modern valleys is not exceeding 100–300 m. Modern river valleys intersect the mountainous part perpendicular to the strike of the main geological structures, creating favorable outcrop exposures for examining structures and stratigraphy and correlating them between valleys over long distances (tens of kilometres).
Figure 1. Geological map and representative cross-sections of the Karatau Range (Southern Kazakhstan)
Modified after [1]. For full names of stratotype sections (black circles) see captions in Fig. 2 and 3
The base of Karatau section is presented by Bessazian Group, composed of crystalline schists, amphibolites, and serpentinites, which are intersected by younger plagiogranites. The isotope age dates vary from 934 Ma to 825 Ma and 775 Ma [2], which coincide to the tops of Tonian Period.
Two carbonate units were successively formed during Baikalian and Caledonian tectonic epoch: Neoproterozoic and Cambrian-Lower Ordovician, each up to 2–3 km thick, as long as two siliciclastic units: Neoproterozoic-Ediacaran and Middle-Upper Ordovician flyshoids, each up to 2.5–4 km thick.
The base of this section is presented by bimodal basaltic-rhyolite volcanites characterized by thicknesses up to 1.5 km and more. Their absolute age of 725 Ma correlates with the volcano- sedimentary deposits of the Neoproterozoic of the Maly Karatau from the Kurgan tuffites, the absolute age was obtained from zircons of 820 million years and 779 million years [2]. An age of 570 Ma (corresponding to Ediacaran of the upper Neoproterozoic) was confirmed using K/Ar method in glauconitic sandstones of siliciclastic-carbonate deposits of the Kyrshabakty formation of Maly Karatau [4].
The contact with the overlying Precambrian and Lower Palaeozoic successions is marked by an angular unconformity presented by Baikonur Cryogenian tilloids, which is widely recognized as a marker horizon. These tilloids are overlain by Terraneuvian Epoch of the Lower Cambrian organic- and silica-rich Kurumsak formation shale and the phosphate-bearing Chulaktau formations [1–3].
The Early Palaeozoic succession includes Cambrian-Lower Ordovician carbonates [5] characterized by a very diverse shallow- and deep-water facies (Fig. 2) and Ordovician siliciclastic deep-water turbidites which are dated by the fauna of trilobites, graptolites, and conodonts [1, 2]. The end of this early Palaeozoic stage is marked by Caledonian orogeny and associated intrusions of the Upper Ordovician granitoids in Maly Karatau [2]. The orogeny caused significant deformation of the Late Proterozoic and early Palaeozoic siliciclastic-carbonate succession including the overthrusting and assemblage of tectonic packages in the form of monoclinal-flexural blocks and overthrusting [6, 7] (Fig. 1, geological cross-section C–D [7]). However, the original basin stratigraphy including basin-wide palaeogeographical zoning has been well preserved.
Figure 2. Stratigraphic correlation diagram of Lower Palaeozoic Maly Karatau area
The Late Palaeozoic is comprised of multikilometer terrigenous-carbonate deposits, predominantly accumulated during the Hercynian stage [1–3, 8].
Red-colored terrigenous sequences of the Middle-Late Devonian, as well as Late Carboniferous and Permian are 2–3 km thickness each [2]. These are separated by 4 km of Famennian-Carboniferous multifacial shallow and deep-water carbonates, rich in diverse fossil fauna, foraminifera and conodont microfauna [9] (Fig. 3).
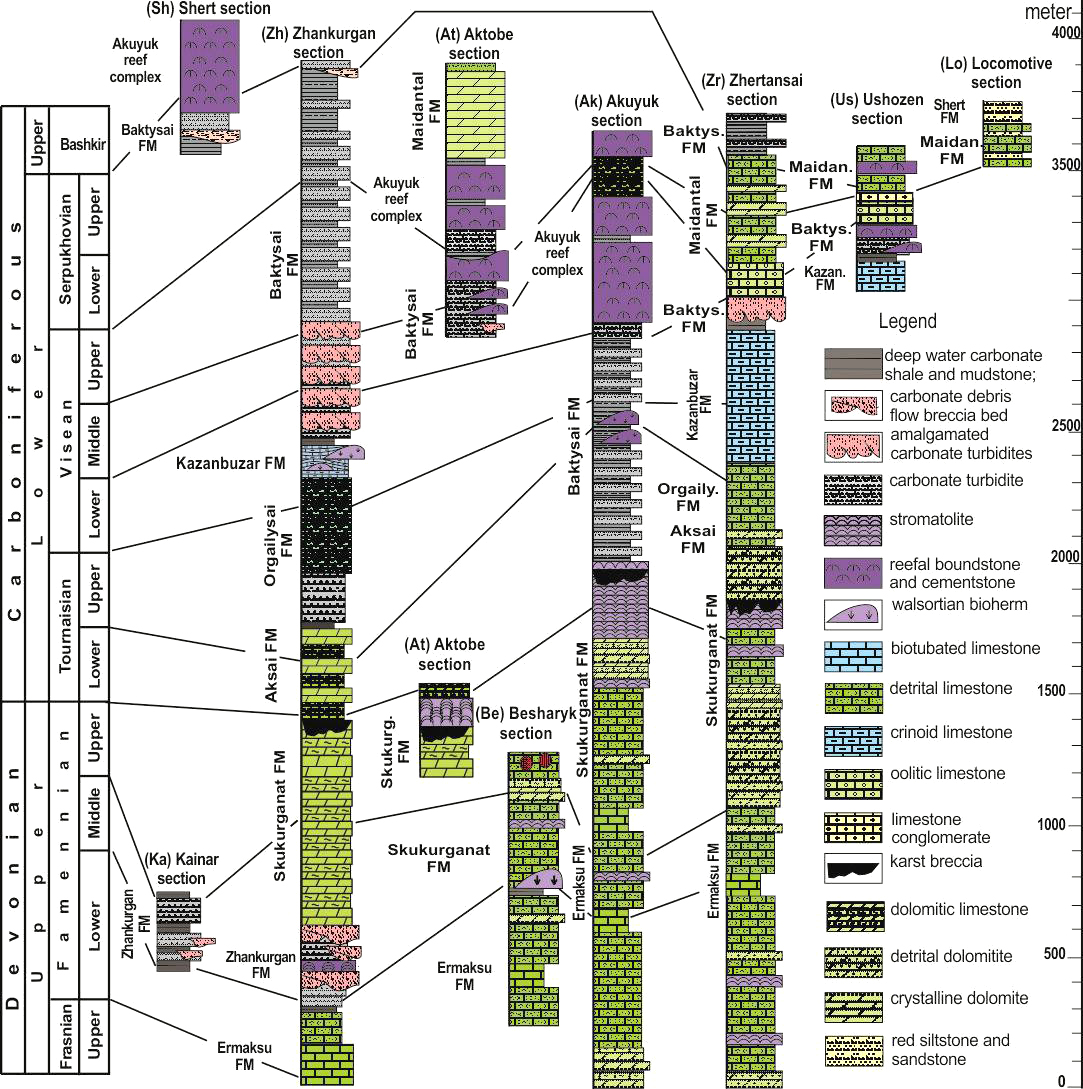
Figure 3. Stratigraphic correlation diagram of Famennian and Lower Carboniferous of North-Western Karatau area (modified after [9])
The end of the deposition at the latest Permian is caused by transpressive tectonics along the Main Karatau Fault [10] and associated intrusion of small granitoids. As a result, the Famennian-Early Carboniferous carbonate basin was broken apart into large tectonic blocks (Fig. 1, geological cross-section A–B in lower insert).
The Mesozoic succession includes, Jurassic lacustrine-alluvial deposits accumulated in the Leontinov graben [2] (Fig. 1) which was formed by the dextral strike-slip movements along the Main Karatau Fault, and Cretaceous continental clastics of debatable origin.
The Karatau region is crossed cut by a giant lineament (Fig. 1) – the long-lasting Main Karatau fault , which was active at least since Proterozoic when continental rift structures were formed [6]. Together with its feathering faults, it was reactivated multiple times and particularly during the Caledonian and Hercynian orogenies, contributing to exerting deformations of the accumulated sedimentary strata and their divisions into tectonic blocks, including: North-West Karatau, Central Karatau, Axial Karatau, South-Eastern Karatau, Leontinov graben, Baizhansai, Kokzhot horst and Maly Karatau (Fig. 1, lower insert; [1]).
Carbonate massif geological model
Palaeozoic carbonates exposed in Karatau mountains are interpreted as off-shore isolated platform accumulations formed in two stages: i) in the Cambrian-Early Ordovician in the Maly Karatau and, ii) at the end of the Devonian – beginning of the Carboniferous within the Bolshoi Karatau [1, 5, 8]. In international geological practice, offshore carbonate platforms have received a cumbersome name as “isolated submarine carbonate mount”, but the closest in meaning to geology is the term “carbonate massif” (Fig. 4).
Figure 4. Geological model of the Karatau carbonate massif (modified after [5, 8])
The carbonate massifs are characterized by significantly higher thicknesses of reef-building sediments compared to their coeval deep-water basin fine grained sediments, and a narrow transition zone between the two, where sediments shed of from the platform form steeply dipping wedge-shaped deposits commonly referred to as carbonate slopes [5, 8] (Fig. 4).
The carbonate massifs themselves are almost entirely composed of limestones comprised of different facies and, to a lesser extent, dolomites and other commonly light-colored carbonates. In contrast, the coeval deep-water carbonates thin-layered clay-rich shale are commonly dark colored due to the preservation of ocean derived organics in deep-water sub- and/or anoxic conditions. Slope deposits are commonly characterized by alternating light and dark colors, which are reflecting shifts between storms when platform sourced bioclastics are derived and quite periods when deep water sediments accumulated from water-column.
The carbonate massif developed from a flat carbonate shelf attached to main-land to an isolated offshore massif characterized by marginal oolitic sandbanks comprised of stacked grainstone accumulations and deep-water reef mounds developed on slopes (Fig. 5). In response to basement subsidence and associated relative sea-level rise, the carbonate massif was growing upward, continuously providing sediment source for slope and deep-water basin. These sediments were derived by debris flows and both low- and high-density turbidites [5, 8].
Figure 5. Geological model of Karatau mountains Famennian-Early Carboniferous carbonate platform
i) Schematic depositional model of Karatau mountains Famennian-Early Carboniferous carbonate platform including; ii) typical sedimentary and diagenetic micro-facies (modified after [11, 12])
Note that maximum diagenesis in the Karatau carbonates is confined to the marine oolitic sand shoal facies on the platform margin and is characterized by dolomitization of the primary limestone sediment
Reservoir Facies Associations
The shallow-water facies of the carbonate massifs are documented: i) in the northeast – the most ancient Cambrian-Ordovician in the Maly Karatau, in the Ushbas-Tamdy interfluve, and ii) in the extreme south – in the Ters-Arys interfluve [1]. They are composed of interbedded thick-layered limestones and dolomites reaching a thicknessof 2000–4000 m, and characterized by layers of oolitic limestones along the edges of Palaeo-massifs [5].
The carbonate massif facies are widespread in Bolsoi Karatau, while in Maly Karatau they are replaced by coeval Upper Devonian quartz- and feldspar rich red beds. Specific locations in Bolshoi Karatau include: i) Zhilandy–Shert interfluve, and ii) in Baizhansai, between the upper reaches of the Shayan River and the upper reaches of the Shert River [8] they form shallow-water strata up to 4000 m thick.
These carbonate massifs underwent mineralogical transformations caused by early marine diagenesis and surface karst, which led to the filling of voids with marine cement and karst filler, as well as early dolomitization of carbonate deposits.
When submerged to depth, thermal sulfate reduction was manifested at some horizons and, as a result of deep diagenesis, the carbonate strata were subjected to dedolomitization (Fig. 5).
They differ well both in mineralogical composition and in the values of stable isotopes δ18O and δ13C, as well as in the ratio of strontium isotopes 87Sr/86Sr [13]. At the end of the Palaeozoic, Karatau experienced Hercynian tectogenesis and, as a result of shear deformations, underwent folding.
Oolite layers of sand shoal facies, sometimes reaching a thickness of up to 500 m, have been studied in Maidantal Formartion the Zhertansai and Ushozen sections (Fig. 3), and paleogeographic reconstructions suggest that they extended for tens of kilometers [14].
Tectonic fragmentation
The Famennian-Lower Carboniferous carbonate deposits are tectonically separated along the Main Karatau Wrench Fault (Fig. 6) over a distance of up to 200 km as a result of right-lateral strike-slip deformations during of the Permian-Mesozoic and Cenozoic periods [9]. In addition, the carbonate deposits are divided into numerous isolated giant tectonic blocks with varying sinistral antithetic and extral synthetic offsets (Fig. 1). Since the faults are curvilinear, various blocks along the fault route experienced both uplift and subsiding of the basement, depending on the distribution of compression or tension forces. Deep fault tectonics is widely interpreted throughout Central Asia tectonic basement (Fig. 1, upper inset).
Figure 6. Palaeogeography and main tectonic blocks and movements of Karatau Range for Late Permian to Late Mesozoic time along dextral Main Karatau Wrench Fault
However, these blocks retain vertical facies continuity, which allows for the analysis of sedimentary and diagenetic facies, including various porosity types and different karsts [12–14].
Conclusion
In the sedimentary basins of Kazakhstan, and throughout the Central Asia, in the interval of the Cambrian and Lower Ordovician, as well as the Famennian and Lower Carboniferous deep geological sections the thick carbonate deposits of various facies are distributed over a large area [13, 15]. In the North Caspian Depression, within the Astrakhan-Aktobe facies zone, the Northern, Eastern and Southern facies zones (Fig. 1, upper inset), the giant oil and gas-bearing Tengiz-Kashagan, Zhanazhol and Karachaganak carbonate platforms have been explored and studied in detail, forming groups of carbonate massifs of large area and great thickness to subsurface depth of 5 km [16–18]. Their structure and carbonate facies zonation are reliably recognized by seismic lines and borehole geophysics methods, especially by formation-velocity characteristics, as well as by density, radioactivity and magnetic susceptibility of the rocks [16]. There is in the northern edge of Astrakhan-Aqtobe facial area, in the super-deep well Tasym Yugo-Vostochnaya 1, at TD 7 km, reservoirs with a porosity of up to 13% were interpreted and discovered, and these data are confirmed by both borehole geophysics and petrophysical study of the core samples [19].
Although variably displaced and deformed by transpressive tectonics Karatau's carbonate successions of such massifs serve as an unparalleled portal for the prediction, assessment and exploration of hydrocarbon plays at deep and ultra-deep horizons in the subsurface of sedimentary basins of the Central Asia, which are of particular interest to carbonate field operators.
ADDITIONAL INFORMATION
Funding source. This study was not supported by any external sources of funding.
Competing interests. The authors declare that they have no competing interests.
Authors' contribution. All authors made a substantial contribution to the conception of the work, acquisition, analysis, interpretation of data for the work, drafting and revising the work, final approval of the version to be published and agree to be accountable for all aspects of the work. The greatest contribution is distributed as follows: Vyacheslav G. Zhemchuzhnikov – preparation, writing and editing of the manuscript, collection of materials; Milovan Fustic – writing of the article, analysis and verification of the results; Aitbek Zh. Akhmetzhanov – preparation of materials and graphics; Aizada D. Dossan – preparation and editing of the manuscript; Saken К. Kurbaniyazov – editing of the manuscript.
ДОПОЛНИТЕЛЬНО
Источник финансирования. Авторы заявляют об отсутствии внешнего финансирования при проведении исследования.
Конфликт интересов. Авторы декларируют отсутствие явных и потенциальных конфликтов интересов, связанных с публикацией настоящей статьи.
Вклад авторов. Все авторы подтверждают соответствие своего авторства международным критериям ICMJE (все авторы внесли существенный вклад в разработку концепции, проведение исследования и подготовку статьи, прочли и одобрили финальную версию перед публикацией). Наибольший вклад распределён следующим образом: Жемчужников В.Г. – подготовка и написание рукописи, сбор материалов; Фустич М. – проверка результатов; Ахметжанов А.Ж. – подготовка материалов и графики; Досан А.Д. – подготовка и редактирование текста рукописи; Курбаниязов С.К. – анализ рукописи.
About the authors
Vyacheslav G. Zhemchuzhnikov
Kazakh-British Technical University
Author for correspondence.
Email: v.zhemchuzhnikov@kbtu.kz
ORCID iD: 0000-0002-1729-0038
Cand. Sc. (Geology & Mineralogy), Associate Professor
Kazakhstan, AlmatyMilovan Fustich
Nazarbayev University
Email: milovan.fustic@nu.edu.kz
ORCID iD: 0000-0001-9815-9279
PhD, Associate Professor
Kazakhstan, AstanaAitbek Z. Akhmetzhanov
Kazakh-British Technical University
Email: a.akhmetzhanov@kbtu.kz
ORCID iD: 0009-0008-7508-4882
Cand. Sc. (Geology & Mineralogy), Associate Professor
Kazakhstan, AlmatyAizada D. Dossan
Kazakh-British Technical University
Email: a.dossan@kbtu.kz
ORCID iD: 0000-0001-5605-9288
Kazakhstan, Almaty
Saken K. Kurbaniyazov
Khoja Akhmet Yasawi Kazakh-Turkish International University
Email: saken.kurnaniyazov@ayu.edu.kz
ORCID iD: 0000-0002-0875-2771
Cand. Sc. (Geology & Mineralogy), Associate Professor
Kazakhstan, TurkestanReferences
- Zhemchuzhnikov VG, Ergaliev GK. The geology of sedimentary basins of Karatau-ridge (Southern Kazakhstan). Proceedings of The National Academy of Scinces of The Republic of Kazakhstan. Geological Series. 2010;1(423):4–23. (In Russ).
- Academy of Sciences of KazSSR, Ministry of Geology of KazSSR. Geology and Metallogeny of Karatau. Vol. 1. Geology. Alma-Ata: Nauka; 1986. 240 p. (In Russ).
- Academy of Sciences of KazSSR, Ministry of Geology of KazSSR. Geology and Metallogeny of Karatau. Vol. 2. Metallogeny. Alma-Ata: Nauka; 1987. 248 p. (In Russ).
- Korolev VG, Maksumova RA. Kyr-Shabaktyskaya svita i vzaimosvyaz’ karoyskoy i tamdinskoy seriy hrebta Malyy Karatau. Herald of Academy of Sciences of USSR. Geological Series. 1976;7:84–88. (In Russ).
- Cook HE, Taylor ME, Zhemchuzhnikov VG, et al. Comparison of Two Early Palaeozoic Carbonate Submarine Fans. Western United States and Southern Kazakhstan, Soviet Union. In: Cooper JD, Stevens CH, editors. Palaeozoic Palaeogeography of the Western United States – II: Pacific Section SEPM. 1991; 67:847–872.
- Patalakha EI, Giorgobiani TV. Strukturnyy analiz lineynoy skladchatosti na primere khrebta Karatau. Alma-Ata: Nauka; 1975. 196 p. (In Russ).
- Alexeyev DV. Skladchatyye nadvigi v Malom Karatau (Yuzhnyy Kazakhstan). Doklady Akademii Nauk. 1997;353(2):220–222. (In Russ).
- Cook HE, Zhemchuzhnikov VG, Buvtyshkin VP, et al. Devonian and Carboniferous passive-margin carbonate platform of Southern Kazakhstan: Summary of depositional and stratigraphic models to assist in the exploration and production of coeval giant carbonate platform oil and gas fields in the North Caspian basin, Western Kazakstan. In: Beauchamp B, Embry A, editors. Pangea: Global Environments and Resources: Canadian Society of Petroleum Geologists. 1994;17:363–381.
- Zhemchuzhnikov VG, Sirazhev AN. Geology and depth structures of the main Karatau strike-slip fault, Southern Kazakhstan. VIII International Symposium “Problems of Geodynamics and Geoecology of Intracontinental Orogens”; 2021 28 June – 2 July; Bishkek, Kyrgyz Republic. Available from: iopscience.iop.org/article/10.1088/1755-1315/929/1/012011.
- Zhemchuzhnikov VG, Zhajmina VY, Kuk GE, et al. Stratigrafiya verhnedevonsko-karbonovykh karbonatnykh otlozheniy severo-zapadnoy chasti Bol’shogo Karatau, Yuzhnyy Kazakhstan. Sostoyanie, perspektivy i zadachi stratigrafii Kazakhstana: Materialy Mezhdunarodnoy konferentsii. 2022;60–62. (In Russ).
- James NP. Reef environment. In: Scholle P.A., Bebout D.G., Moore C.H., editors. Memoir. 1983;33:345–440.
- Zhemchuzhnikov V.G. Post-sedimentary alteration of the Famennian-Mississippian carbonates of Bolshoi Karatau mountains, Southern Kazakhstan. Asian Current Research on Fluid Inclusions X (ACROFI-X); 2024 Apr 22–27; Almaty, Kazakhstan. Available from: www.researchgate.net/publication/388465706_Proceedings_of_the_conference_ACROFI-X_Almaty_Kazakhstan_22-27042024.
- Zempolich WG, Cook HE, Zhemchuzhnikov VG, et al. Biotic and abiotic influence of the stratigraphic architecture and diagenesis of middle and upper Palaeozoic carbonates of the Bolshoi Karatau Mountains, Kazakhstan and Southern Urals, Russia: implication for the distributiuon of early marine cement and reservoir quality in subsurface reservoirs. In: Zempolich WG, Cook HE, editors. Palaeozoic Carbonates of the Commonwealth of Independent States (CIS): Subsurface Reservoirs and Outcrop Analogs SEPM Special Publication. 2002;74:123–180. doi: 10.2110/pec.02.74.0123.
- Zhemchuzhnikov VG, Buvtyshkin VM, Golub LY, Zorin AY. Palaeogeograficheskaya rekonstruktsiya otlozheniy pozdnego devona i rannego karbona na severo-zapade Bol’shogo Karatau v Yuzhnom Kazahstane. Geology, mineralogy and prospects of development of mineral resources of the Republic of Kazakhstan. 2015;98–106. (In Russ).
- Votsalevski ES, Daukeyev SZ, Kolomiets VP, et al. Glubinnoye stroyeniye i mineral’nyy resursy Kazakhstana. Vol. 3. Neft i gaz. Almaty: National Academy of Sciences of Kazakhstan; 2002. 246 p. (In Russ).
- Pilifosov VM. Seysmostratigraficheskiye modeli podsolevykh otlozheniy Pricaspiyskoy vpadiny. Alma-Ata: Nauka; 1986. 182 p. (In Russ).
- Votsalevski ES, Pilifosov VM, Zhemchuzhnikov VG. Carbonate Platforms And Formation of Late Pleozoic Sedimentary Basin of Western Kazakhstan in Relation of Oil-And-Gas Prospectivity. Geologia Kazakhstana. Almaty; 2004. P: 341–329. (In Russ).
- Weber LJ, Francis BP, Harris MP, Clark M. Stratigraphy, lithofacies, and reservoir distribution – Tengiz field, Kazakhstan. In: Wayne MA, Harris PM, Morgan W, Somerville I, editors. Permo-carboniferous carbonate platform and reefs. SEPM Special Publication. 2003;78:351–394.
- Geta SP, Zhemchuzhnikov VG, Nugmanov YD, Uvakov KА. Geologorazvedka severnogo sklona Astrakhansko-Aktyubinskoy sistemy podniatiy na Atyrauskom bloke. In: Kuandykov BM, Taskinbayev MS, Trokhimenko MS, editors. Precaspian basin: topical problems of geology and oil and gas occurrence: Proceedings of the APGK. Issue 1. Atyrau; 2012. P: 96–106. (In Russ).
Supplementary files









