Processes of methanol regeneration from water-methanol solutions in the oil and gas industry
- Authors: Satenov K.G.1, Tkenbayev S.M.1, Tashenov Z.A.1, Akhmetov Z.E.1, Kadyrov S.R.1
-
Affiliations:
- KMG Engineering
- Issue: Vol 6, No 1 (2024)
- Pages: 99-109
- Section: Petrochemistry
- URL: https://vestnik-ngo.kz/2707-4226/article/view/108691
- DOI: https://doi.org/10.54859/kjogi108691
- ID: 108691
Cite item
Full Text
Abstract
In oil and gas production, treatment and transportation technologies, gas hydrates cause serious problems associated with disruption of these technological processes. The traditional and most common method of combating gas hydrates in the oil and gas industry is the use of methanol as a hydrate inhibitor. The specific consumption indicators of methanol consumption as an inhibitor of the formation of gas hydrates directly depend on the composition of the extracted products, as well as on the technology for preparing the extracted products for transportation.
Gas hydrates represent one of the major economic and safety problems in the oil and gas industry in the exploration, production, processing and transportation of gas and hydrocarbons.
This article analyzes modern methods for methanol regeneration at oil and gas industry enterprises, and describes in detail the methods and parameters of processing plants that are used for the regeneration of water-methanol solutions. The advantages and disadvantages of advanced methods of water-methanol solutions regeneration are described. As a result of the review of existing technologies, the distillation method was determined to be the most preferable, as the most proven and widely used method today.
Full Text
Введение
Трубопроводы и технологическое оборудование может быть заблокировано формированием различных газовых гидратов. Образование газогидратов возможно как во время работы, так и в периоды простоя. Обычно их проявление происходит под высоким давлением и при низком температурном режиме [1–5]. Борьба с гидратообразованиями по большей мере направлена на предупреждение и ликвидацию газовых гидратов (рис. 1).
Рисунок 1. Методы борьбы с гидратообразованием
Figure 1. Methods of gas hydration control
С развитием масштабов добычи нефти и газа и вводом новых нефтегазовых месторождений возрастает также и потребление метанола, как наиболее часто применяемого реагента для подавления гидратообразования [6].
Первые научные работы по применению метанола для подавления образования гидратов написаны в 30-е гг. XX в. Автор Хаммершмидт [7, 8] написал две наиболее важные статьи в 1934 и 1939 гг., касающиеся образования гидратов и соответствующих процедур по решению данной проблемы.
Как показано на рис. 2, за последние десятилетия учеными и исследовательскими группами по всему миру были проведены обширные исследования методов ингибирования газогидратов.
Рисунок 2. Количество научных публикаций, связанных с ингибированием гидратов, за 2011–2022 гг. (по данным Google Scholar)
Figure 2. Number of scientific publications related to hydrate inhibition, for 2011–2022 (according to Google Scholar)
Регенерация метанола с использованием процессов ректификации
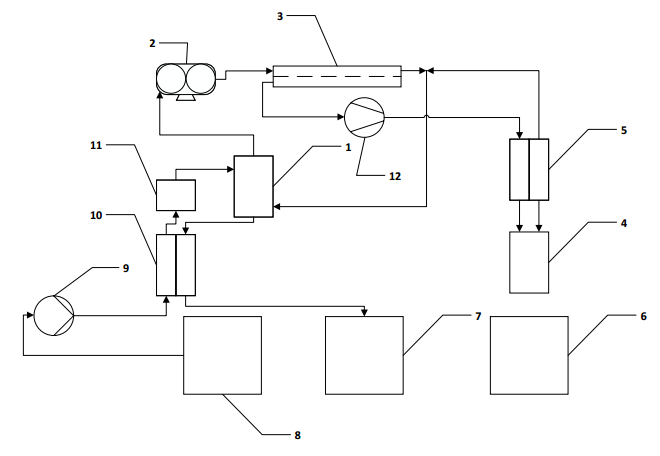
На рис. 3 представлен традиционный процесс ректификации – регенерация водного раствора метанола (далее – ВМР). Насыщенный ВМР через теплообменник (1) и сепаратор (2) подается на установку по извлечению метанола. В сепараторе происходит удаление низкокипящих углеводородов (далее – УВ) и примеси конденсата. Из сепаратора (2) ВМР поступает в теплообменник (5), далее – в ректификационную колонну (6). Назначение теплообменника – нагрев ВМР за счёт нагретой воды из ребойлера (7). Для конденсации паров в колонне применяется аппарат воздушного охлаждения (далее – АВО) (8). Для обеспечения орошения используются насосы сборника орошающей фракции (10). Из верхней части колонны отводится выделившийся в процессе сепарации газ [9].
Рисунок 3. Схема процесса по извлечению метанола с применением дистилляции
Figure 3. Process flow diagram for methanol recovery using distillation
1 – теплообменник / heat exchanger 2 – сепаратор / separator; 5 – теплообменник / heat exchanger; 6 – ректификационная колонна / distillation column; 7 – ребойлер / reboiler; 8 – аппарат воздушного охлаждения / air cooling device; 9 – емкость рефлюкса / reflux capacity; 10 – насос сборника орошающей фракции / reflux fraction collector pump; 11, 13 – насос / pump; 12 – подогреватель / heater
LC – Level Controller / контроллер уровня
Учеными ООО «Научно-исследовательский институт природных газов и газовых технологий – ВНИИГАЗ» были получены патенты на способ регенерации водного раствора метанола и установку регенерации ВМР [10, 11]. Данные изобретения позволяют значительно увеличить производительность «традиционного» процесса регенерации ингибитора гидратообразования (метанола) не только за счёт снижения энергопотребления технологического процесса, но и за счет увеличения селективности его извлечения посредством применения инертной парогазовой смеси, отводимой с ректификационной колонны регенерации метанола. Полученную парогазовую смесь охлаждают и компримируют, вследствие чего происходит конденсация метанола.
Регенерация метанола с использованием установок высокой гравитации
Идея использования полей высокой гравитации для интенсификации газожидкостного массопереноса получила развитие в течение последних четырёх десятилетий, после того как Рамшоу и Мэллинсон в 1981 г. получили патент на процесс массопереноса [12]. В зарубежной литературе центробежные ректификационные установки, основанные на процессе массопереноса, получили название Higee unit – установки высокой гравитации (далее – УВГ).
В работах [13–19] описаны новые принципы регенерации метанола, реализованные с использованием УВГ. В аппарат высокой гравитации в виде капельной струи подается ВМР (рис. 4). Аппарат состоит из корпуса (9), ротора (1) и статора (5) с подвижными и неподвижными перегородками (4) и ряда штуцеров (3, 6, 7, 8, 10) для формирования целевой фракции, которая выводится через штуцер (6).
Рисунок 4. Схема УВГ для регенерации метанола
Figure 4. Higee unit scheme for methanol regeneration
1, 2 – ротор / rotor; 3, 6–8, 10 – штуцеры / connecting pipes; 4 – неподвижные перегородки /fixed weirs; 5 – статор / stator; 9 – корпус / casing; 11 – привод / drive
В патенте [20] представлены технические результаты регенерации метанола из ВМР с высоким содержанием растворимых солей. При регенерации метанола проблема солевого остатка решается путем предварительной очистки ВМР с применением мембранной технологии (рис. 5).
Рисунок 5. Установка для регенерации метанола с использованием водоселективных мембран
Figure 5. Methanol regeneration plant using water-selective membranes
1 – колонна / column; 2 – газодувка / gas blower; 3 – мембрана / membrane; 4 – конденсор / condenser; 5, 10 – теплообменник / heat exchanger; 6 – контейнер / container; 7, 8 – ёмкости с ВМР / containers with WMS; 9, 12 – насос / pump; 11 – нагретый газ / heated gas
ВМР с высоким содержанием растворимых солей пропускается через колонну (1), куда при повышенной температуре подается нагретый газ (11). Далее с помощью газодувки (2) смесь, состоящая из паров ВМР и газа, подается в мембрану (3). Поток жидкости на выходе из мембраны, проходя через теплообменник (5), поступает в конденсор (4) и далее через насос (12) в контейнер (6) целевого продукта. Система работает в режиме рецикла, когда отводящий газ при выходе из мембран (3) поступает обратно в колонну (1).
Регенерация метанола с использованием технологии отдувки
Впервые вариант технологии отдувки был представлен обществом с ограниченной ответственностью ООО «Газпром добыча Уренгой». Технология регенерации метанола осуществляется в колонне отдувки метанола за счет противоточного массообменного процесса между газовой фазой и ВМР (рис. 6).
Рисунок 6. Схема процесса по извлечению метанола с применением метода отдувки газом
Figure 6. Process flow diagram for methanol recovery using gas stripping method
Этот метод схож с дистилляцией, только вместо ребойлера используется тепло газа. Установка включает в себя последовательно соединённые трубопроводом компрессор, ректификационную колонну и охлаждающее устройство. На выходе из охлаждающего устройства установлен внутритрубный сепаратор. Один из выходов сепаратора соединен с эжектором, установленным на линии подачи ВМР в колонну (рис. 6) [22].
Регенерация метанола с использованием процессов выпаривания и дистилляции
Одним из методов, применяемых в процессах регенерации метанола, является метод выпаривания и дистилляции, который учитывает сложный состав и содержание солей в ВМР.
Процесс выпаривания предполагает использование значительного объема необходимой энергии для испарения воды, что позволяет рассматривать выпаривание как энергоемкую технологию. Так, в работе [23] рассматривается процесс многократного выпаривания, а также представлены результаты исследования, которые позволяют снизить потребление пара, сократить затраты на производство и повысить экономическую рентабельность. По данной технологической схеме подогретый ВМР подается в испаритель, а смешанный пар, состоящий из воды и метанола, напрямую подается в дистилляционную колонну (рис. 7). Пары метанола поднимаются в верхнюю часть колонны, охлаждаются и конденсируются в холодильнике-конденсаторе. Жидкость, выходящая из нижней части колонны, утилизируется в качестве отходов как отработанный концентрат.
Рисунок 7. Схема извлечения метанола с применением процессов выпаривания и дистилляции
Figure 7. Scheme for methanol recovery using evaporation and distillation processes
В данной статье обобщены результаты исследований в области методов регенерации метанола, а также подробно описаны их достоинства и недостатки. В табл. 1 представлена сравнительная характеристика существующих доступных технологий по извлечению метанола.
Таблица 1. Сравнение существующих доступных технологий по извлечению метанола
Table 1. Comparison of existing available methanol recovery technologies
Метод Method | Описание Description | Преимущества Advantages | Недостатки Disadvantages |
Ректификация Distillation | Разновидность процесса дистилляции, которая основана на противоточном взаимодействие паровой и жидких фаз (флегмы). A type of distillation process that is based on the countercurrent interaction of vapor and liquid phases (reflux). | хорошо отработанная технология; достаточно высокая степень разделения компонентов; применима в промышленных масштабах; высокий уровень автоматизации; высокая эффективность с перспективой энергооптимизации с низкими потерями тепла; используемое оборудование имеет доступ к быстрой и оперативной замене комплектующих. well-developed technology; a fairly high degree of separation of components; applicable on an industrial scale; high level of automation; high efficiency with the prospect of energy optimization with low heat losses; the equipment used has access to quick and prompt replacement of components. | может использоваться только после очищения сырьевого продукта от солей и др. нежелательных компонентов; высокие энергозатраты, связанные с переходами на зимний и летний режимы работы, а также на нагрев ВМР в ребойлере; увеличение размера колонны при слишком низкой концентрации метанола в ВМР. can be used only after the raw product has been purified from salts and other undesirable components; high energy costs associated with transitions to winter and summer operating modes, as well as for heating the WMS in the reboiler; increasing the column size when the methanol concentration in the WMS is too low. |
Продувка (десорбция) Purging (desorbtion). | Осуществляется в колонне отдувки метанола за счет противоточного массообменного процесса между газовой фазой и ВМР. ВМР подается в верхнюю часть колонны, а газ поступает в низ колонны. В результате противотока происходит сепарация ВМР горячим газом. Газожидкостная фаза с верха колонны, проходя через конденсатор-холодильник, разделяется на газовую и жидкую (метанол) фазы. Часть регенерированного метанола может возвращаться в колонну на орошение. It is carried out in the methanol stripping column due to a countercurrent mass exchanging process between the gas phase and the WMS. The WMS is supplied to the top of the column, and gas enters the bottom of the column. As a result of the counterflow, the WMS is separated by hot gas. The gas-liquid phase from the top of the column, passing through the condenser-refrigerator, is separated into gas and liquid (methanol) phases. Part of the regenerated methanol can be returned to the column for reflux. | простота технологии; применима в промышленных масштабах; газ из верха колонны можно рециркулировать обратно в процесс для снижения его расхода; может использоваться при высоких давлениях ВМР. simplicity of technology; applicable on an industrial scale; gas from the top of the column can be recycled back into the process to reduce its consumption; can be used at high WMS pressures. | требуется бесперебойная подача газа в процесс; большие энергозатраты на нагрев отдувочного газа; необходимы решения для утилизации отдувочного газа. an uninterrupted supply of gas to the process is required; high energy consumption for heating the stripping gas; solutions are needed for the disposal of stripping gas. |
Выпаривание Evaporation | Процесс выпаривания предполагает использование значительного объема необходимой энергии для испарения воды. ВМР и пар подаются в испаритель, где из него выпариваются соли. Далее смесь метанола и пара охлаждается в охладителе либо смесь далее подается в ректификационную колонну для повышения концентрации метанола. The evaporation process involves using a significant amount of required energy to evaporate water. The WMS and steam are supplied to the evaporator, where the salts are evaporated from it. Next, the mixture of methanol and steam is cooled in a cooler, or the mixture is then fed into a distillation column to increase the concentration of methanol. | простота технологии; может использоваться для очистки ВМР от солей и других нежелательных примесей; при использовании доступных вспомогательных систем и мультиэффективного выпаривания энергоемкость может быть оптимизирована; возможность использования тепла на других установках; процесс может быть использован в сочетании с традиционной ректификацией для очистки ВМР от солей. simplicity of technology; can be used to clean WMS from salts and other undesirable impurities; by using available auxiliary systems and multi-efficiency evaporation, energy intensity can be optimized; possibility of using heat in other plants; the process can be used in combination with traditional rectification to purify WMS from salts. | главный недостаток – значительное количество энергии и тепла для полного выпаривания ВМР; невысокая концентрация метанола в продукте; без дальнейшей ректификации практически на выходе получается полупродукт; целесообразно для использования при частичном возврате для ингибирования метанола низкой концентрации (40–60% масс.). the main disadvantage is a significant amount of energy and heat for complete evaporation of WMS; low concentration of methanol in the product; without further rectification, the final product is practically a semi-product; suitable for use with partial return to inhibit low concentration methanol (40–60% mass). |
Массоперенос (HIGEE unit) Mass transfer (HIGEE unit) | Процесс осуществляется за счёт интенсификации газожидкостного массопереноса под действием центробежной силы. The process is carried out due to the intensification of gas-liquid mass transfer under the influence of centrifugal force. | компактные размеры установки; не требует дополнительных теплозатрат; не требует применения высококипящих реагентов. compact dimensions of the plant; does not require additional heat consumption; does not require the use of high-boiling reagents. | недостаточно проверенная технология; повышенное потребление электроэнергии двигателем привода; повышенные вибрационные нагрузки ротора. insufficiently proven technology; increased power consumption by the drive motor; increased vibration loads of the rotor. |
Метод ректификации является хорошо отработанной технологией и широко применяется в промышленных масштабах.
Методы выпаривания и продувки характеризуются простотой технологии, но в то же время требуются большие энергозатраты.
В отличие от вышеуказанных методов, метод массопереноса не требует дополнительных энергозатрат. К недостаткам можно отнести повышенные вибрационные нагрузки ротора и недостаточно проверенная технология.
Выводы
В данной работе рассмотрены химические методы борьбы с гидратообразованием, представлен обзор применения в нефтегазовой промышленности процессов регенерации метанола из водометанольных растворов, а также статус самих технологий на данный момент.
Изучен мировой опыт применения химических методов борьбы с гидратообразованием, включая проекты на месторождениях России, США, Нигерии и других стран. Несмотря на активное использование многими исследовательскими группами различных подходов к совершенствованию методов регенерации метанола, анализ литературных данных показывает, что наиболее часто и успешно применяемым методом регенерации метанола из ВМР является метод ректификации.
Данный метод находит широкое применение при освоении трудноизвлекаемых запасов углеводородного сырья, включая увеличение фонда скважин в процессе разработки шельфовых месторождений.
ДОПОЛНИТЕЛЬНО
Источник финансирования. Авторы заявляют об отсутствии внешнего финансирования при проведении исследования.
Конфликт интересов. Авторы декларируют отсутствие явных и потенциальных конфликтов интересов, связанных с публикацией настоящей статьи.
Вклад авторов. Все авторы подтверждают соответствие своего авторства международным критериям ICMJE (все авторы внесли существенный вклад в разработку концепции, проведение исследования и подготовку статьи, прочли и одобрили финальную версию перед публикацией). Наибольший вклад распределён следующим образом: Сатенов К.Г. – интерпретация данных, написание и редактирование рукописи, Ткенбаев С.М. – проверка результатов, редактирование рукописи, Ташенов Ж.А. – концепция работы, интерпретация данных, контроль за выполнением работы, Ахметов Ж.Е., Кадыров С.Р. – сбор, анализ, интерпретация данных.
ADDITIONAL INFORMATION
Funding source. This study was not supported by any external sources of funding.
Competing interests. The author declares that they have no competing interests.
Authors’ contribution. All authors made a substantial contribution to the conception of the work, acquisition, analysis, interpretation of data for the work, drafting and revising the work, final approval of the version to be published and agree to be accountable for all aspects of the work. The largest contribution is distributed as follows: Kurmet G. Satenov – interpretation of data, writing and editing of the manuscript; Sultan M. Tkenbaev – checking the results and editing the manuscript; Zholaman A. Tashenov – the concept of the work, interpretation of the data and progress monitoring; Zhanibek E. Akhmetov, Sultan R. Kadyrov – collection, analysis and interpretation of the data.
About the authors
Kurmet G. Satenov
KMG Engineering
Email: k.satenov@kmge.kz
ORCID iD: 0000-0002-6396-913X
Cand. Sc. (Chemistry)
Kazakhstan, AstanaSultan M. Tkenbayev
KMG Engineering
Email: s.tkenbayev@kmge.kz
Kazakhstan, Astana
Zholaman A. Tashenov
KMG Engineering
Email: zh.tashenov@kmge.kz
Kazakhstan, Astana
Zhanibek E. Akhmetov
KMG Engineering
Email: zh.akhmetov@kmge.kz
Kazakhstan, Astana
Sultan R. Kadyrov
KMG Engineering
Author for correspondence.
Email: s.kadyrov@kmge.kz
Kazakhstan, Astana
References
- Makwashi n, Ahmed T. Gas Hydrate Formation: Impact on Oil and Gas Production and Prevention Strategies. nigerian Research Journal of Engineering and Environmental Sciences. 2021;6(1):61–75. doi: 10.5281/zenodo.5047631.
- Abdulrab AA, Cornelius B B, Bhajan L, Siak F K, Quah C J, Dzulkarnain Z. Gas Hydrate in Oil-Dominant Systems: A Review. ACS Omega. 2022;7:27021–27037. doi: 10.1021/acsomega.2c02278.
- Lesor I, Alozie OJ. Gas Hydrate Treatments in Pipeline Using Locally Sourced Material as Green Inhibitor. American Journal of Science, Engineering and Technology. 2023;8(2):110–118. doi: 10.11648/j.ajset.20230802.15.
- Bayazitova K, Salimov A, Ponomarev A, et al. Development and modeling of a resource-saving methanol recovery process diagram. VIII International Conference on Advanced Agritechnologies, Environmental Engineering and Sustainable Development (AGRITECH-VIII 2023). E3S Web of Conferences 390; 2023. Available from: https://www.e3s-conferences.org/articles/e3sconf/abs/2023/27/e3sconf_agritechviii2023_01024/e3sconf_agritechviii2023_01024.html.
- Lv X, Xu J, Ye F, et al. Gas Hydrate Formation and Slurry Flow Characteristics of Gas-Liquid-Solid Multiphase Systems. Energy & Fuels. 2023;37(13); 9110–9120. doi: 10.1021/acs.energyfuels.3c00989.
- Elhenawy S, Khraisheh M. AM, Almomani F, et al. Towards Gas Hydrate-Free Pipelines: A Comprehensive Review of Gas Hydrate Inhibition Techniques. Energies. 2022;15(22). doi: 10.3390/en15228551.
- Hammerschmidt EG. Formation of Gas Hydrates in natural Gas Transmission Lines. Industrial Engineering Chemistry. 1934;26(8):851–855. doi.org/10.1021/ie50296a010.
- Hammerschmidt E.G. Gas Hydrate Formations: A Further Study on Their Prevention and Elimination from natural Gas Pipe Lines. GAS. 1939;15(5):30–35.
- gazsurf.ru [internet]. Modular Equipment. Methanol Regeneration [cited 21 Aug 2023]. Available from: https://gazsurf.ru/solutions-equipment/modular-equipment/methanol-regeneration.
- Patent RU2695209C1/ 22.07.19 Byul. № 21. Fedulov DM, Istomin VA, Snezhko Dn, Dedov AG, Kubanov An, Prokopov AV, Tsatsulina TS, Klyusova nn. Ustanovka regeneracii vodnogo rastvora metanola. Available from: https://patents.google.com/patent/RU2695209C1/ru. (In Russ).
- Patent RU2567288C1/ 10.11.15. Byul. № 31. Shevkunov Sn, nastin An. Sposob regeneratsii metanola iz nasyshchennogo vodoy rastvora s bol'shim soderzhaniyem mekhanicheskikh primesey i soley i ustanovka dlya ego osushchestvleniya. Available from: https://patents.google.com/patent/RU2567288C1/ru. (In Russ).
- Ramshaw C, Mallinson RH, inventors, Imperial Chemical Industries Ltd, assignee. Mass transfer process. United States US 4283255. 1981 Aug. 11.
- Li-Hua W, Lan J, Hai-Long L, et al. A Pilot-Scale HiGee-Aided Fixed Bed Reactor: Size Characteristics of Microbubbles in Diesel. Industrial & Engineering Chemistry Research. 2023;62(45);18867–18878. doi: 10.1021/acs.iecr.3c00215.
- Ressemann A, Illner M, Repke J-U. A methodology for the analysis of distillation processes within rotating packed beds based on local temperature measurements. Chemical Engineering Research & Design. 2023;193;198–206. doi: 10.1016/j.cherd.2023.03.018.
- Alatyar AM, Berrouk AS and nandakumar K. Hydrodynamic behavior of liquid flow in a rotating packed bed. Chemical Engineering Research & Design. 2023;197:851–870. doi: 10.1016/j.cherd.2023.08.032.
- Efimovich DO, Makhmutov RA. Perspektivy ispol'zovaniya tsentrobezhnogo rektifikatsionnogo apparata na mestorozhdeniyakh Kraynego Severa. Vestnik nauki i tvorchestva. 2016;7(7):121–125. (In Russ).
- Rao DP. Commentary: Evolution of High Gravity (HiGee) Technology. Industrial & Engineering Chemistry Research. 2022;61(2);997–1003. doi: 10.1021/acs.iecr.1c04587.
- Ghadyanlou F, Azari A, Vatani A. A Review of Modeling Rotating Packed Beds and Improving Their Parameters: Gas-Liquid Contact. Sustainability. 2021;13(14). doi: 10.3390/su13148046.
- Henninger F, Friedrich K. Thermoplastic filament winding with online-impregnation. Part A: process technology and operating efficiency. Composites Part A: Applied Science and Manufacturing. 2002;33(11):1479–1486. doi: 10.1016/S1359-835X(02)00135-5.
- Patent RU2643540C1/ 02.02.18. Byul. №4. Kasyanenko AA, Legai AA, Teplyakov VV, Khotimsky VS, Shalygin MG. Sposob vydeleniya metanola iz vodno-metanol'nykh tekhnologicheskikh smesey dlya povtornogo ispol'zovaniya i ustroystvo dlya ego osushchestvleniya. Available from: https://patents.google.com/patent/RU2643540C1/ru. (In Russ).
- Patent RU1350447A1/ 06.10.16. Byul. № 16. Koryakin AY, nikolaev OA, Tsvetkov nA, nikitin AV, Larev Pn. Sposob podgotovki uglevodorodnogo gaza k transportu. Available from: https://patents.google.com/patent/RU2014146359A/ru. (In Russ).
- Patent RU2709313 C1/ 12.17.19 Byul. № 35. Imaev S.Z. Ustanovka dlya regeneracii metanola i sootvetstvuyushchiy sposob. Available from: https://patents.google.com/patent/RU138474U1/ru. (In Russ).
- Yang D, Yin Y, Wang Z, Zhu B, Gu Q. Multi-Effect Evaporation Coupled with MVR Heat Pump Thermal Integration Distillation for Separating Salt Containing Methanol Wastewater. Energy and Power Engineering. 2017;9(12):772–785. doi: 10.4236/epe.2017.912048.
Supplementary files





