Methods of disposal of drilling sludge. Priority DIRECTIONS
- Authors: Alexeyeva T.N.1, Sabirov B.F.2, Shagilbayev A.Z.2, Gubashev S.A.2, Ismaganbetova G.K.2
-
Affiliations:
- St. Petersburg State Marine Technical University
- Atyrau Branch of KMG Engineering
- Issue: Vol 7, No 4 (2025)
- Pages: 112-123
- Section: Ecology
- URL: https://vestnik-ngo.kz/2707-4226/article/view/108914
- DOI: https://doi.org/10.54859/kjogi108914
- ID: 108914
Cite item
Full Text
Abstract
In the process of hydrocarbon exploration and production, oil and gas industry enterprises generate and accumulate a large amount of various waste, which must be disposed of safely, with minimal impact on the environment and without affecting human health. A significant portion of this waste consists of drilling sludge, spent drilling and process fluids, as well as wastewater.
The study was based on information regarding the practical application of drilling sludge disposal methods, as well as the results of scientific experiments published in open-access scientific and technical journals, conference proceedings, research reports, and monographs. Based on the conducted review, the main directions of drilling sludge disposal currently applied in practice with the production of useful products have been identified.
In particular, technologies for the production of construction materials and soils for the technical stage of land reclamation and conservation of disturbed lands are considered promising, technically well-developed, economically feasible, and are currently undergoing experimental and industrial testing. Technologies for the treatment and injection of drilling sludge into underground formations should also be regarded as potentially applicable and promising, as they ensure the environmental safety of exploration and production facilities both onshore and on the continental shelf.
Full Text
Введение
Непрерывное увеличение потребления энергоносителей, в основном нефти и газа, приводит к интенсификации добычи углеводородов (далее – УВ) с последующим исчерпанием запасов эксплуатируемых месторождений. Это приводит к необходимости разведки и освоения всё новых и новых месторождений. Так постепенно происходит расширение объектов добычи с перемещением на не освоенные ранее территории суши и акватории морей с применением современных технологий строительства нефтяных и газовых скважин. Резкое увеличение скорости проходки бурением толщи горных пород с целью увеличения прироста запасов и объёмов добычи УВ приводит к закономерному увеличению образования объёмов отходов производства, в т.ч. буровых шламов.
Состав и свойства буровых шламов
Буровые шламы являются многотоннажными отходами c разнородными химическими и физическими составами, представляя собой обводнённый продукт измельчения выбуренной горной породы на забое и по стволу скважины в смеси с твёрдой фазой буровой промывочной жидкости, обработанной химическими реагентами, загрязнённой тяжёлыми металлами и флюидами, фильтрующимися из горизонтов с высоким пластовым давлением [1, 2].
Гранулометрический, минералогический и химический составы буровых шламов непостоянны, зависят от геолого-технических условий разрабатываемого месторождения, а именно: вида горных пород, режима бурения, состава буровой промывочной жидкости, применяемых технологий и оборудования для выделения шлама в процессе очистки буровой промывочной жидкости. Гранулометрический состав шлама изменяется в широких пределах – от +5 до -1 мм и менее, при этом около 40% общей массы представлено классом крупности менее 44 мкм.
Шлам обладает сложным минералогическим составом. Основную его массу составляют полиминеральные гетерозернистые частицы кварцсодержащих горных пород, в меньших количествах – карбонаты в виде кальцита, доломита, магнезита, в незначительных количествах – барит, гипс, глинистые компоненты в виде каолинита и монтмориллонита [1, 2].
Воздействие буровых шламов на окружающую среду
Воздействие буровых шламов на элементы окружающей природной среды – атмосферу, гидросферу, литосферу и почвенно-растительный слой – обусловлено их обводнением, загрязнением нефтью, химическими реагентами, тяжёлыми металлами, пластовыми флюидами [3, 4].
Воздействие на атмосферу. В процессе хранения шлама длительное время в открытых шламовых амбарах происходит испарение с поверхности жидкой фракции, опасное для биосферы и человека, – «мелкодисперсное пыление» обезвоженной поверхности [5–7].
Воздействие на водоносные горизонты. Фильтрация при разгерметизации изолирующих экранов, мембран, слоёв подстилающего глинистого изоляционного слоя приводит к:
- изменению химико-биологических свойств экосистемы;
- увеличению содержания взвешенных веществ;
- изменению теплового режима водной среды;
- увеличению содержания ионов металлов в воде;
- изменению показателя рН (кислотности) и уровня солёности в водных экосистемах.
Все эти изменения как по отдельности, так и совместно, влияют на жизнедеятельность организмов, видовой состав и продуктивность экосистемы в целом.
Воздействие на почвенно-растительный слой. С изменением физико-механических свойств почвы происходит [3, 4]:
- ее комкование с повышеннием вязкости и липкости при уменьшении плодородия;
- засоление и усиление фитотоксичности;
- миграция минеральных солей с нарушением химического баланса ионов магния, натрия и кальция, а также агрохимических свойств с ухудшением процессов питания растений.
Установлено, что даже после 10–15 лет растительный покров на загрязнённых буровыми шламами территориях восстанавливается только наполовину, что приводит к деструкции рельефа и заболачиванию территории [3]. При этом сокращается биологическое разнообразие и нарушаются трофические цепи.
Краткий обзор методов утилизации буровых шламов
На стадии разработки проектных технико-технологических решений в области утилизации буровых шламов с целью ликвидации или минимизации воздействия на окружающую среду предлагается систематизация отходов по агрегатному состоянию или компонентному составу с разделением способов и технологий на группы по классификационным признакам [7, 8] (табл. 1).
Таблица 1. Разделение основных методов утилизации буровых шламов по классификационным признакам [6–10]
Table 1. Classification of the main drilling sludge disposal methods according to classification criteria [6–10]
Основной классификационный признак Main Classification Criterion | Методы утилизации и переработки Disposal and Processing Methods | Разновидность метода Method Type |
Термический Thermal | Сжигание Combustion | Сжигание в печах различной конструкции Combustion in furnaces of various designs |
Сушка, прогрев Drying, heating | Сушка, прогрев в печах различной конструкции Drying or heating in furnaces of various designs | |
Высокотемпературный обжиг High-temperature firing | Высокотемпературный обжиг в печах различной конструкции High-temperature firing in furnaces of various designs | |
Физические Physical | Захоронение Landfilling | Захоронение в специально отведённых местах, в глубокозалегающие подземные горизонты, в земляные амбары, шламохранилища и т.д. Disposal in designated sites, deep underground formations, earth pits, sludge pits, etc. |
Закачка Injection | Закачка в пласт-коллектор глубокозалегающего подземного горизонта, в поровое пространство или в образованные гидроразрывом пласта трещины Injection into deep underground reservoir formations, into pore spaces, or into fractures created by hydraulic fracturing | |
Химические и физико-химические Chemical and Physico-Chemical | Отверждение Solidification | Отверждение с применением неорганических вяжущих (цемент, жидкое стекло, окись алюминия и др.) и органических (фенолформальдегидные смолы и др.) добавок с получением отвержденной смеси Solidification using inorganic binders (cement, water glass, alumina, etc.) and organic binders (phenol-formaldehyde resins, etc.) to obtain a hardened mixture |
Гидрофобизация Hydrophobization | Гидрофобизация поверхности шлама с помощью органических или растворимых высокомолекулярных соединений с последующей обработкой электролитами Hydrophobization of sludge surface with organic or water-soluble high-molecular compounds, followed by treatment with electrolytes | |
Реагентное капсулирование Reagent encapsulation | Обработка бурового шлама капсулирующими полимерами с последующей грануляцией Treatment of drilling sludge with encapsulating polymers followed by granulation | |
Модифицирующая (специальная) обработка Modifying (special) treatment | Агломерация бурового шлама в смеси с органическими составляющими, неорганическим вяжущим и структурообразующими полимерами Agglomeration of drilling sludge with organic components, inorganic binders, and structure-forming polymers | |
Биологические Biological | Микробиологическое разложение в почве, рекультивация Microbiological decomposition in soil, reclamation | Биоремедиация буровых шламов Bioremediation of drilling sludge |
Технический этап рекультивации или консервации нарушенных земель Technical stage of land reclamation or conservation of disturbed lands | ||
Смешение бурового шлама с гумино-минеральными концентратами Mixing of drilling sludge with humic-mineral concentrates | ||
Комплексные Complex | Безамбарное бурение Pitless drilling | Переработка буровых шламов с максимальным учётом химических, физико-механических свойств и использованием всех составляющих, в результате которой отходы становятся сырьём, реагентами или наполнителями в процессе производства продукции и не оказывают отрицательного воздействия на окружающую природную среду Processing of drilling sludge with maximum consideration of chemical, physico-mechanical properties, and using all components so that the waste becomes raw material, reagents, or fillers in production without negatively impacting the environment |
Термические методы обезвреживания и утилизации буровых шламов. Применимы для термической нейтрализации органических включений с целью получения гранулята грунта и прочих вторичных ресурсов для производства строительной продукции. Позволяют обеспечить уменьшение токсичности за счёт высоких температур и избавить шламы от патогенных микробов, вирусов и спор.
Для утилизации буровых шламов используются более сложные технологии [3, 4, 6, 7]:
- термическая десорбция и деструкция;
- экстракция и промывание растворителями;
- биоремедиация;
- микроволновая обработка.
Физические методы утилизации. На ряде объектов пока ещё используется устаревший способ утилизации буровых шламов – захоронение в буровых амбарах непосредственно на рабочей площади буровой установки. После завершения бурения и испытания скважин буровые амбары начинают использоваться в качестве шламохранилищ. В отличие от недалекого прошлого, современные амбары строятся с мембранной изоляцией, а при необходимости обустраиваются и изолирующими экранами, и изолирующим укрытием. Такая операция позволяет проводить консервацию захоронения шламов на длительный срок.
Более приемлемым способом захоронения буровых шламов в пласт-коллектор или пласт-трещину является инъектирование в подземные горизонты по технологии RECLAIM компании MI-SWACO [6, 7, 11–15].
Особый интерес захоронение буровых шламов инъектированием в подземные горизонты представляет при бурении геологоразведочных скважин на осваиваемых новых территориях, например, Средней Сибири. Огромнейший район Сибири не имеет необходимого уровня промышленной, транспортной и гражданской инфраструктуры лицензионных участков и прилегающих территорий [10–17]. Это делает сложным обеспечение экологически безопасной и эффективной утилизации шламов.
Ещё более привлекательным и приемлемым способом представляется захоронение буровых шламов в подземные горизонты при бурении, особенно на арктическом континентальном шельфе, где действует принцип запрета «нулевой сброс» (zero discharge principle) [16].
Однако при всей своей привлекательности способ захоронения инъектированием буровых шламов в подземные горизонты не получил широкого распространения, хотя в СНГ и в западных странах имеется опыт его использования в течение последних десятилетий прошлого столетия. Причина заключается в сложности технологии процесса, применении дорогостоящего оборудования и недостаточной изученности подходящих для инъектирования шламов геологических формаций. Таким образом, для более эффективных и экологически безопасных операций необходимо стабильное решение трёх основных инженерных целей в проекте инъекции отходов [17, 18]:
- обеспечить удержание инъекционных отходов в заданной геологической формации (управление окружающей средой);
- сохранить максимальную инъекционную способность с минимальным вмешательством в работу скважины (управление затратами);
- максимизировать ёмкость хранения в геологической формации и срок службы скважины (управление активами).
Выбор подходящего метода инъекции отходов. С точки зрения выбора инъекционной скважины как средства безопасной транспортировки жидких отходов в выбранную подземную формацию в мире приняты два основных метода инъекции отходов в процессе добычи: трубная и аннулярная (кольцевидная) (рис. 1) [15, 17, 18].
Рисунок 1. Аннулярная инъекция отходов (а) и трубные инъекции (б и в) [15]
Figure 1. Annular injection of waste (а) and tubing injections (б and в) [15]
а) аннулярная инъекция с одновременным производством (добычей) / annular injection with simultaneous production; б) трубопроводная инъекция в заброшенную скважину / tubing injection into an abandoned well; в) трубная инъекция в специальную инъекционную скважину / tubing injection into a dedicated injection well
Трубная инъекция – это инъекция в специальную или заброшенную скважину. В аннулярном (кольцевидном) вводе отходов обычно жидкая фаза бурового отхода вводится в аннулярное пространство между технической и эксплуатационной обсадной колоннами, в то время как одновременно техническая и эксплуатационная обсадные колонны могут использоваться для других целей, например, для добычи УВ.
Наиболее важные параметры для определения подходящего места для инъекции суспензий в трещины – это проницаемость, пористость, толщина пласта, глубина и структурно-геологические характеристики района: толщина резервуара – более 2 м; толщина изолирующих пластов – в 4 раза больше толщины резервуара; проницаемость – от 10×10⁻³ мкм² до 1000×10⁻³ мкм²; пористость – более 15%; глубина залегания пласта-коллектора – от 200 до 3000 м; структурная конфигурация – промежуточная или простая последовательность «песок – глина» нескольких слоёв.
Утилизация буровых шламов путём инъекции суспензии в заданную геологическую формацию напоминает использование гидравлического разрыва как метода стимуляции резервуара, а также указывает на проблему потерянной циркуляции, распространённой при бурении скважин [17, 18]. Вне зависимости от того, используется ли в качестве зоны утилизации поровое пространство пласта-коллектора или трещины пласта-разрыва, одними из самых важных задач остаются удержание инъецируемых отходов внутри геологической формации и предотвращение нежелательного движения отходов обратно к поверхности или к подземным источникам питьевой воды. Основной метод достижения – получение достоверной информации о состоянии принимающего и изолирующих пластов с оценкой пригодности для накопления и удержания инъектируемых буровых шламов в границах заданной геологической формации ещё на стадии проведения сейсморазведки или других видов геофизических исследований.
Однако несмотря на то, что инъекция отходов в подземные горизонты является экологически приемлемым вариантом утилизации буровых шламов, особенно при разведке и разработке месторождений УВ на не освоенных ранее территориях, а также на континентальном шельфе, возможность серьёзного воздействия на окружающую среду все ещё существует [17, 18].
Это подтверждается фактами из отчёта для Министерства энергетики США [17]. По состоянию на май 2003 г. база данных инъекций шлама содержит полную или частичную информацию о 334 инъекциях со всего мира. Три ведущих региона, представленные в базе данных по инъекциям шлама, – это Аляска (129 записей), Мексиканский залив (66 записей) и Северное море (35 записей) [17]. Фиксировались операционные проблемы при использовании шламов с неподходящей вязкостью, работой на слишком низкой скорости инъекции, недостаточной промывкой скважины чистой водой и падением давления в конце инъекционного цикла, что позволяло твёрдым частицам возвращаться в скважину из пласта-коллектора. Ещё одна операционная проблема возникала из-за чрезмерного износа рабочей поверхности труб и других компонентов системы, вызванного абразивной природой шлама. В некоторых случаях инъекция не соответствовала скорости бурения, и извлечённые в процессе очистки буровых растворов шламы приходилось обезвоживать и складировать на рабочей площадке с целью последующей утилизации. Эта ситуация неэффективна и на суше, но на шельфе может стать причиной остановки бурения из-за недостатка места хранения на буровой платформе. В некоторых случаях персоналом в состав отходов добавлялись неподготовленные к инъекции материалы, что либо приводило к повреждению оборудования для обработки шламов, либо нарушало бесперебойность в работе.
Несмотря на неудобства, создаваемые при возникновении операционных затруднений, экологические проблемы вызывают гораздо большую озабоченность. Так, непредвиденная утечка в окружающую среду не только создаёт ответственность для оператора, но также, как правило, приводит к временной или постоянной остановке инъекций на этом участке.
Таким образом, инъекция пульпы бурового шлама успешно применялась во многих местах по всему миру, хотя в некоторых из них безуспешно. Причины этих проблем объяснимы и могут быть устранены при правильных оценке и выборе местоположения, проектировании и эксплуатации. Когда инъекция пульпы шлама осуществляется в местах с приемлемыми геологическими условиями и должным образом контролируется технологический процесс, данный способ может быть наиболее безопасным методом утилизации. Поскольку отходы инъецируются на большую глубину в землю ниже зон питьевой воды, правильно управляемые операции по инъекции пульпы должны представлять меньшие экологические риски, чем более традиционные методы наземной утилизации. Стоимость такой инъекции конкурентоспособна и более привлекательна, чем стоимость других методов утилизации [9].
Химические и физико-химические способы. Способы активно применяются на практике при утилизации буровых шламов, образованных при бурении с полимер-глинистыми буровыми промывочными жидкостями. Используются в основном методы стабилизации с химической фиксацией и капсуляцией загрязняющих веществ (табл. 1) и получением относительно безопасных отходов для размещения на полигонах по захоронению отходов в шламонакопителях и отвалах или вторичного ресурса в виде инертного материала для рекультивации горных выработок, а также техногрунта для строительных работ.
Метод не всегда эффективен в виду высоких затрат, нестабильных характеристик получаемого техногрунта, экологических рисков загрязнения гидросферы и литосферы химическими компонентами буровых шламов [3, 4].
Комплексный подход к утилизации буровых шламов при использовании технологии безамбарного бурения. Используется при переработке с максимальным учётом химических, физико-механических свойств, в результате которой отходы становятся сырьём, например, для изготовления дорожно-строительных материалов, рекультивантов или наполнителей в процессе производства продукции, например, строительных материалов. К последним относятся кирпичи, блоки, керамические изделия.
Такой подход является прогрессивным и целесообразным. Относится к наиболее технически и технологически подготовленным, экономически обоснованным и не оказывающим негативного воздействия на окружающую природную среду [6–9, 20].
Производство строительных материалов. В зарубежной практике также известны решения по получению вторичных материалов для производства кирпича. На крупнейшем газовом месторождении в Китае в районе горы Даба при бурении добычных скважин в шламонакопители на дневной поверхности в амбары объёмом около 3×10³ м³ поступало до 1000 м³ буровых шламов. Буровые шламы и выбуренные горные породы представляли основной вид твёрдых отходов центрального месторождения. В процессе исследования состояния объекта захоронения твердых буровых отходов, образцы предварительно разрыхленых отложений для представительности и достоверности отбирались методом конверта. При лабораторных исследованиях было установлено, что плотность уплотнённых отходов тёмно-серого цвета составила 1,75 г/см³, влажность – 24%. Элементный состав шлама представлен в табл. 2 [20].
Таблица 2. Состав затвердевших буровых шламов газового месторождения Даба [20]
Table 2. Composition of solidified drilling sludge from the Daba gas field [20]
Items | Cl- | SO42- | Na | Fe | Ca | Mg | Si | Al | CO32- | Petroleum | Other |
Content, % | 0,1 | 5,6 | 1,0 | 9,0 | 12,4 | 6,8 | 15,8 | 22,8 | 10,2 | 0,4 | 15,9 |
Содержание тяжёлых металлов и радиоактивных элементов соответствовало национальным стандартам строительных материалов или материалов для облицовки, поэтому буровые твёрдые отходы были признаны безопасными для производства кирпича. Технологическая схема кирпичного завода представлена на рис. 2.
Рисунок 2. Технологическая схема заводского производства кирпича [20]
Figure 2. Technological scheme of factory brick production [20]
Selecting and airing – отбор и вентиляция; transporting – транспортировка; charging – зарядка; neutralizing treatment – нейтрализующее обработка; coarse component – крупная фракция; screening – сортировка; fine component – мелкая фракция; brick calcined – обожжённый кирпич; conveyer apron – конвейерный лоток; breaking machine – машина (пресс) для формования; conveyer apron – конвейерный лоток.
На территории России экспериментальные исследования проводились с буровыми шламами, выделяемыми при обработке буровых промывочных жидкостей [1, 2]. В качестве примера предлагаются результаты экспериментальных исследований шламов самоподъёмной плавучей буровой установки «Арктическая» на участке российского сектора Балтийского моря.
Оптимальная ситовая характеристика шихты определена методом классификационного подбора на виброситах в соответствии с рекомендациями по уплотнению для формования и термообработки [18, 19]. В представленных образцах прослеживается последствие эффекта гравитационной сегрегации, наблюдаемой при перемещении шихты (рис. 3), что делает обязательным её усреднение перед формованием.
Рисунок 3. Эффект гравитационной сегрегации, наблюдаемой при перемещении шихты
Figure 3. Effect of gravitational segregation observed during batch movement
Среднее значение плотности брикетов после термической стабилизации – 2,06 г/см³, прочность на сжатие – 247–282 кг/см², что соответствует марке прочности кирпича М 250 [1, 2]. Текстура материала брикета (бурового шлама) позволяет изготовить изделие с «лицевой стороной» с использованием материалов и/или красок любого состава и цвета (рис. 4).
Рисунок 4. Особенности текстуры материала брикета (бурового шлама)
Figure 4. Features of the briquette material texture (drilling sludge)
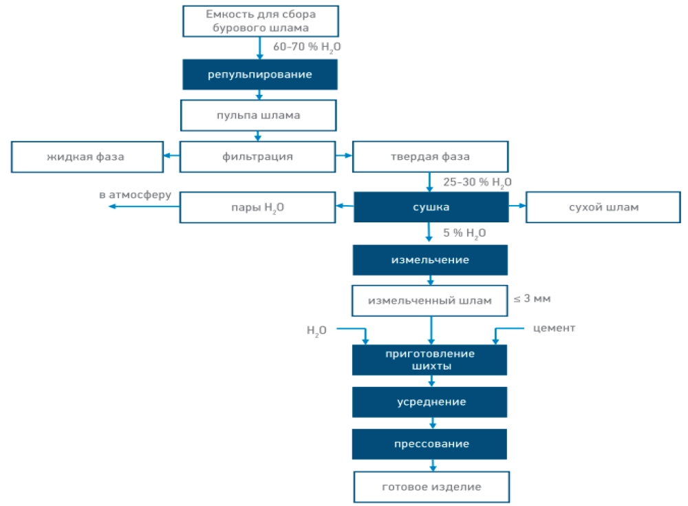
Вне зависимости от местоположения буровой установки на суше или морской буровой платформы первичную подготовку сырья предлагается проводить сразу после выделения шламов на стадии очистки буровой промывочной жидкости с последовательной проработкой на грохотах, батареях гидроциклонов, при необходимости – на центрифуге. Полученный таким образом продукт – обводнённая шламовая пульпа – проходит термическую подготовку с целью обезвоживания: репульпирование, фильтрация, выделение твёрдой фазы с последующей сушкой.
Оставшаяся часть операций (рис. 4) может быть выполнена на специализированном объекте. Эффект от проведения подготовительных операций заключается в сокращении расходов на транспортирование после удаления влаги. Предложенная принципиальная технологическая схема производства по переработке буровых шламов представлена на рис. 5 [2].
Рисунок 5. Принципиальная технологическая схема переработки буровых шламов [2]
Figure 5. Principal technological scheme for drilling sludge processing [2]
Заключение
Рассматриваемые в данном обзоре способы утилизации буровых шламов относятся к наиболее перспективным, при этом наибольший интерес представляют способы получения вторичных материальных ресурсов для производства строительных материалов разной степени сложности как наиболее технически подготовленные и экономически целесообразные и проходящие в настоящее время активную экспериментальную и промышленную апробацию. Такая утилизация буровых шламов с положительным техническим, экологическим и экономическим эффектом может достигаться при наличии следующих признаков:
- экономическая целесообразность;
- техническая подготовленность;
- обеспеченность гарантией экологической безопасности;
- рациональное использование природных ресурсов.
Утилизация буровых шламов посредством их переработки и уплотнения, а также использования в качестве вторичного материального ресурса в производстве строительных материалов позволяет обеспечить:
- совершенствование процессов обращения с производственными отходами за счёт сокращения площадей земельных участков, занятых под их размещение;
- существенное снижение стоимости транспортирования, платы за их размещение;
- вовлечение во вторичный цикл производства;
- получение прибыли;
- снижение техногенной нагрузки на окружающую среду, в особенности в регионах интенсивной добычи нефти и газа;
- рациональное использование природных ресурсов, применяемых при производстве строительных материалов, восполнение потребности строительной отрасли ресурсами вторичного сырья;
- переработку образующихся и накопленных буровых шламов, создание условий для последующей рекультивации загрязнённых нефтяными отходами земель, ликвидацию заброшенных шламовых амбаров.
ДОПОЛНИТЕЛЬНО
Источник финансирования. Авторы заявляют об отсутствии внешнего финансирования при проведении исследования.
Конфликт интересов. Авторы декларируют отсутствие явных и потенциальных конфликтов интересов, связанных с публикацией настоящей статьи.
Вклад авторов. Все авторы подтверждают соответствие своего авторства международным критериям ICMJE (все авторы внесли существенный вклад в разработку концепции, проведение исследования и подготовку статьи, прочли и одобрили финальную версию перед публикацией). Наибольший вклад распределён следующим образом: Алексеева Т.Н. – генерация идеи исследования, постановка задач, подготовка рабочей версии статьи и финальное редактирование рукописи; Сабиров Б.Ф. – детальный анализ обзорных материалов, проведение исследований в области инъектирования буровых шламов в глубокозалегающие подземные горизонты с последующим написанием соответствующей части рукописи; Шагилбаев А.Ж. – анализ и проверка результатов обзора профильных публикаций, интерпретация и систематизация результатов исследований; Губашев С.А. – обзор текстовых материалов в научно-технических изданиях дальнего зарубежья, технический перевод на казахский и русский язык, написание сооьветствующего раздела статьи; Исмаганбетова Г.Х. – оценка обоснования обеспеченности экологической безопасности, рассматриваемых в статье методов утилизации шламов.
ADDITIONAL INFORMATION
Funding source. This study was not supported by any external sources of funding.
Competing interests. The authors declare that they have no competing interests.
Authors’ contribution. All authors made a substantial contribution to the conception of the work, acquisition, analysis, interpretation of data for the work, drafting and revising the work, final approval of the version to be published and agree to be accountable for all aspects of the work. The greatest contribution is distributed as follows: Tatyana N. Alexeyeva – generation of the research idea, formulation of objectives, preparation of the working draft of the manuscript, and final editing; Bolatkhan F. Sabirov – detailed analysis of review materials, conducting research on injection of drilling sludge into deep underground formations, followed by writing the corresponding section of the manuscript; Adil Zh. Shagilbayev – analysis and verification of the review results of specialized publications, interpretation and systematization of research findings; Sarsenbay A. Gubashev – review of textual materials in foreign scientific and technical publications, technical translation into Kazakh and Russian, writing the corresponding section of the article; Gulmira Kh. Ismaganbetova – evaluation of the justification for the environmental safety of the drilling sludge disposal methods considered in the article.
About the authors
Tatyana N. Alexeyeva
St. Petersburg State Marine Technical University
Email: t05052002@yandex.ru
ORCID iD: 0009-0005-4456-5913
Russian Federation, Saint Petersburg
Bolatkhan F. Sabirov
Atyrau Branch of KMG Engineering
Author for correspondence.
Email: b.sabirov@kmge.kz
ORCID iD: 0009-0006-2206-8542
Kazakhstan, Atyrau
Adil Zh. Shagilbayev
Atyrau Branch of KMG Engineering
Email: a.shagilbayev@kmge.kz
ORCID iD: 0009-0009-3653-7882
Kazakhstan, Atyrau
Sarsenbay A. Gubashev
Atyrau Branch of KMG Engineering
Email: s.gubashev@kmge.kz
ORCID iD: 0009-0009-7261-9324
Kazakhstan, Atyrau
Gulmira Kh. Ismaganbetova
Atyrau Branch of KMG Engineering
Email: g.ismaganbetova@kmge.kz
ORCID iD: 0009-0005-2293-6269
Kazakhstan, Atyrau
References
- Piskunova SV, Nifontov YA. Development of the technical and process design details on secondary use of drilling cuttings on marine platforms of the arctic region. Marine intellectual technologies. 2020;2(2):65–70. doi: 10.37220/MIT.2020.48.2.047. (In Russ).
- Piskunova SV, Nifontov YA. Conceptual, organizational and technical solutions proposed concerning drilling cuttings disposal during the well construction in offshore territories. PROneft. Professionally about Oil. 2025;10(1):76–82. doi: 10.51890/2587-7399-2025-10-1-76-82. (In Russ).
- Vlasov AS. Geologicheskoye obosnovaniye ispol’zovaniya buruvogo shama v proizvodstve asfal’tobetona [dissertation]. Perm; 2022. Available from: dissercat.com/content/geoekologicheskoe-obosnovanie-ispolzovaniya-burovogo-shlama-v-proizvodstve-asfaltobetona. (In Russ).
- Gaevaya EV, Tarasova SS, Rudakova LV. Ekologicheskaya otsenka burovykh shlamov I razrabotka sposoba ikh bioremediatsii. Tyumen: Northern Urals Agrarian State University; 2024. 96 p. (In Russ).
- Pichugin EA. Zakonomernosti polucheniya stabilizirovannykh geoekologicheski ustoychuvykh smesey na osnove burovykh shlamov [dissertation]. Perm; 2019. Available from: pstu.ru/files/2/file/adm/dissertacii/pichugin/Avtoreferat.pdf?ysclid=meocypjizy11113103. (In Russ).
- Bulatov AI, Makarenko PP, Shemetov VY. Okhrana okruzhayushchey sredy v neftegazovoy promyshlennosti. Moscow: Nedra; 1997. 483 p. (In Russ).
- Shenfeld BE, Shapkin VE, Kostyleva NV, et al. Otsenka vozdeystviya na komponenty okruzhayushchey sredy burovykh shlamov, nakoplennykh na neftegazovykh mestorozhdeniyakh, I prognoz izmeneniya kachestva okruzhayushchey sredy pri ikh utilizatsii. Perm, 2014.
- Pichugin E, Shenfeld B. To the Issue of Differences of Drilling Sludge and Oil Sludge. Ecology and Industry of Russia. 2017;21(7):14–19. doi: 10.18412/1816-0395-2017-7-14-19. (In Russ).
- Lebedev AN, Arustamov EA. Ecological condition of the oil and gas industry of Western Siberia. Russian journal of resources, conservation and recycling. 2018;5(2). doi: 10.15862/07NZOR218. (In Russ).
- Patent RUS №2422347/ 27.06.11. Byul. №18. Gafarov NA, Rjabokon’ AA, Savich OI, et al. Method of underground disposal of drilling waste in permafrost formations. Available from: patents.google.com/patent/RU2422347C1/ru. (In Russ).
- Ushakov KV, Zinoviev NV, Tkachev VV, Romanov GR. In-situ injection of drilling waste into tectonically screened traps. Earth sciences and subsoil use. 2024;47(2):158–169. doi: 10.21285/2686-9993-2024-47-2-158-169. (In Russ).
- groteck.ru [Internet]. Groteck Business Media. Technologiya obratnoy zakachki otkhodov bureniya proekt Sakhalin-2 [cited 2025 Jun 22]. Available from: new.groteck.ru/images/catalog/32772/d859c3328796c9f4ad644d02c6c514c8.pdf. (In Russ).
- sakhalinwatch.ru [Internet]. Sakhalin Environment Watch. Muddied Waters A Survey of Offshore Oilfield Drilling Wastes and Disposal Techniques to Reduce the Ecological Impact of Sea Dumping [cited 2025 Jun 22]. Available from: sakhalinwatch.ru/2000/05/01/doklad-burovye-othody-issledovanie-burovyh-rastvorov-ispolzuemyh-na-morskih-mestorozhdeniyah-nefti-i-tehnologij-ih-udaleniya-snizhajushhih-vozdejstvie-na-morskuju-sredu-sbrosov-v-more-dzhonatan-uills/. (In Russ).
- Snakin VV, Vlasova IV, Konovalova OV, et al. Vnedreniye printsipa “nulevykh sbrosov” pri osvoyenii shel’fovykh mestorozhdeniy. Research Bulletin by Russian Maritime Register of Shipping. 2015;40/41:8–11. (In Russ).
- Gaurina-Međimurec N, Pašić B, Mijić P, Medved I. Deep Underground Injection of Waste from Drilling Activities – An Overview. Minerals. 2020;10(4):303. doi: 10.3390/min10040303.
- Moiseenkov AV, Gafarov TN, Oblekov RG, et al. Geomechanical aspects of drilling cuttings reinjection issue. Geophysical research. 2024;25(4):63-80. doi: 10.21455/gr2024.4-3. (In Russ).
- Veil JA, Dusseault MB. (Argonne National Laboratory). Evaluation of Slurry Injection Technology for Management of Drilling Wastes. Report. U.S. Department of Energy National Petroleum Technology Office; 2003 May. Contract No. W-31-109-Eng-38.
- Nifontov YA. Ratsional’noye ispol’zovaniye otkhodov obogashcheniya uglya I snizheniye ekologicheskoy napryazhennosti pri razrabotke mestorozhdeniy Severa Rossii. Saint Petersburg: SPMI; 2000. 138 p. (In Russ).
- Nifontov YA. The structure formation mechanism in wet coal fines briquetting with an active binder. Obogashchenie Rud. 2020;6:41–46. doi: 10.17580/or.2020.06.07. (In Russ).
- Zhang A, Li M, Lv P, et al. Disposal and Reuse of Drilling Solid Waste from a Massive Gas Field. Procedia Environmental Sciences. 2016;31:577–581. doi: 10.1016/j.proenv.2016.02.089.
Supplementary files








