Thermocracking of a heavy fraction of the oil residue in a mixture with shale
- Authors: Kairbekov G.1, Sarmurzina R.2, Dzheldybaeva I.M.1, Suimbaeva S.M.1
-
Affiliations:
- НАО «Казахский национальный университет имени аль-Фараби»
- ОЮЛ «Нефтегазохимия»
- Issue: Vol 3, No 3 (2021)
- Pages: 52-60
- Section: Articles
- URL: https://vestnik-ngo.kz/2707-4226/article/view/88920
- DOI: https://doi.org/10.54859/kjogi88920
- ID: 88920
Cite item
Full Text
Abstract
The process of tar thermal cracking in a mixture with crushed oil shale to obtain components of motor fuels and raw materials for the process of thermal cracking is investigated in this paper. The optimization results of technological parameters (shale concentration, temperature, and duration) are presented and the material balance (mass.%) of the process is made. It was found that during single-stage processing under relatively mild conditions (5 MPa, 425°C, feed space velocity of 1.0 h-1), a deep destruction of tar is achieved (the yield of the gasoline fraction from boiling point to 200°C is ~12 wt.%; medium distillates with boil. point 200–370°C-43-44 mass.%; raw materials for thermal cracking with boil. point above 370°C ~15-16 wt.% on per the original tar). The generating coke-like products and the V and Ni contained in the raw materials are deposited on the mineral part of the shale and removed from the reaction zone with the liquid products of the process.
Keywords
Full Text
Введение
В условиях невозможности наращивания добычи нефти и постоянного роста потребностей в традиционных источниках энергии переработка тяжёлых остатков и высоковязких нефтей, природных битумов, угля и сланцев становится стратегическим направлением развития нефтеперерабатывающей промышленности Казахстана, России и стран СНГ [1–6].
Новой тенденцией в разработках по технологии переработки нефти считается развитие процессов термокрекинга и катализаторов процесса висбрекинга, замедленного коксования и гидроконверсии гудрона. Из этого набора технологий перспективным можно признать лишь процесс гидроконверсии гудрона, который пока, судя по зарубежным аналогам, является затратным и технологически сложным [5–9].
Процесс термокрекинга постоянно совершенствуется, и за счёт новых технологических решений и катализаторов удаётся достигнуть следующих показателей: выход бензина с температурой кипения 205°С – 51 масс.%; суммарный выход газов С3–С4 – 16 масс.%; октановое число ИМ – 94,2; содержание серы в бензине – 0,005 масс.%. Показатели качества новых катализаторов термокрекинга бензинов превосходят показатели лучших зарубежных катализаторов «Brilliant Grace» и «LS-60Р» фирмы Engelhard. Однако остаётся открытым вопрос энергосбережения новых технологий, поскольку это будет определять реализуемость новых проектов [10–15].
Без сомнения, процесс гидроконверсии остатков заслуживает самого серьёзного внимания, поскольку позволяет из гудронов разных нефтей получать 81–86% синтетической нефти. Однако приведённые в литературе результаты не дают никаких сведений о технической возможности реализации и, самое главное, о материало- и энергозатратах [13–19].
При переработке сырья на опытных установках достигается выход «синтетической» нефти от 63,4% (сырье – битум) до 81–86% (сырье – мазут или гудрон). Синтетическая нефть плотностью 857–890 кг/м3 не содержит металлов, но содержит 1,2–2 масс.% серы. По предлагаемой технологической схеме такая нефть направляется на дальнейшую переработку по известным технологиям с целью получения товарных продуктов [16–21].
Экспериментальная часть
В работе приведены результаты исследований по разработке процесса термокрекинга гудрона в смеси с измельчённым горючим сланцем для получения компонентов моторных топлив и сырья для термического крекинга.
Нами совместно с ФГУП «Институтом горючих ископаемых – научно-техническим центром по комплексной переработке горючих ископаемых» (далее – ФГУП ИГИ) разработан метод совместной термокаталитической переработки гудрона и Кендерлыкского горючего сланца [22–25].
Для исследований применяли рядовой кендерлыкский горючий сланец АО «Кварц» со следующими характеристиками (масс.%): содержание влаги (Wа) – 0,8; зольность (Ad) – 64,5; углерод (Cdaf) – 74-77; водород (Hdaf) – 7,3-9,9; сера (Sd) – 0,6-1,3; условная органическая масса сланца, которую определяли по формуле [ОМ = 100 – Ad – (СО2)м], составила 33,2 масс.%. В составе минеральной части Кендерлыкского сланца преобладают соединения кальция, кремния и алюминия: SiO2 – 58,2; Al2O3 – 17,2; Fe2O3 – 7,3; CaO – 2,3; MgO – 1,0; SO3 – 3,4; K2O – 10,6 масс.%.
В качестве сырья применяли гудрон с температурой кипения > 520°C со следующими характеристиками: плотность при 20°С – 0,948 г/см3; вязкость – 9,7 Сст; содержание, масс.%: С – 85,60; H – 10,72; S – 2,06; N – 0,30; асфальтенов – 13,6; V и Ni – 180 и 90 г/т соответственно. Термокрекинг проводили в НИИ «Новых химических технологий и материалов», в интенсивно встряхиваемом реакторе объёмом 0,2 л, при 400–440°C, рабочем давлении азота 5–8 МПа.
При приготовлении нефтесланцевой пасты измельчённый в шаровой мельнице до крупности менее 200 мкм сланец смешивали с гудроном в различном соотношении. Полученную пасту однократно диспергировали в пластинчатом диспергаторе Пушкина-Хотунцева с зазорами между пластинами 1,0 мм при скорости вращения подвижной пластины 1420 об/мин.
Результаты и обсуждения
В табл. 1 приведены результаты экспериментальных исследований по оптимизации соотношения сланец : нефтепродукт в нефтеcланцевой пасте.
Таблица 1. Результаты термокрекинга гудрона с различным содержанием сланца (425°C, 5,0 МПа, время реагирования 1,0 ч, автоклав)
Выход продуктов | Количество сланца в смеси, масс.% | ||||
15,0 | 10,0 | 8,0 | 5,2 | ||
Получено в расчёте на гудрон, масс.%: | |||||
1. | Газ | 5,7 | 4,2 | 4,0 | 3,7 |
2. | Вода | 2,0 | 0,8 | 0,8 | 0,9 |
3. | Фракция с температурой кипения до 200°C | 12,5 | 13,0 | 8,8 | 8,6 |
4. | Фракция с температурой кипения 200–370°C | 53,6 | 42,0 | 34,4 | 18,2 |
5. | Остаток с температурой кипения выше 370°C | 28,8 | 40,1 | 49,5 | 62,9 |
Содержание кокса на минеральной части сланца, масс.% | 3,3 | 3,8 | 5,6 | 7,9 | |
Из данных табл. 1 следует, что оптимальное количество сланца, добавляемого к гудрону, составляет 15,0%. При использовании кендерлыкского сланца в принятых условиях термокрекинга (опыт 1) получается высокий выход бензиновой фракции с температурой кипения до 200°C – 12,5%, в расчёте на гудрон и дизельной фракции с температурой кипения 200–370°C – 53,6%. При уменьшении добавок кендырлыкского сланца до 10,0% суммарный выход бензиновой и дизельной фракции снижается с 66,1 до 55,0%. Дальнейшее снижение количества добавляемого сланца до 8,0 и 5,2% приводит к значительному уменьшению выхода фракций моторных топлив до 43,2 и 26,8%, соответственно, повышается выход тяжёлого остатка с температурой кипения выше 370°C и кокса.
Увеличение содержания в нефтесланцевой пасте рядового сланца выше 15,0% нецелесообразно, т.к. это приведёт к усложнению технологии процесса, повышению эрозии аппаратуры минеральной частью сланца, расслоению реакционной смеси на жидкую и твёрдую фазы и усложнению аппаратурного оформления узла выделения твёрдых компонентов из жидких продуктов термокрекинга.
В табл. 2 приведены результаты изучения влияния температуры процесса на выход целевых продуктов термокрекинга гудрона в смеси со сланцем. При температуре 400°С выход бензиновой фракции с температурой кипения до 200°C относительно небольшой и составляет 9,1% в расчёте на гудрон, в то время как в процессе образуется достаточно большое количество дизельной фракции (53,2%). С увеличением температуры процесса выше до 425 и 440°С увеличивается коксообразование до 4,0% и снижается суммарный выход легкокипящих и средних дистиллятов с 66,1 (425°С) до 61,5% (440°С). Таким образом, в результате проведённых экспериментальных исследований установлено, что оптимальной температурой процесса является интервал 425°C (максимум).
Таблица 2. Влияние температуры на термокрекинг смеси сланца с нефтепродуктом (5,0 МПа, время реагирования 1,0 ч, добавка сланца 15%, автоклав)
Выход продуктов | Температура, 0С | |||
400 | 425 | 440 | ||
Выход продуктов, масс.% на гудрон | ||||
1. | Газ | 4,5 | 5,7 | 7,5 |
2. | Вода | 1,0 | 2,0 | 0,4 |
3. | Фракция с температурой кипения до 200°C | 9,1 | 12,5 | 14,3 |
4. | Фракция с температурой кипения 200–370°C | 53,2 | 53,6 | 47,2 |
5. | Остаток с температурой кипения выше 370°C | 36,0 | 28,8 | 32,5 |
Содержание кокса на минеральной части сланца, масс.% | 2,1 | 3,3 | 4,0 | |
В табл. 3 приведены результаты по изучению влияния продолжительности осуществления процесса на выход дистиллятных топливных фракций. Установлено, что снижение времени реагирования с 60 до 30 мин приводит к уменьшению выхода бензиновой фракции и увеличению содержания в продуктах термокрекинга средних дистиллятов с температурой кипения 200–370°C. При увеличении времени реагирования до 120 мин отмечено увеличение коксообразования (до 4,3%) и снижение суммарного выхода бензиновой и дизельной фракций на 3,1% по сравнению с осуществлением процесса при 30 мин.
Таблица 3. Результаты термокрекинга смеси сланца с нефтепродуктом при различной продолжительности осуществления процесса (425°C, 5,0 МПа, добавка сланца 15%, автоклав)
Показатели | Время реагирования, мин | |||
30 | 60 | 120* | ||
Выход продуктов, масс.% в расчёте на гудрон | ||||
1. | Газ | 4,5 | 5,7 | 7,5 |
2. | Вода | 1,2 | 2,0 | 2,4 |
3. | Фракция с температурой кипения до 200°C | 10,0 | 12,5 | 16,0 |
4. | Фракция с температурой кипения 200–370°C | 57,3 | 53,6 | 48,2 |
5. | Остаток с температурой кипения выше 370°C | 30,0 | 28,8 | 27,5 |
Содержание кокса на минеральной части сланца, масс.% | 2,9 | 3,3 | 4,3 | |
*рабочее давление процесса 8,0 МПа
Таким образом, на основании полученных данных можно констатировать, что наиболее оптимальными технологическими параметрами осуществления процесса термокрекинга гудрона со сланцем являются температура 425°C и время осуществления процесса 60 мин.
Полученные результаты в интенсивно встряхиваемом реакторе были учтены при осуществлении процесса в условиях стендовой проточной установки ФГУП ИГИ (табл. 4–6).
Таблица 4. Материальный баланс (масс.%) термокрекинга гудрона в смеси с горючим кендерлыкским сланцем (5 МПа, подача азота 400-500 л/л сырья, стендовая проточная установка)
Показатели | Условия процесса |
425°C, 1,0 ч-1 | |
Взято: | |
1. Гудрон | 85 |
2. Сланец, в т.ч.: | 15 |
органическая масса сланца | 5,9 |
зола | 9,1 |
ИТОГО: | 100 |
Получено: | |
1. Обезвоженный и беззольный гидрогенизат, в т.ч. фракции с температурой кипения: | 94,9 |
до 200°С | 12,5 |
200–370°С | 53,6 |
выше 370°С | 28,8 |
2. Кокс | 3,1 |
3. Газ, в т.ч.: | 1,2 |
C1–C4 | 0,8 |
CО + СО2 | 0,1 |
N2 | 0,2 |
H2 | 0,1 |
4. Вода + потери | 0,8 |
ИТОГО: | 100,0 |
Из табл. 4 следует, что при 425°C и объёмной скорости подачи сырья 1 ч-1 выход бензиновых фракций с температурой кипения до 200°C составляет 12,5%. Бензин крекинга (табл. 5) содержит умеренное количество ароматических углеводородов (~27,3%) и непредельных соединений (йодное число равно 26,4), что соответствует современным требованиям на автобензины по экологически опасным компонентам. Однако использование такого бензина в качестве компонента автобензинов стандарта ЕВРО (ГОСТ Р 52368-2005) весьма затруднительно вследствие содержания в нем 2,5 об.% фенолов и 1,2 об.% азотистых оснований. Поэтому сланцевый бензин необходимо подвергать гидроочистке в отдельной стадии процесса, а затем подвергать каталитическому риформингу для увеличения октанового числа. Выход дизельных фракций с температурой кипения 200–370°C составляет 53,6%, что в 2,2–3 раза выше, чем при промышленном термическом крекинге мазутов, гудронов и газойля коксования. Содержание ароматических углеводородов во фракциях с температурой кипения 200–370°C составляет 53,8%, однако из-за высокого содержания серы (1,42%) и непредельных соединений (йодное число равно 33,9) средние дистилляты, полученные из сланца, необходимо также подвергать гидроочистке, а для получения дизельного топлива с цетановым числом 47–51 пунктов требуется частичное гидрирование ароматических углеводородов.
Таблица 5. Характеристика дистиллятных продуктов
Показатель | Фракции с температурой кипения, °C | ||
до 200 | 200–370 | выше 370 | |
Плотность при 20°C, г/см3 | 0,7666 | 0,8696 | 0,9295 |
Содержание, об.%: | |||
фенолы | 2,5 | 1,5 | - |
азотистые основания | 1,2 | 4,2 | - |
Групповой углеводородный состав, масс.% | |||
парафиновые + нафтеновые | 72,7 | 46,2 | 22,2 |
ароматические | 27,3 | 53,8 | 61,1 |
силикагелевые смолы | - | - | 16,7 |
асфальтены | - | - | 3,4 |
Йодное число, г I2/100 г продукта | 26,4 | 33,9 | 12,5 |
Элементный состав, масс.%: | |||
С | 85,50 | 86,20 | 86,57 |
Н | 13,82 | 12,20 | 11,19 |
S | 0,60 | 1,42 | 1,97 |
N | 0,08 | 0,18 | 0,27 |
Содержание, г/т | |||
V | - | - | 5 |
Ni | - | - | 20 |
Таблица 6. Характеристика остатков термокрекинга гудрона в смеси со сланцем
Показатель | Тяжёлый остаток с температурой кипения > 370°C | Твёрдый остаток процесса |
Плотность при 20°C, г/см3 | 1,0361 | - |
Содержание асфальтенов, масс.% | 16,3 | - |
Элементный состав, масс.%: | ||
С | 83,80 | - |
Н | 9,46 | - |
S | 1,68 | 1,0 |
N | 0,64 | - |
О (по разности) | 4,42 | - |
Содержание, г/т | ||
V | 125 | 1017 |
Ni | 103 | 766 |
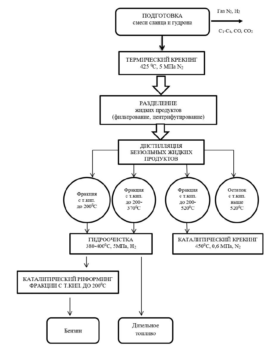
В разработанном новом процессе термокрекинга гудрона со сланцем (рис. 1) остаётся непревращённым до 34% тяжёлого остатка с температурой кипения выше 520°С. Этот остаток мало отличается по своим физико-химическим свойствам (табл. 6) от исходного гудрона и может быть возвращён в переработку в виде смеси с исходным сырьём.
Рисунок 1. Принципиальная схема термокрекинга гудрона в смеси с горючим сланцем
Следует отметить, что термокрекинг гудрона с добавками сланца протекает с незначительным газообразованием (6,0–7,7 масс.%), что обеспечивает высокий выход (выше 90%) беззольного гидрогенизата и компонентов моторных топлив (выше 55%). Образующийся газ состоит в основном из углеводородов С1–С4 (табл. 5), которые могут быть использованы на собственные цели в технологическом процессе. Важным обстоятельством является также практически полное отсутствие в составе газа водорода, который образуется в значительных количествах при промышленном термоконтактном крекинге и теряется при сжигании.
Заключение
Результаты проведённых экспериментальных исследований однозначно свидетельствуют о несомненных преимуществах нового процесса термокрекинга гудрона в смеси со сланцем перед промышленным термокрекингом, т.к. при одноступенчатой переработке в относительно мягких условиях (5 МПа, 425°C, объёмная скорость подачи сырья 1,0 ч-1) достигается глубокая деструкция гудрона (выход бензиновой фракции с температурой кипения до 200°C составляет ~12 масс.%; средних дистиллятов с температурой кипения 200–370°C – 43–44 масс.%; сырья для каталитического крекинга с температурой кипения выше 370°C ~15–16% в расчёте на исходный гудрон). Образующиеся коксообразные продукты и содержащиеся в сырье V и Ni откладываются на минеральной части сланца и выводятся из реакционной зоны с жидкими продуктами процесса.
About the authors
G. Kairbekov
НАО «Казахский национальный университет имени аль-Фараби»
Author for correspondence.
Email: zh_kairbekov@mail.ru
докт. хим. наук, профессор
Kazakhstan, АлматыR. Sarmurzina
ОЮЛ «Нефтегазохимия»
Email: sarmurzina_r@mail.ru
докт. хим. наук, профессор, академик Национальной Академии наук, председатель
Kazakhstan, Нур-СултанI. M. Dzheldybaeva
НАО «Казахский национальный университет имени аль-Фараби»
Email: indiko_87@mail.ru
докт. PhD по химии, ведущий научный сотрудник
Kazakhstan, АлматыS. M. Suimbaeva
НАО «Казахский национальный университет имени аль-Фараби»
Email: saltanat_suimbayeva@mail.ru
докт. PhD по нефтехимии, старший научный сотрудник
Kazakhstan, АлматыReferences
- Каирбеков Ж.К., Емельянова В.С., Жубанов К.А., Мылтыкбаева Ж.К., Байжомартов Б.Б. Теория и практика переработки угля. – Алматы, Изд-во “Білім”, 2013, 496 с.
- Каирбеков Ж.К., Токтамысов М.Т., Жалгасулы Н., Ешова Ж.Т. Комплексная переработка бурых углей Центрального Казахстана. – Алматы, Қазақ Университеті. 2014, 278 с.
- Каирбеков Ж.К., Ермолдина Э.Т., Каирбеков А.Ж., Джелдыбаева И.М. Комплексная переработка бурых углей Южного Казахстана. – Алматы, Қазақ универитеті, 2018, 454 с.
- Стрижакова Ю.А., Усова Т.В. Современные направления пиролиза горючих сланцев (обзор). – Химия твердого топлива, 2008, №4, с. 7–14.
- Dyni R.J. Geology and Resources of some world oil shale deposits. Scientific investigations report 2005-5294. U.S. department of the Interior. – U.S. Geological Survery, 2006, 42 p.
- Veiderma M. Estonian Oil Shale – resources and usage. – Oil Shale, 2003, Vol. 20, № 3. pp. 295–303.
- Назаренко М.Ю., Кондрашева Н.К., Салтыкова С.Н. Изучение сорбционных горючих сланцев и сланцезольных отходов. – Кокс и химия, 2017, №2, с. 45–48.
- Малолетнев А.С., Юлин М.К., Воль-Эпштейн А.Б. Термический крекинг тяжелых нефтяных остатков в смеси со сланцем. – Химия твердого топлива, 2011, №4, с. 20–25.
- Кричко А.А., Малолетнев А.С., Хаджиев С.Н. Углубленная переработка угля и тяжелых нефтяных остатков. – Росс. Хим. журнал (Ж. Рос. Хим. Об-ва им. Д.И.Менделеева), 1994, т.ХХХVIII, №5, с. 100.
- Певзнер З.И., Румянцева З.А., Плотникова И.А., Воль-Эпштейн А.Б., Зиеев Р.К. Термическое растворение Фан-Ягнобского каменного угля в смеси с сапромикситом и горючим сланцем. – Химия твердого топлива, 1990, №3, с. 66–68.
- Малолетнев А.С., Наумов К.И., Шведев И.М., Мазнева О.А. Гидрогенизация сланца. – Химия твердого топлива, 2011, №5, с. 29–33.
- Назаренко М.Ю., Бажин В.Ю., Салтыкова С.Н., Шариков Ф.Ю. Изменение химического состава и свойств горючих сланцев во время термической обработки. – Кокс и химия, 2014, №10, с. 46–49.
- Назаренко М.Ю., Бажин В.Ю., Салтыкова С.Н., Коновалов Г.В. Изучение физико-химических свойств горючих сланцев. – Кокс и химия, 2014, №3, с. 44–49.
- Воль-Эпштейн А.Б., Платонов В.В., Шпильберг М.Б., Клявина О.А., Окушко В.Д., Колябина Н.А. Термокрекинг нефтяного гудрона. – Химия твердого топлива, 1990, №5, с. 86–91.
- Гордов Е.Г., Воль-Эпштейн А.Б., Зотова О.В., Шпильберг М.Б. Разделение продуктов термического растворения сланцев. – Химия твердого топлива, 1990, №3, с. 69–73.
- Берг Г.А., Хабибулин С.Г. Каталитическое облагораживание нефтяных остатков. – Л., Химия, 1986, 190 с.
- Платонов В.В., Воль-Эпштейн А.Б., Клявина О.А., Ивлева Л.Н., Прокофьев Е.Е. Исследование структуры соединений продуктов термического растворения керогена-70 из Прибалтийского горючего сланца-Кукерсита. – Химия твердого топлива, №3, 1982, с. 49–52.
- Ван-Нес К., Ван-Вестен Х. Состав масляных фракций нефти и их анализа. – М., Изд-во иностр. литературы, 1954.
- Камнева А.И., Королев Ю.Г. Лабораторный практикум по химии топлива. – М., Изд-во МХТИ, 1975.
- Беллами Л. Инфракрасные спектры сложных молекул. – М., Изд-во иностр. литературы, 1963.
- Воль-Эпштейн Д.Б., Шпильберг М.Б., Платонов В.В., Руденский А.В. Горючие сланцы – доноры водорода при термическом растворении бурого угля Канско-Ачинского бассейна. – Химия твердого топлива, 1987, №2, с. 75–77.
- Крыпина С.М., Ковалев К.Е., Саранчук В.И., Исаева Л.Н. Исследование термического разложения горючих сланцев. – Химия твердого топлива, 1989, №4, с. 16–21.
- Maloletnev A.S., Kairbekov Zh.K., Yemelyanova V.S., Myltykbaeva Zh.K., Baizhomartov B.B. The deep processing of oil residues conjunction with shales. – Вестник КазНУ им. аль-Фараби, Сер.хим., 2012, №4 (68), с. 22–28.
- Каирбеков Ж.К., Емельянова В.С., Малолетнев А.С., Байжомартов Б.Б. Термокаталический гидрогенолиз горючих сланцев. – Вестник КазНУ им. аль-Фараби. Сер.хим., 2012, №4 (68), с. 119–125.
- Kairbekov Zh.K., Yemelyanova V.S., Baizhomartov B.B. Thermocatalytical processing of coal and shales. – Вестник КазНУ им. аль-Фараби. Сер.хим., 2012, №4 (68). с. 126–133.
- Kairbekov Zh.К., Jeldybayeva I.M. Yermoldina Ye.Т., Маloletnev A.S. Thermal cracking of fuel Oil in slate mixture. – The Bulletin of the National Academy of Sciences of the Republic of Kazakhstan, 2018, с. 42–47.
Supplementary files




