Measures for Mitigating Operational Complications at the Amangeldу Gas Condensate Field
- Authors: Seksenbay M.Z.1, Daribayev Y.A.1
-
Affiliations:
- Kazakh National University of Water Management and Irrigation
- Issue: Vol 7, No 1 (2025)
- Pages: 32-41
- Section: Oil and gas field development and exploitation
- URL: https://vestnik-ngo.kz/2707-4226/article/view/108808
- DOI: https://doi.org/10.54859/kjogi108808
- ID: 108808
Cite item
Full Text
Abstract
Background: Since commencement of the operations at the Amangeldу gas condensate field, fully separating the moisture from the condensate has proven challenging. Achieving complete moisture separation in gas condensate is essential for enhancing the technological process and preventing potential complications. To address this issue, current methods involve lowering the hydrate formation temperature in the internal gas transport pipes across various gas and gas condensate fields. In gas treatment, antihydrate inhibitors such as methanol and diethylene glycol are commonly used in flowlines, reservoirs, and various equipment. If precautions are not taken to prevent hydrate formation (inhibitors) during the production and treatment of oil, several challenges may occur. For instance, during production, the internal diameter of the flowline can diminish due to the of hydrate buildup, and in some cases, gas condensate may not flow properly due to the hydrate blockages. This can result in a reduction in the amount of products produced, or may lead to a complete shutdown of the well. Consequently, a portion of the produced products, such as gas and condensate, is sent to a flare. These production complications negatively affect the overall performance of the field.
Aim: To develop measures to prevent hydrate formation and address complications at the Amangeldу gas condensate field that may arise during production and treatment of well effluents and the transportation of these products through pipelines and plant equipment to the integrated gas treatment unit.
Materials and methods: To prevent the formation of hydrate from wells to the Central Processing Facility (CPF), it is proposed to introduce methanol (technical grade) into the gas stream using inhibitor dosing pumps. Additionally, diethylene glycol will be sprayed as a mist into the gas stream as it passes through the CPF equipment.
Results: When producing gas condensate from wells without the use of methanol and diethylene glycol, the volume of gas directed to the flare and vent stack amounts to 4.95 million m3, with a total cost of 128.7 million tenge. In contrast, if hydrate inhibitors are employed, it will be necessary to procure 180 tons and 10 tonnes of diethylene glycol, resulting total expenditure of 28 million tenge. Utilizing these hydration inhibitors has led to an estimated product savings of 100.7 million tonnes.
Conclusion: To date, the operation at the Amangelу gas condensate field have not fully addressed the separation of moisture from the gas. As a result, several issues arise during the winter month: excess moisture leads to the formation of hydrate blockage in the piplines, obstructing the flow of gas and condensate. To mitigate this issue, we propose implementing measures that involve adding methanol (methanol technical grade) to the gas stream with metering pumps of inhibitors, and diethylene glycol sprayed as a mist into the gas stream passing through the CPF equipment. These measures could also be widely applied to other gas condensate fields. By adopting these measures, it is possible not only to alleviate operational challenges but also to reduce the volume gas and condensate that is wasted and flared.
Keywords
Full Text
Кіріспе
Газ және газконденсатты кен орындарын игеру кезеңінде белгілі бір термобаралық жағдайда, өнімді қабаттағы табиғи газдар сумен байланысып қатты кристалды заттар – яғни газды гидраттар түзеді.
Газ құрамына кіретін метан, этан, пропан, бутан көмір қышқыл газ негізгі гидрат түзуші компененттер болып саналады. Көмірсутектің сумен тұрақсыз байланыста (қоспасы) болуына қарамастан гидраттар ұңғы оқпанында, газды жинау, тасымалдау жүйелерінде түзіліп, олардың газды өткізу мүмкіндігін төмендетіп, олардың желілерде жүруін толығымен тоқтатуы мүмкін, яғни ұңғылардың өнімділігінің төмендеуіне алып келеді. Амангелді кен орнындағы өндіру ұңғымаларының жұмыс істеуін талдау 2015–2019 жж. аралығындағы өндірістік және авторлық бақылау мәліметтері негізінде жүргізілді.
Конденсатты газ ұңғымасынан кешенді дайындау қондырғысына дейін шлейфпен (выкидная линия) тасымалданады. Шлейфтің ұзындығы 1 км-ден 4,5 км-ге дейін және газдың құрамында бос ылғалдың болуы, газдың температурасы тепе-теңдік температурасынан төмен болған жағдайда шлейфтерде гидраттың түзілуіне қолайлы жағдай жасалынады. Қыс мерзімінде шлейфтерде гидраттар түзілмеуі үшін, яғни шлейфтегі газдың температурасы тепе теңдік температурасынан төмен болған жағдайда, плунжерлі сораппен шлейфтегі газ ағымына метанол, яғни гидрат түзілуінің ингибиторы метил спирті (метанол СН₃ОН, ингибитор гидратообразования) жіберіледі. Сондықтан гидраттың түзілуіне қарсы ингибиторларды қолдану өзекті болып есептеледі.
Зерттеулерді жүргізу әдістері және шарттары
Амангелді, Жарқұм, Айрақты кен орындарындағы газды жинау тізбегінде, өндіріс ішінде тасымалдау және құрғатылмаған газды дайындау кезінде гидрат түзілуінің алдын алу мақсатында:
− ұңғы шлейфіндегі газды алауға немесе шыраққа үрлеу, яғни газды жинау жүйесіндегі қысымды гидрат түзілуінің тепе-теңдік қысымынан төмендету;
− шлейф (құбыр) диаметрінің кішірейген, ұлғайған, бұрылыстарын және жоғарыға көтерілген жерлерін және бекіту-реттегіш арматураларын метанолды регенерациялау қондырғысының Е-1,0-0,9Г қазандығының ыстық буымен қыздыру;
− манометр мен термометрдің үш жөлекті құбыршаларын ыстық қайнаған сумен қыздыру немесе манометр мен термометрдің үш жөлекті құбыршаларын далаға үрлеу;
− газды Е-704 жылу алмастырғышы арқылы «Терминол-57» жылу тасымалдағышымен қыздырып, қыздырылған газды жалпы коллекторға беру;
− қысымның бірден түсіп кетуінің алдын алу (температураның төмен түсіп гиддрат түзілуіне алып келеді), яғни бекіту-реттегіш арматураларының саңылаулары арқылы газдың сыртқа шықпауын қамтамасыз ету;
− гидрат түзілуінің тепе-теңдік температурасын төмендету үшін гидрат түзілген жерлерге метанол беру қарастырылған.
Амангелді, Жарқұм, Айрақты кен орындарындағы газды жинау тізбегінде, өндіріс ішінде тасымалдау және құрғатылмаған газды дайындау кезінде түзілген гидраттарды жою мақсатында:
− шлейфтегі газды свечаға немесе факелге үрлеп қысымды бірден біржақтама төменденту арқылы, (0 атм. дейін) түзілген гидратты жою;
− шлейфтегі газды свечаға немесе факелге үрлеп қысымды бірден екіжақтама төменденту және құбырды қоршаған топырақтың қызуы арқылы (0 атм дейін) түзілген гидратты жою және газды түзілген гидратты жоюға қажет уақытқа тоқтату;
− түзілген гидратты жеделдетіп жою мақсатында гидрат түзілген жерге метанол ендіру арқылы гидратты жою көзде тұтылған.
Зерттеулер нәтижесі
Табиғи газды жер қойнауынан ұңғы оқпанына ендіру кезінде, ұңғы сағасындағы құрал-жабдықтарда және өндірістің өнімді жинау жүйесінің кез келген бөлігінде, газды дайындау және құбырлар арқылы тасымалдау кезінде гидраттың пайда болуы мүмкін.
Гидрат түзілуінің алдын алу мақсатында метанолды жүйеге енгізу кезінде жер қойнауынан келіп түскен сулармен байланысып, су буларының қысымын және газдың шық түсу нүктесін төмендетеді. Гидрат түзілуінің дәрежесін төмендету су ерітіндісіндегі реагент концентрациясына байланысты анықталады.
Түзілген гидрат тығындарын жою кезінде метанол буы газ фракциясын қанықтырады және гидраттың парциальды қысымын төмендетіп, оның тез арада ыдырауына алып келеді.
Гидрат түзілуімен күресу үшін метанолды кең түрде қолдана бастады, ол гидрат түзілу температурасын жоғарғы дәрежеде төмендетеді. Және түзілген гидрат тығынын тез арада ыдыратады, қату температурасын және тұтқырлығын төмендетеді
Метанолды гират түзілуінің ингибиторы есебінде қолдану гидрат түзілу шарттарының өзгеруіне негізделген, яғни оның сумен толықтай араласып гидраттың түзілу температурасын айтарлықтай төмендетеді. Сонымен бірге берілген термобаралық шартта гидрат түзілуінің алдын алады.
Өнімді жинау және дайындау технологиясы
Қазіргі уақытта Амангелді кен орнында ұңғыларды пайдалану қоры 38 бірлік ұңғыны құрайды. Ұңғыларды пайдалану ұңғылар жұмысының бекітілген технологиялық режиміне сәйкес жүзеге асырылады [1].
Амангелді, Жарқұм және Айрақты кен орындары бойынша 2023 ж. «Амангелді Газ» ЖШС бойынша 319 930,201 мың м³ көлемінде газ және 15 056,315 т газ конденсатын өндіру жоспарланған болатын.
«Амангелді Газ» ЖШС табиғи газ және конденсатты өндірудің жоспарлы және нақты көлемі 1-кестеде келтірілген.
«Амангелді Газ» ЖШС бойынша табиғи газ және конденсатты өндіру көлемі 2023 ж. – 278 182,062 мың м³ және – 14 152,758 тоннаны құрады, тиісінше, газ және конденсат өндіру жоспары 86,95 және 93,99% орындалды.
Газ және газ конденсатын өндіру көрсеткіштерін орындамаудың негізгі себебі магистральдық газ құбырындағы жөндеу жұмыстары болды.
Ұңғылар ұзақ мерзімге тоқтатылды, нәтижесінде серіктестік тамыз айында барлық ұңғыларды жоспардан тыс тоқтату туралы шешім қабылдады.
2023 ж. Амангелді газ конденсатты кен орны бойынша табиғи газ және конденсатты өндіру деңгейінің көрсеткіштері
2023 ж. Амангелді кен орны бойынша газ және газ конденсатын өндіру көлемі:
- газ өндіру – 244 660,649 мың м³;
- конденсат өндіру – 13 859,606 т.
Амангелді газ конденстты кен орны бойынша табиғи газ және конденсат өндіру көрсеткіштері 2-кестеде және 1, 2-суреттердегі диаграммалар түрінде келтірілген [2].
Кесте 1. «Амангелді Газ» ЖШС бойынша 2023 ж. табиғи газ және конденсатты өндіру деңгейінің көрсеткіштері Table 1. Natural gas and condensate production level indicators for 2023 for Amangeldy Gas LLP | Кесте 2. 2023 ж. өндіру жоспарын орындау (Амангелді газ конденсатты кенорны) Table 2. Fulfilment of the production plan for 2023 (Amangeldy gas condensate field) | |||||||||
2023 ж. жоспардың орындалуы Fulfilment of the plan for 2023 | Ауытқу Deviation | 2023 ж. жоспардың орындалуы Fulfilment of the plan for 2023 | Ауытқу Deviation | |||||||
Атауы Name | жоспар planned | нақты Actual | +/- | % | Атауы Name | жоспар planned | нақты Actual | +/- | % | |
Табиғи газ Natural gas | 319930,2 мың м³ (thousand m³) | 278182,1 мың м³ (thousand m³) | -41748,1 мың м³ (thousand m³) | 87,0 | Табиғи газ Natural gas | 284 057,891 мың м³ (thousand m³) | 244 660,649 мың м³ (thousand m³) | -39 397,242 мың м³ (thousand m³) | 86,1 | |
Газ конденсаты Gas condensate | 15056,3 т (tonnes) | 14152,8 т (tonnes) | -903,6 т (tonnes) | 94,0 | Газ конденсаты Gas condensate | 14 684,472 т (tonnes) | 13 859,606 т (tonnes) | -824,866 т (tonnes) | 94,4 | |
Сурет 1. 2023 ж. газ өндіру жоспары (Амангелді газ конденсатты кенорны)
Figure 1. Gas production plan for 2023 (Amangeldy gas condensate field)
2023 ж. Амангелді кен орны бойынша газ және газ конденсатын өндіру көрсеткіштері тиісінше 86,1% және 94,4% орындалды.
Gas and gas condensate production indicators for the Amangeldy field for 2023 were achieved by 86.1% and 94.4%, respectively.
Сурет 2. 2023 ж. конденсат өндіру жоспары (Амангелді газ конденсатты кенорны)
Figure 2. Condensate production plan for 2023 (Amangeldy gas condensate field)
2023 ж. газ және конденсатын өндіріп тасымалдау кезіндегі шиеленістерді жою.
2023 Elimination of tension in gas and condensate transportation.
Сурет 3. Ұңғылар бойынша метанолдың жалпы шығыны, 2023 ж.
Figure 3. Total methanol consumption by wells, 2023
УКПГ – установка комплексной подготовки газа (орыс.) / Central Processing Facility
Ұңғыларды қыс кезінде пайдалану табиғи газды және конденсатты жинау ұңғының сағасынан газды кешенді дайындау қондырғысы (бұдан әрі – ГКДҚ) дейін тасымалдау жүйесінде гидраттың түзілуі нәтижесінде тасымалдау процессі едәуір күрделене түседі. Гидрат тығындарының алдын алу және жою үшін жинау жүйесіде газ өндіру операторлары мен жедел машиналардың жүргізушілерінің түнгі кезекшілігін ұйымдастырды. Шлейфтерде гидрат түзілуінің алдын алу және жою газды алауға үрлеу, газ тасымалдау құбырларындағы қысымды төмендету (гидраттты жою мақсатында) және ұңғылардың сағасынан газ құбырына метанолды мөлшерлеп беру сораптарымен метанол енгізу арқылы жойылды [3].
Жылдың суық мезгілінде, ұңғылардан өндірілген газ және конденсатты кешенді дайындау қондырғысына тасымалдау кезінде шлейфтер және ондағы орнатылған арматураларда гидраттар пайда болмауы үшін, ұңғыдан өндірілген өнімге 450 л-лік метанол құйғыш арқылы схемада көрсетілгендей ұңғы сағасына жалғанған диаметрі 20 мм құбырмен ұңғыдан шыққан газ метанол құйғыштың үстіңгі жағына беріледі. Метанол құйғыштың сиымдылығы 450 л. Метанол құйғыштың астыңғы жағына жалғанған 20 мм құбырмен метанол ұңғы шлейфіне беріледі. Метанол құйғышқа клинкерлі деңгей өлшегіш орнатылған. Метанол құйғыштың негізгі кемшіліктері [4]:
1) метанолды метанол құйғыштан мөлшерлеп беру мүмкін емес, себебі ұңғы сағасындағы қысым мен шлейфтегі қысымның айырмасынан және метанол құйғыштағы метанол деңгейінің әсерінен вентильдерді ашып жапқанша метанол әп-сәтте шлейфке кетіп қалады;
2) метанол құйғышты күніге метанолмен толтырып тұру керек, себебі метанолдың шығыны өте үлкен, метанолды үнемдеу мүмкін емес, сондықтан қазіргі уақытта метанол құйғыш резервтік желі есебінде қарастырылады;
3) метанол құйғышты метанолмен толтыру метанол тасымалдаушы автомобильмен іс жүзіне асырылады.
Кесте 3. Ұңғылар бойынша метанолдың жалпы шығыны 2023 ж., кг
Table 3. Total methanol consumption by wells for 2023, kg
Ұңғы № Well No. | Қаңтар January | Ақпан February | Наурыз March | Сәуір April | Мамыр May | Маусым June | Шілде July | Тамыз August | Қыркүйек September | Қазан October | Қараша November | Желтоқсан December | Барлығы, 2023 ж. TOTAL, 2023 | % |
102 | 1226 | 1305 | 1326 | 662 | 0 | 0 | 0 | 0 | 0 | 0 | 492 | 2066 | 7075 | 8,3 |
107 | 1325 | 1227 | 1254 | 1005 | 0 | 0 | 0 | 0 | 0 | 0 | 0 | 956 | 5767 | 6,7 |
111 | 598 | 647 | 832 | 208 | 0 | 0 | 0 | 0 | 0 | 0 | 0 | 0 | 2285 | 2,7 |
112 | 1612 | 1222 | 1014 | 806 | 156 | 0 | 0 | 0 | 0 | 0 | 0 | 1248 | 6058 | 7,0 |
114 | 222 | 479 | 0 | 0 | 0 | 0 | 0 | 0 | 0 | 0 | 0 | 0 | 701 | 0,8 |
116 | 1126 | 1251 | 1450 | 1104 | 196 | 0 | 0 | 0 | 0 | 0 | 0 | 1697 | 6824 | 8,0 |
122 | 564 | 958 | 1251 | 345 | 0 | 0 | 0 | 0 | 0 | 0 | 0 | 494 | 3612 | 4,2 |
123 | 858 | 985 | 1354 | 394 | 148 | 0 | 0 | 0 | 0 | 0 | 0 | 900 | 4639 | 5,4 |
126 | 962 | 883 | 364 | 1170 | 1487 | 0 | 0 | 0 | 0 | 0 | 0 | 25 | 4891 | 5,7 |
127 | 1170 | 1014 | 1300 | 1144 | 209 | 0 | 0 | 0 | 0 | 0 | 0 | 572 | 5409 | 6,3 |
128 | 1092 | 884 | 1456 | 2054 | 156 | 0 | 0 | 0 | 0 | 0 | 104 | 1534 | 7280 | 8,5 |
129 | 884 | 806 | 1092 | 754 | 0 | 0 | 0 | 0 | 0 | 0 | 520 | 2158 | 6214 | 7,2 |
130 | 390 | 728 | 1274 | 1794 | 418 | 0 | 0 | 0 | 0 | 0 | 104 | 1742 | 6540 | 7,5 |
131 | 0 | 0 | 0 | 1515 | 1785 | 0 | 0 | 0 | 0 | 0 | 0 | 0 | 3300 | 3,9 |
133 | 0 | 0 | 0 | 1145 | 1445 | 0 | 0 | 0 | 0 | 0 | 0 | 0 | 2590 | 3,0 |
ГКДҚ | 3873 | 1862 | 1674 | 914 | 591 | 0 | 0 | 0 | 0 | 0 | 1444 | 2120 | 12478 | 14,7 |
Барлығы TOTAL | 15902 | 14251 | 15641 | 15014 | 6591 | 0 | 0 | 0 | 0 | 0 | 2664 | 15512 | 85575 | 100 |
Кейін метанол құйғышты демонтаж жасап алып тастады.
Сол себепті кейінгі уақытта ұңғыма сағасына метанол беру үшін реагенттерді мөлшерлеп беру блогы НД-1,0Р-25/250 (Ресей) сорабымен орнатылған. Бұл сораптың резиналы нығыздағыштары метанолдың әсерінен тез істен шығатын болғандықтан, НД-1,0Р-25/250 сораптары резервке қойылып, НД-1,0Р-25/250 сорабы метанолды мөлшерлеп беретін МА-15М (Ресей) сорабына ауыстырылды. Бұл сораптың негізгі кемшілігі сорап корпусы шойыннан жасалған болатын. Жұмыс істеу кезінде шойын корпус гидравликалық соққыларға шыдас берместен жарыла берді. МА-15М сорабының да резиналы нығыздағыштары метанолдың әсерінен тез істен шығатын, заводқа болаттан жасалған корпусқа тапсырма беріліп, МА-15М сорабы да резервке қойылды. Мөлшерлеп беру блогыдағы НД-1,0Р-25/250 сорабын демонтаж жасап желіден алып тастады, орнына негізгі метанол беретін жүйелерге Novados H3 (Германия), Milton Roy (Франция) плунжерлі сораптары орнатылып сол сораптар арқылы гидрат түзілуіне қарсы ингибиторлар (метанол) енгізілді. Реагенттерді мөлшерлеп беру блогында көлемі 4 м³ сиымдылық бар. Сиымдылықты метанолмен толтыру қоймада орнатылған сорап арқылы іс жүзіне асырылды. Сиымдылықта, оның толғандығын көрсететін деңгей сигнализаторы орнатылған.
Novados H3, Milton Roy сораптарының өнімділігі сағатына 20 л. Осы сораптар орнатылған соң жоғарыдағы кемшіліктердің барлығы жойылды. Бұл қарастырылып отырған іс-шаралар төмендегі схема бойынша іс жүзіне асырылады (сур. 4) [5].
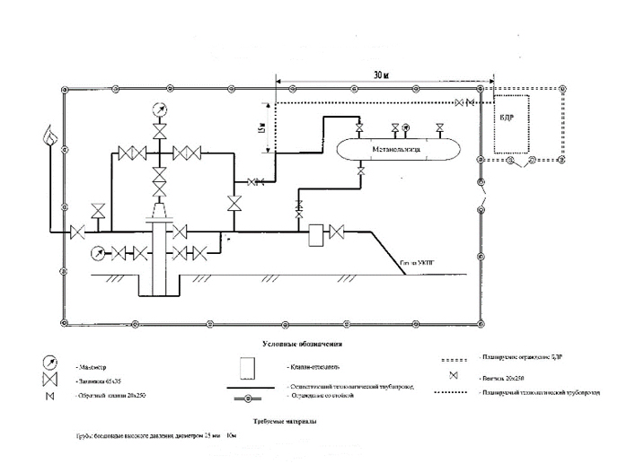
Сурет 4. Ұңғы сағасына реагентті мөлшерлеп беру схемасы
Figure 4. Wellhead chemical injection diagram
Жылдың суық мезгілінде (көктемнің бастапқы, қыс және күздің соңғы айларында) технологиялық тораптарда, әсіресе кіру манифольдында (ұңғы өнімдерін құбырмен тасымалдау желісінде және кіру манифольдының жалпы коллекторында) және кіру айырғышының тораптарында гидраттың пайда болуына байланысты газды дайындау процессі айтарлықтай қиындайды [5].
Кіру манифольдінің технологиялық тораптарында (бекіту арматурасы, құбыр бөлігі), жалпы коллекторда, өлшеу айырғышының тораптарында (аспалы жабдықтар, бекіту-реттеу арматурасы, табиғи газды және конденсатты жеткізу және бұру желілері) гидрат түзілуінің алдын алу мақсатында қосымша орнатылған МА-15М сорғысынан метанол мезгіл-мезгіл енгізіліп отырды, сондай-ақ гидрат пайда болған учаскелерді метанолды қайта тіктеу қазандығының буымен қыздырды. Мөлшерлеп беруге арналған метанол шығыны 12,478 т құрады. Есепті кезеңде тауарлы газдың шық нүктесінің температурасы 5,7°С шамасында болды. Регламенттік деректерге сәйкес келетін -6,0°С, сондай-ақ тұрақты ылғал өлшегіштің көрсеткіштерінің дұрыстығы апта сайын тауарлық газдың шық нүктесінің температурасын портативті ылғал өлшегіш көрсеткішімен салыстыру жүргізілді, ылғал өлшегіштердің көрсеткіштері сәйкес келеді. Бұл көрсеткіштер ГОСТ талаптарына жауап бермейтіндіктен пропан-тоңазытқыш қондырғысын орнату туралы шешім қабылданды [6].
Амангелді кен орнының газын кешенді дайындау қондырғысында газды кептірудің қажетті дәрежесін қамтамасыз ету мақсатында ағымдағы жылдың 10 шілдесінде «ГазСервис» ЖШС мамандары іске қосу-баптау жұмыстарын жүргізгеннен кейін пропан-тоңазытқыш қондырғысы пайдалануға берілді [7].
27.07.2023 ж. бастап өндірістік филиалдың барлық ұңғылары қысымды тұрақтандыру қисығын алу үшін (орыс. кривая восстановления давления, бұдан әрі – КВД) жабылды. 21.08.2023 ж. бастап 01.09.2023 ж. дейін КВД-ға жабылған ұңғылар біртіндеп ГКДҚ-ға (ГКДҚ) қосылды, кіру қысымы 43 кгс/см². Тауарлы газдың шық нүктесінің температурасы -3,0°С-ден -10,7°С-ге дейін болды, бұл тауарлық газды дайындау үшін қажетті құоғатуу дәрежесін қамтамасыз етті.
Газды кешенді дайындау қондырғысында 274403,458 мың м³ тауарлы газ дайындалды.
Қоршаған ортаның температурасы -15–18°С және одан төмен болса, онда манифольдтың, технологиялық тораптарында гидрат түзіледі.
Жоғарыда өткізілген іс-шараларға қарамастан, газды кешенді дайындау қондырғысындағы кіру манифольдінде құбырлар диаметрінің кішірейген, ұлғайған, құбыр бұрылыстары, жоғарыға көтерілген жерлері және бекіту-реттегіш арматуралары, кері қақпақтар метанолды регенерациялау қондырғысы Е-1,0-0,9Г қазандығының ыстық буымен қыздырылады.
Амангелді, Жарқұм, Айрақты кен орындарында өндіріс ішіндегі тасымалдау және құрғатылмаған газды дайындау кезінде газды жинау тізбегінде, гидрат түзілуінің алдын алу және түзілген гидраттарды жою мақсатында метанолды тіктеу қондырғысы бу қазандығының буымен қыздырылады. Қарастырылып отырған технологиялық схема жоғарыда келтірілген.
Бұл жұмыстар осы уақытқа дейін жылжымалы универсал бу агрегатымен ППУА-100 (орыс. передвижной паровой универсальный агрегат) атқарылып келген. Бұл агрегаттың 100 км арақашықтыққа жанар-жағар май шығыны 50 л, жұмыс істеп тұрғанда 30–35 л, ал жүргізушінің айлығы айына 250 000 теңге. Метанолды регенерациялау қондырғысынан кіру манифольдына дейін жер астындағы құбырдың ұзындығы 55 м, жер үстіндегі ұзындығы 60 м, диаметрі 63 мм.
Сурет 5. ГКДҚ-ның кіру манифольдына реагентті мөлшерлеп беру схемасы
Figure 5. CPF inlet manifold chemical injection diagram
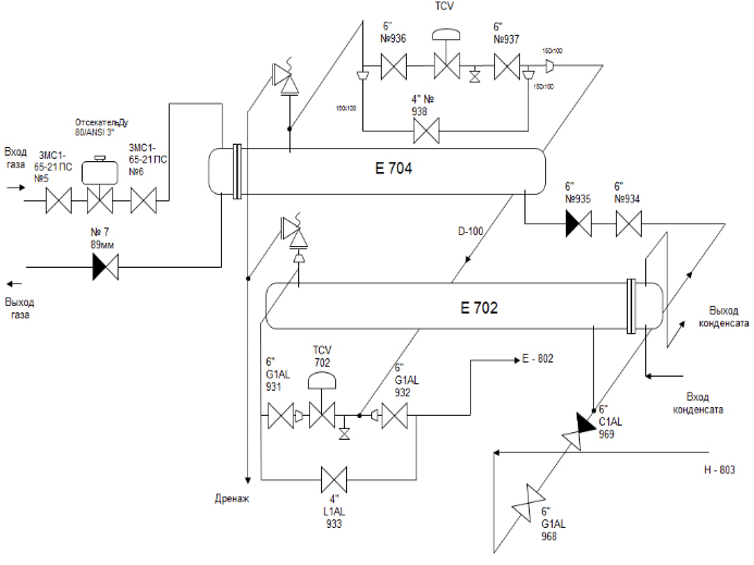
Сурет 6. Е-704 терминол-газ қыздырғышының сызбасы
Figure 6. Diagram of the E-704 terminol gas burner
Сурет 7. Е-1.0-0.9Г қазандығының ыстық буымен қыздыру схемасы
Figure 7. Hot steam heating diagram for E-1.0-0.9 G boiler
Кесте 4. ГКДҚ БДР-дағы метанол шығыны, кг
Table 4. Methanol consumption at the CIS CPF, kg
ГКДҚ БДР кіру манифольді | Қаңтар January | Ақпан February | Наурыз March | Сәуір April | Мамыр May | Маусым June |
Мөлшері, л | 0 | 0 | 0 | 0 | 0 | 0 |
Мөлшері, % | 31,0 | 14,9 | 13,4 | 7,1 | 5,0 | 0 |
кестенің жалғасы
table (cont’d)
ГКДҚ БДР кіру манифольді | Шілде July | Тамыз August | Қыркүйек September | Қазан October | Қараша November | Желтоқсан December | Барлығы, 2023 ж. TOTAL, 2023 |
Мөлшері, л | 0 | 0 | 0 | 0 | 1444 | 2120 | 12478 |
Мөлшері, % | 0 | 0 | 0 | 0 | 11,6 | 17,0 | 100,0 |
БДР / CIS – реагенттерді мөлшерлеу блогы (орыс. блок дозирования реагентов) / chemical injection skid
Қондырғыдан май құю стансасына барып келу ара қашықтығы 15 шақырым ППУА-100 тәулігіне бір рет жанар-жағар май құяды. Сонда 16 қазаннан 16 сәуірге дейін 182 тәулікте ППУА-100 182*15 = 2730 км жол жүреді. 2730 км жолға (2730/100)*50 = 1365 литр жанар-жағар май жұмсалады. Жұмсалған жанар-жағар майдың құны 1365*230 = 313 950 теңге. Тәулігіне 20 сағаттан жұмыс істейді, сонда 182 тәулікте 182*20 = 3640 сағат жұмыс істейді. 3640 сағатта жұмсалатын жанар-жағар майдың құны 3640*35*230 = 29 302 000 теңге Жүргізушіге 6 айда төленетін ақша 250000*6 = 1 500 000 теңге. Жылына жұмсалатын шығын 313 950 + 29 302 000 + 1 500 000 = 31 115 950 теңге. Демек, жылына 31 115 950 теңге үнемделеді [9].
Қазіргі уақытта гидрат түзілуінің алдын алу және түзілген гидраттарды жою мақсатында метанолды тіктеу қондырғысы бу қазандығының буы қолданылады. Буды пайдалану үшін құбырдың жер бетінде орналасқан бөлігінде диаметрі 20 мм-лік 6 штуцер орнатылған. Бұл штуцерлерге диаметрі 20 мм-лік резина шлангілер кигізілген. Осы шлангілермен кіру манифольдінде орналасқан газды кешенді дайындау қондырғысындағы кіру манифольдінде кез-келген құбырлар диаметрінің кішірейген, ұлғайған, құбыр бұрылыстары, жоғарыға көтерілген жерлері және бекіту-реттегіш арматуралары, кері қақпақтарын метанолды регенерациялау қондырғысы Е-1,0-0,9Г қазандығының ыстық буымен қыздырылады. Қыздыру процессін сол қондырғыда жұмыс істейтін операторлар атқарады.
Амангелді, Жарқұм, Айрақты кен орындарында өндіріс ішіндегі тасымалдау және құрғатылмаған газды дайындау кезінде газды жинау тізбегінде, гидрат түзілуінің алдын алу мақсатында [10] :
− ұңғы шлейфіндегі газды алауға немесе шыраққа үрлеу, яғни газды жинау жүйесіндегі қысымды гидрат түзілуінің тепе-теңдік қысымынан төмендету;
− шлейф (құбыр) диаметрінің кішірейген, ұлғайған, бұрылыстарын және жоғарыға көтерілген жерлерін және бекіту-реттегіш арматураларын метанолды регенерациялау қондырғысының Е-1,0-0,9Г қазандығының ыстық буымен қыздыру;
− манометр мен термометрдің үш жөлекті құбыршаларын ыстық қайнаған сумен қыздыру немесе манометр мен термометрдің үш жөлекті құбыршаларын далаға үрлеу;
− газды Е-704 жылу алмастырғышы арқылы «Терминол-57» жылу тасымалдағышымен қыздырып, қыздырылған газды жалпы коллекторға беру;
− қысымның бірден түсіп кетуінің алдын алу (температураның төмен түсуі гидрат түзілуіне алып келеді), яғни бекіту-реттегіш арматураларының саңылаулары арқылы газдың сыртқа шықпауын қамтамасыз ету;
− гидрат түзілуінің тепе-теңдік температурасын төмендету үшін гидрат түзілетін жерлерге метанол беру қарастырылған.
Амангелді, Жарқұм, Айрақты кен-орындарындағы газды жинау тізбегінде, өндіріс ішінде тасымалдау және құрғатылмаған газды дайындау кезінде түзілген гидраттарды жою мақсатында:
− шлейфтегі газды свечаға немесе факелге үрлеп қысымды бірден біржақтама төменденту арқылы (0 атм дейін) түзілген гидратты жою;
− шлейфтегі газды свечаға және факелге үрлеп қысымды бірден екіжақтама төменденту (0 атм дейін) және құбырды қоршаған топырақтың қызуы арқылы түзілген гидратты жою және газды түзілген гидратты жоюға қажет уақытқа тоқтату;
− түзілген гидратты жеделдетіп жою мақсатында гидрат түзілген жерге метанол ендіру арқылы гидратты жою көзде тұтылған [11].
ҚОСЫМША
Қаржыландыру көзі. Авторлар зерттеуге сыртқы қаржыландыру жоқ екенін мәлімдейді.
Мүдделер қақтығысы. Авторлар осы мақаланы жариялауға байланысты айқын және ықтимал мүдделер қақтығысының жоқтығын жариялайды.
Авторлардың қосқан үлесі. Барлық авторлар өздерінің авторлығының ICMJE халықаралық критерийлеріне сәйкестігін растайды (барлық авторлар тұжырымдаманы әзірлеуге, зерттеу жүргізуге және мақаланы дайындауға айтарлықтай үлес қосты, жарияланғанға дейін соңғы нұсқасын оқып, мақұлдады). Ең үлкен үлес келесідей бөлінді: Дәрібаев Ю.Ә. – зерттеу тұжырымдамасы, оны жүргізу және қолжазбаны редакциялау; Сексенбай М.Ж. – қолжазбаны редакциялау зерттеу деректерін талдау, түсіндіру.
ADDITIONAL INFORMATION
Source of funding. This study was not supposted by any external sources of funding.
Conflict of interest. The authors declare the absence of obvious and potential conflicts of interest related to the publication of this article.
Contribution of the authors. All authors confirm that their authorship meets the international ICMJE criteria (all authors have made a significant contribution to the development of the concept, research and preparation of the article, read and approved the final version before publication). The greatest contribution is distributed as follows: Yuldashbay A. Daribayev – study concept and implementation and editing of the manuscript; Mukhamedzhan Zh. Seksenbay – editing of the manuscript, analysis, interpretation of research data.
About the authors
Mukhamedzhan Zh. Seksenbay
Kazakh National University of Water Management and Irrigation
Email: seksenbay61@mail.ru
ORCID iD: 0000-0002-6977-9169
Cand. Sc. (Engineering)
Kazakhstan, TarazYuldashbay A. Daribayev
Kazakh National University of Water Management and Irrigation
Author for correspondence.
Email: nur920318@mail.ru
ORCID iD: 0000-0003-1962-0966
Cand. Sc. (Agriculture)Kazakhstan, Taraz
References
- Gershtanskiy OS, Chagay VG, Sarbufina ZI, et al. (NIPIneftegaz). Otchet po podschetu zapasov gaza, kondensata i poputnykh komponentov mestorozhdeniya Amangeldi (Zhambilskaya oblast Respubliki Kazakhstan) po sostoyaniyu na 01.01.2006 g.». Aktau; 2007. (In Russ).
- Gershtanskiy OS, Apakaev ZA, Chagay VG, et al (NIPIneftegaz). Proekt promishlennoi razrabotki mestorozhdeniya Amangeldi. Report. Contract No.: 07-DM-28. Aktau; 2007. (In Russ).
- Gershtanskiy OS, Chagay VG, Pupisova LV, et al (NIPIneftegaz). Avtorskiy nadzor za realizatsiey proekta promishlennoy razrabotki mestorozhdeniya Amangeldy po sostoyaniyu na 01.01.2011 g. Report. Contract No.: 10-DZ-144. Aktau; 2011. (In Russ).
- Kabdushev AA, Agzamov FA, Manapbayev BZ, Delikesheva DN, Korgasbekov DR. Investigation of impact resistance of grouting materials. Kazakhstan journal for oil & gas industry. 2023;5(1):36–46. doi: 10.54859/kjogi108575.
- Daribayev NY, Ibildayev M, Darіbayev YA. Povysheniye effektivnosti ustanovki kompleksnoy podgotovki gaza. ХХI gasyrdagy ekologiyanin zhane adam omіrіnіn qauypsizdiginіn ozektі maselelerі. Taraz; 2021. P. 337–339. (In Kazakh, Russ).
- Daribayev NY, Ibildayev M, Darіbayev YA. Amangeldy ken ornynda gazdy daiyndau zhuyesіn zhetіldіru. ХХI gasyrdagy ekologiyanin zhane adam omіrіnіn qauypsizdiginіn ozektі maselelerі. Taraz; 2021. P. 340–342. (In Kazakh, Russ).
- Tіlegenov IS, Darіbayev YA, Daribayev NY. Razrabotka resursosberegayushchey tekhnologii po povisheniyu produktivnosti skvazhin metodom gidrorazyva plasta na primere mestorozhdeniy «Amangeldi Gaz». Vestnik Mezhdunarodnoy akademii nauk ekologii i bezopasnosti zhiznedeyatel’nosti. 2018;23(2):141–143. (In Russ).
- Darіbayev YA, Manapbaev BZ, Daribayev NY. Preduprezhdeniye i bor’ba s gidratoobrazovaniyem pri ekspluatatsii skvazhin mestorozhdeniya Amangeldi. Sovremennye tekhnologii v neftegazovom dele: mater. nauch.-tekhn. konf. Ufa: UGNTU, 2018. P. 75–78. (In Russ).
- Bakbergenov A, Sapaev Z, Dzhetmekov D. Otchet o proizvodstvennoy deyatelnosti TOO «Amangeldi Gaz» za 2021 god. Nur-Sultan; 2022. (In Russ).
- Kabdushev AA, Baymakhanov AY, Agzamov FA, Daribayev YA, Betzhanova AZ. Monitoring and elimination of intercasing pressure. Kazakhstan journal for oil & gas industry. 2023;5(3):85–95. doi: 10.54859/kjogi108651.
- Tilegenov IS, Darіbayev YA. Otsenka potentsialnoy vozmozhnosti osvoeniya neftegazovykh mestorozhdeniy Anabay, Airakti i Zharkum. Vestnik Mezhdunarodnoy akademii nauk ekologii i bezopasnosti zhiznedeyatel’nosti. 2018;2:25–32.
Supplementary files










