Improving the quality of recycled water by pulsed electromagnetic treatment
- Authors: Ergozhin E.E.1, Chalov T.K.1, Kovrigina T.V.1, Melnikov Y.A.1, Khakimbolatova K.K.1
-
Affiliations:
- A.B. Bekturov Institute of Chemical Sciences JSC
- Issue: Vol 3, No 2 (2021)
- Pages: 76-83
- Section: Articles
- URL: https://vestnik-ngo.kz/2707-4226/article/view/89500
- DOI: https://doi.org/10.54859/kjogi89500
- ID: 89500
Cite item
Full Text
Abstract
The relevance of this work is of exceptional importance and widespread use in the technological processes at most industrial enterprises, including oil refineries. Industrial enterprises of the oil industry are subject to strict control for environmental protection, water consumption, quantity, and quality of the discharged wastewaters. This paper presents the data on the treatment of circulating water before the section of clarification by the method of reverse osmosis with the use of an electromagnetic treatment device. The authors have manufactured a pilot reverse osmosis plant with the capacity of 0.370 m³/h, the permeate yield (purified water) being 0.3 m³/h, the concentrate discharge being 0.07 m³/h. The test bench operates as a closed circuit, i.e. the permeate and brine are returned to the original container. A process flow sheet for the purification up to standards, meeting the requirements for the make-up water, as well as a technical assignment for designing circulation water supply systems, have been developed.
Full Text
Introduction
The water supply and disposal systems of the industrial enterprises have both direct and indirect negative impacts upon the environment. Therefore, such systems should operate by environmental protection regulations. It is necessary to envisage measures for environmental protection, rational use of the water resources, and ensuring environmental safety. The water supply of industrial enterprises should provide for the maximum recycling of industrial wastewaters to replenish the water losses [1–3].
Maintaining the quality of water in the circulating systems is an important factor for the optimal operation mode of production, affecting mainly the work efficiency of heat exchangers. The deterioration of the water quality leads to a decrease in the efficiency and productivity of the refinery. To solve the main emerging problems, the SNiP provides for purging the system, alkalization or acidification of water, etc. [4] Recently, new protection methods have appeared: various polymer additives are introduced into the system – the reagents, which prevent the formation of calcium deposits, corrosion and biofouling in different elements of the enterprise’s circulating system. When the circulating water is cooled due to evaporation in the cooling towers, other losses and replenishment with the less expensive (non-demineralized) water, the salt concentration in the system increases, changing the properties of the circulating water, which leads to the need for automatic dosing and adjustment of the dose of the polymeric reagents depending on the properties of the circulating water in the system at various moments of the operation for maintaining the constant properties [5–8].
The enterprises of the oil refining industry are the largest sources of environmental pollution. In the territory of the Republic of Kazakhstan, the oil industry is represented by a complete list of technological processes. At the same time, pollution of natural objects occurs at all stages of oil refining [9, 10].
It is known that the membrane processes (electrochemical and baromembrane, membrane-bioreactor processes, etc.) in combination with other possibilities and with the inclusion of innovative components can significantly increase the efficiency and productivity of the purification plants.
The purpose of this work is to test a pilot reverse osmosis plant using the method of pulsed electromagnetic water treatment before the clarification section of Atyrau Oil Refinery LLP (hereinafter referred to as AOR LLP).
Results and discussion
In the course of this work, the design and engineering documentation has been developed for manufacturing a pilot plant, including a reverse osmosis water desalination plant, combined with a pulsed electromagnetic field generator, and a water treatment flow sheet to improve the quality of circulating water using the pulsed electromagnetic water treatment technology (Fig. 1). It is known that with a decrease in the volume of the concentrate, the concentration of all salts therein increases: the hardness salts in the concentrate form microcrystals with their release on the surface of the membrane element [11]. As a result, the productivity of the installation sharply reduces, and the membrane elements should be subjected to “chemical” washing or replacement. This problem can be solved either with the help of the reagents introduced into the source water or with the help of pulsed electromagnetic water treatment in the process of reverse osmosis. To accomplish this task, it is necessary to create the conditions when only the incipient microcrystals of hardness salts will be in the water, like on a “magnetic cushion”, without releasing them on the membrane surface.
Figure 1. The principle of operation of the electromagnetic water treatment device
An electromagnetic transducer is designed for cleaning and protection against the deposits of hardness salts. It can be used independently and as an addition to the existing water treatment systems. A control unit contains a printed circuit board with a powerful electromagnet and a microprocessor, which generates electromagnetic pulses and exercises control over the frequency range from 1 to 25–50 kHz. Electromagnetic waves of various lengths and time-varying amplitudes and frequencies are transmitted through wire transmitters. The electromagnetic pulse is concentrated in the volume of water flowing in the pipeline, in the place where a coil is installed. Under the influence of electromagnetic waves, divalent calcium and magnesium cations lose the ability to interact with anions and form insoluble compounds. The converted calcium and magnesium cations lose their ability to crystallize and precipitate. At the same time, the chemical and mineral composition of water does not change.
According to the technical assignment for long-term testing of the magnetic-pulse water treatment technology, a set of documents has been developed for a test bench, which includes a reverse osmosis plant equipped with an electromagnetic water treatment device (hereinafter referred to as the EWTD).
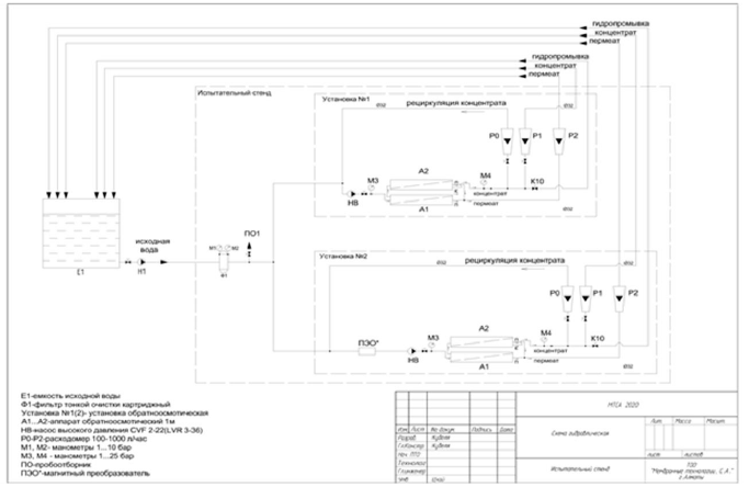
The process flow sheet is presented in Fig. 2, showing how the source water enters tank E1. From tank E1, the water is supplied by pump H1 to mechanical filter F1 with a filtration threshold of 5 microns, then the water enters the reverse osmosis plant with a capacity of 300 l/h. In the plant, the filtered water is supplied by the HB high-pressure pumps to the block of reverse osmosis elements A1–A2. The EWTD is installed before the HB high-pressure pump, after the tie-in point of the recirculation line. The consumption of the concentrate, permeate, and concentrate recirculation are controlled by rotameters P1, P2, P0, respectively. The operation of the F1 filter is controlled by the pressure drop-pressure gauges M1, M2. The operation of reverse osmosis elements A1-A2 is controlled by rotameters P1, P2, P0 and by the pressure drop on pressure gauges M3, M4. The test bench operates as a closed circuit, i.e. the permeate and brine return to the original tank.
Figure 2. Process flow sheet of the test bench
The controlled parameters of the test bench: the permeate, concentrate, recirculation line performance, pressure drop on filter F1 and elements A1–A2; total dissolved solids (hereinafter referred to as the TDS) in tank E1, in permeate and concentrate.
The electromagnetic water treatment device is shown in Fig. 3.
Figure 3. The electromagnetic water treatment device
The test bench complete set
The complete set of the test bench is as follows:
Table 1. The test bench complete set
Name of the component | Number of units |
Frame | 2 |
Fine filter | 1 |
Pulse magnetic converter | 1 |
Magnetic coil | 1 |
Housing of the membrane element 4040 | 4 |
Membrane reverse osmosis element 4040 | 4 |
High pressure pump | 2 |
Pipelines, valves, rotameters, manometers, measuring equipment | 1 set |
Testing of a pilot plant for the treatment of the circulating water before the clarification section, delivered from AOR LLP. The tests have been carried out from June 25 to September 18, 2020. During the tests at the experimental plant, an optimal mode has been selected to improve the quality of the circulating water by reverse osmosis desalination using the pulsed electromagnetic water treatment.
Description of the water flow rate condition at the experimental plants
A water flow with a capacity of 0.370 m³/h has been supplied to the inlet of the high-pressure pump line of the reverse osmosis plant, the permeate output (the purified water) has been 0.3 m³/h, and the concentrate discharge has been 0.07 m³/h.
The fragments of the test results, conducted from 25.06.2020 to 18.09.2020 are presented in Table. 2.
Table 2. The results of the tests carried out on a reverse osmosis plant
Date | Time | ΔP in. bar | ΔP out. bar | Q perm. м³/h | Q conc. м³/h | Q rec. м³/h | TDS, (mg/l) | Т, °C | pH | ||||||
initial | perm. | conc. | initial | perm. | conc. | initial | perm. | conc. | |||||||
25.06.2020 | 9:00 | 9.1 | 8.9 | 0.3 | 0.07 | 0.002 | 427 | 13.1 | 1887.6 | 19 | 19 | 19 | 8.4 | 6.7 | 8.7 |
| 13:00 | 9.1 | 8.9 | 0.3 | 0.07 | 0.002 | 427 | 13.0 | 1887.6 | 20 | 21 | 21 | 8.4 | 6.7 | 8.7 |
| 17:00 | 9.1 | 8.9 | 0.3 | 0.07 | 0.002 | 427 | 13.0 | 1887.6 | 20 | 21 | 21 | 8.4 | 6.7 | 8.7 |
26.06.2020 | 9:00 | 9.1 | 8.9 | 0.3 | 0.07 | 0.002 | 427 | 12.8 | 1884.3 | 21 | 21 | 21 | 8.4 | 6.7 | 8.8 |
| 13:00 | 9.1 | 8.9 | 0.3 | 0.07 | 0.002 | 427 | 12.7 | 1885.0 | 21 | 22 | 22 | 8.4 | 6.7 | 8.8 |
| 17:00 | 9.1 | 8.9 | 0.3 | 0.07 | 0.002 | 427 | 12.7 | 1885.0 | 22 | 22 | 22 | 8.4 | 6.7 | 8.8 |
29.06.2020 | 9:00 | 9.1 | 8.9 | 0.3 | 0.07 | 0.002 | 427 | 12.6 | 1884.5 | 19 | 19 | 19 | 8.4 | 6.7 | 8.5 |
| 13:00 | 9.1 | 8.9 | 0.3 | 0.07 | 0.002 | 427 | 12.8 | 1887.3 | 19 | 19 | 19 | 8.4 | 6.7 | 8.5 |
| 17:00 | 9.1 | 8.9 | 0.3 | 0.07 | 0.002 | 427 | 12.8 | 1885.2 | 21 | 22 | 22 | 8.4 | 6.7 | 8.5 |
30.06.2020 | 9:00 | 9.1 | 8.9 | 0.3 | 0.07 | 0.002 | 427 | 12.9 | 1885.4 | 21 | 21 | 21 | 8.4 | 6.7 | 8.7 |
| 13:00 | 9.1 | 8.9 | 0.3 | 0.07 | 0.002 | 427 | 12.9 | 1888.7 | 21 | 22 | 22 | 8.4 | 6.7 | 8.7 |
| 17:00 | 9.1 | 8.9 | 0.3 | 0.07 | 0.002 | 427 | 13.0 | 1884.9 | 21 | 22 | 22 | 8.4 | 6.7 | 8.7 |
1.07.2020 | 9:00 | 9.1 | 8.9 | 0.3 | 0.07 | 0.002 | 427 | 13.0 | 1885.6 | 20 | 20 | 20 | 8.4 | 6,7 | 8.6 |
| 13:00 | 9.1 | 8.9 | 0.3 | 0.07 | 0.002 | 427 | 13.0 | 1885.7 | 20 | 21 | 21 | 8.4 | 6.7 | 8.6 |
| 17:00 | 9.1 | 8.9 | 0.3 | 0.07 | 0.002 | 427 | 13.1 | 1885.9 | 20 | 21 | 21 | 8.4 | 6,7 | 8.6 |
2.07.2020 | 9:00 | 9.1 | 8.9 | 0.3 | 0.07 | 0.002 | 427 | 13.1 | 1888.0 | 18 | 18 | 18 | 8.4 | 6.7 | 8.6 |
| 13:00 | 9.1 | 8.9 | 0.3 | 0.07 | 0.002 | 427 | 12.8 | 1888.0 | 18 | 19 | 19 | 8.4 | 6.7 | 8.6 |
| 17:00 | 9.1 | 8.9 | 0.3 | 0.07 | 0.002 | 427 | 12.7 | 1888.9 | 19 | 20 | 20 | 8.4 | 6.7 | 8.6 |
3.07.2020 | 9:00 | 9.1 | 8.9 | 0.3 | 0.07 | 0.002 | 427 | 12.5 | 1887.2 | 20 | 20 | 20 | 8.4 | 6.8 | 8.7 |
| 13:00 | 9.1 | 8.9 | 0.3 | 0.07 | 0.002 | 427 | 12.7 | 1884.3 | 20 | 21 | 21 | 8.4 | 6.8 | 8.7 |
| 17:00 | 9.1 | 8.9 | 0.3 | 0.07 | 0.002 | 427 | 13.0 | 1883.5 | 20 | 21 | 21 | 8.4 | 6.8 | 8.7 |
14.09.2020 | 9:00 | 9.1 | 8.9 | 0.3 | 0.07 | 0.002 | 427 | 12.9 | 1887.2 | 19 | 19 | 19 | 8.4 | 6.8 | 8.8 |
| 13:00 | 9.1 | 8.9 | 0.3 | 0.07 | 0.002 | 427 | 13.0 | 1885.9 | 20 | 21 | 21 | 8.4 | 6.8 | 8.8 |
| 17:00 | 9.1 | 8.9 | 0.3 | 0.07 | 0.002 | 427 | 13.0 | 1884.9 | 20 | 21 | 21 | 8.4 | 6.8 | 8.8 |
15.09.2020 | 9:00 | 9.1 | 8.9 | 0.3 | 0.07 | 0.002 | 427 | 13.1 | 1887.0 | 18 | 18 | 18 | 8.4 | 6.8 | 8.7 |
| 13:00 | 9.1 | 8.9 | 0.3 | 0.07 | 0.002 | 427 | 12.8 | 1886.9 | 18 | 19 | 19 | 8.4 | 6.8 | 8.7 |
| 17:00 | 9.1 | 8.9 | 0.3 | 0.07 | 0.002 | 427 | 12.9 | 1886.3 | 19 | 20 | 20 | 8.4 | 6.8 | 8.7 |
16.09.2020 | 9:00 | 9.1 | 8.9 | 0.3 | 0.07 | 0.002 | 427 | 12.8 | 1886.7 | 20 | 20 | 20 | 8.4 | 6.8 | 8.7 |
| 13:00 | 9.1 | 8.9 | 0.3 | 0.07 | 0.002 | 427 | 12.4 | 1886.7 | 20 | 21 | 21 | 8.4 | 6.8 | 8.7 |
| 17:00 | 9.1 | 8.9 | 0.3 | 0.07 | 0.002 | 427 | 12.5 | 1887.9 | 20 | 21 | 21 | 8.4 | 6.8 | 8.7 |
17.09.2020 | 9:00 | 9.0 | 8.8 | 0.3 | 0.07 | 0.002 | 427 | 12.5 | 1885.6 | 19 | 19 | 19 | 8.4 | 6.7 | 8.7 |
| 13:00 | 9.0 | 8.8 | 0.3 | 0.07 | 0.002 | 427 | 12.6 | 1882.9 | 19 | 20 | 20 | 8.4 | 6.7 | 8.7 |
| 17:00 | 9.0 | 8.8 | 0.3 | 0.07 | 0.002 | 427 | 12.9 | 1887.9 | 19 | 20 | 20 | 8.4 | 6.7 | 8.7 |
18.09.2020 | 9:00 | 9.1 | 8.9 | 0.3 | 0.07 | 0.002 | 427 | 12.9 | 1887.5 | 19 | 19 | 19 | 8.4 | 6,7 | 8.8 |
| 13:00 | 9.1 | 8.9 | 0.3 | 0.07 | 0.002 | 427 | 12.8 | 1887.6 | 20 | 21 | 21 | 8.4 | 6.7 | 8.8 |
| 17:00 | 9.1 | 8.9 | 0.3 | 0.07 | 0.002 | 427 | 12.7 | 1884.7 | 20 | 21 | 21 | 8.4 | 6.7 | 8.8 |
As a result of the conducted tests and based on the protocols of an independent laboratory, it has been found that the total salt content in the water before the clarification section has decreased from 427 to 13.0 mg/l, pH from 7.8 to 6.6.
The water treatment in a magnetic field is used for combatting scale formation. The essence of the method consists in the fact that when water crosses the magnetic field lines, the cations of hardness salts are released not on the heating surface, but in the mass of water. The method is effective in the treatment of waters of the calcium-carbonate class [12].
If the dissociating salts are present in the water (calcium bicarbonate CaHCO₃ salts are present in the water of AOR LLP), several processes occur during the magnetic treatment:
- displacement of the equilibrium fields between the water structural components by the electromagnetic forces;
- physical and chemical mechanism of increasing the crystallization centers in the volume of liquid after its magnetic treatment, as well as a change in the rate of coagulation (sticking and enlargement) of the dispersed particles in the liquid flow.
The magnetic treatment of water has been carried out by us with the “Termit” device, which creates low-frequency signals of variable frequency in the range of 1–10 kHz, coming through the wires to transmitters wound by a certain scheme and sequence on the pipeline.
The photographs of the cut membranes after cleaning with and without the use of the electromagnetic treatment.
It is seen from Fig. 4 that deposits are formed on the reverse osmosis membranes – the salts of calcium and magnesium (the loose porous powdery substance of the calcareous origin), and the use of the magnetic water treatment in desalination before the clarification section has a positive result. The salts of calcium and magnesium do not settle on the reverse osmosis membranes (Fig. 4, a), thereby extending the service life of the reverse osmosis membranes, which are the most expensive parts of the plant.
Figure 4. Photographs of the cut membranes: a) using the electromagnetic water treatment; b) without using the electromagnetic water treatment
Thus, the use of the magnetic water treatment in the reverse osmosis water purification technology has great prospects for several reasons:
- protection of the reverse osmosis membranes from deposits, thereby increasing their service life;
- low cost of the magnetic water treatment device;
- the simplicity of the connection scheme of the device, which makes it possible not to change the already existing technological scheme of water purification.
Conclusions
A highly efficient technology of water purification before the clarification section of AOR LLP has been developed based on the reverse osmosis method, using the pulsed electromagnetic treatment. It has been established that the use of this technology allows the water discharge to be minimized and the service life of the membranes to be extended, protecting them from deposits. At the same time, high levels of water desalination are achieved, up to the standards, meeting the requirements for the make-up water.
About the authors
Edil Ergozhayevich Ergozhin
A.B. Bekturov Institute of Chemical Sciences JSC
Email: ics_rk@mail.ru
academician of NAS RK
Kazakhstan, AlmatyTulegen K. Chalov
A.B. Bekturov Institute of Chemical Sciences JSC
Email: chalov.45@mail.ru
Doctor of Chemical Sciences, Professor, Head of the Laboratory of Ion-Exchange Resins and Membranes
Kazakhstan, AlmatyTatyana V. Kovrigina
A.B. Bekturov Institute of Chemical Sciences JSC
Email: kovriginatat@mail.ru
candidate of chemical science, Associated Professor, senior scientist of the Laboratory of Ion-Exchange Resins and Membranes
Kazakhstan, AlmatyYevgeniy A. Melnikov
A.B. Bekturov Institute of Chemical Sciences JSC
Email: sebas273@mail.ru
Ph.D., senior scientist of the Laboratory of Ion-Exchange Resins and Membranes
Kazakhstan, AlmatyKamila K. Khakimbolatova
A.B. Bekturov Institute of Chemical Sciences JSC
Author for correspondence.
Email: ics_kamila@mail.ru
candidate of chemical science, Associated Professor, chief researcher of the Laboratory of Ion-Exchange Resins and Membranes
Kazakhstan, AlmatyReferences
- Ushakov G.V. Biologically treated wastewaters for feeding the circulating water supply systems. - Ecology and Industry of Russia, 2007, No. 9, pp. 20–22.
- Aliyev A.F. Prevention of the scale formation in the circulating technical water supply systems when using high salinity waters. - Thermal power engineering, 2006, No. 8, pp. 55–58.
- Naumov S.V., Mukhutdinov A.A., Solyashinova O.A. Ecologization of the circulating water supply technologies. - Bulletin of the Kazan Technological University, 2010, No. 1, pp. 208–211.
- SNiP RK 4.01-02-2009. Water supply. External networks and structures.
- Ananikov S.V., Azimov Yu.I., Savdur S.N. Development of the control systems for circulating water supply in the petrochemical industries. – Bulletin of the Kazan Technological University, 2013, vol. 16, no. 2, pp. 136–138.
- Moskvicheva E.V., Salakhutdinova A.R., Ignatkina D.O., Sidyakin P.A., Shchitov D.V., and Ibragimova Z.K. The modern systems of circulating water supply of an industrial enterprise. – Bulletin of the Volgograd State University of Architecture and Civil Engineering. Series: Construction and architecture, 2015, No. 39 (58), pp. 151–163.
- Fielding K.S., Dolnicar S., Schultz T. Public acceptance of recycled water. – International Journal of Water Resources Development, 2019, v. 35, Iss. 4, pp. 551–586.
- Moya-Fernández P.J., López-Ruiz S., Guardiola J., González-Gómez F. Determinants of the acceptance of domestic use of recycled water by use type. – Sustainable Production and Consumption, 2021, v. 27, pp. 575–586.
- Ergozhin E.E., Chalov T.K., Khakimbolatova K.Kh. Membranes and membrane technologies. - Almaty, IP “Beketayeva”, 2017, 260 p.
- Ergozhin E.E., Chalov T.K., Melnikov E.A. The state and prospects of the world oil refining industry. - Almaty, IP “Beketayeva”, 2019, 562 p.
- Kolesnikov I.K., Kurbanov Zh.F. The impact of a single electromagnetic field on the cavitation processes in water. – The Scientific Heritage, 2020, no. 55-2 (55), pp. 56–60.
- Runov D.M., Laptev A.G. Electromagnetic water treatment in the circulating water supply system. – News of higher educational institutions. Problems of Energy, 2015, No. 1–2, pp. 18–25.
Supplementary files







