New approaches to determine the technological challenged of oil fields at the late stage of development
- Authors: Zhetruov Z.T.1, Khassanov B.K.2, Nugmanov Z.K.1
-
Affiliations:
- KMG Engineering
- KMG Kashagan B.V.
- Issue: Vol 5, No 4 (2023)
- Pages: 37-47
- Section: Oil and gas field development and exploitation
- URL: https://vestnik-ngo.kz/2707-4226/article/view/108666
- DOI: https://doi.org/10.54859/kjogi108666
- ID: 108666
Cite item
Full Text
Abstract
Background: The main problem of the process of field development in the later stages is the limitation of free funds associated with the decline in production and the corresponding decrease in the profitable part of enterprises. At the same time, the accumulated effect of critical production problems is manifested, for the solution of which in practice a significant amount of capital investments is required in different areas of field development.
The late stage of development of fields is associated with a number of problems, the main of which are the deterioration of the structure of the reserves and the slow pace of their replenishment, low withdrawal rates and high water cut, frequent failure of ground equipment, technological limitations of the production infrastructure, the quality of construction and completion of wells, a short turnaround time of production wells affecting the wells’ operation coefficient, and insufficient coverage of production processes with digitalization.
Aim: Considering the large amount of work involved in the oil production process (from geology to onshore infrastructure), an internal benchmarking analytical tool is needed to identify current and most common technological challenges, to focus scientific, technical and production personnel in a certain direction and develop a systematic approach to solving production problems. The purpose of this work is to develop such a tool
Materials and methods: As the input data, historical data on the production, hydrocarbons reserves, the current technological parameters of underground and surface equipment of 12 oil fields of the group of the NK “Kazmunaygaz” JSC companies were used. 17 basic criteria were formed in the areas of geology, development, oil production, drilling and infrastructure, which served as the basis for internal benchmarking of oil fields.
Results: As a result of this work, a tool was developed for the diagnosis of key production problems of KMG oil fields. The diagnostic chart is effective for determining zones of the spread of production problems both in one oil field and in all oil fields of KMG. This approach can be scaled to the level of oil fields and horizons.
Conclusion: The developed internal benchmarking tool serves as the basis for the annual analysis of key problems of the oil fields of the group of the NC “KazMunaygaz” JSC companies and the formation of a long -term plan to solve key production challenges.
Full Text
Введение
АО «НК «КазМунайГаз» (далее – КМГ) является вертикально-интегрированной нефтегазовой компанией, отвечающей высоким стандартам безопасности и принципам устойчивого развития, ориентированной на максимизацию финансового результата. Структура добывающих активов КМГ состоит из 10 операционных активов (АО «Озенмунайгаз» – 100%, АО «Мангистаумунай-газ» – 50%, АО «Эмбамунайгаз» – 100%, ТОО «СП «КазГерМунай» – 50%, ТОО «ПетроКазахстан Инк.» – 33%, АО «Каражанбасмунай» – 50%, ТОО «Казахойл Актобе» – 50%, ТОО «Казахтурк-мунай» – 100%, ТОО МНК «КазМунайТениз» – 100%, ТОО «Урихтау Оперейтинг» – 100%) и 3 мегапроекта (ТОО «Тенгизшевройл» – 20%, АО «Карачаганак Петролеум Оперейтинг» – 10%, Норт Каспиан Оперейтинг Компани Н.В. – 8,44%). Согласно годовому отчету КМГ за 2021 г., доказанные и вероятные запасы углеводородов на конец 2021 г. составляют 645 млн т н.э., добыча нефти и конденсата составила 21,7 млн т. Четверть операционных активов КМГ представлена зрелыми месторождениями, на которых отмечается естественное падение уровня добычи в среднесрочной перспективе. Эффективная эксплуатация зрелых месторождений требует постоянного контроля удельной себестоимости добычи путём широкого внедрения последних достижений науки и техники.
Одним из ключевых приоритетов утвержденной стратегии развития КМГ на 2022–2031 гг. является интеграция принципов устойчивого развития в ключевые бизнес-процессы, т.к. КМГ осознает важность своего влияния на экономику, экологию и общество. На ближайшие 10 лет рост КМГ будет обеспечен за счёт прироста ресурсной базы, эффективности текущего производства, повышения эффективности цепочки стоимости, внедрения современных технологий и сокращения углеродного следа.
В свою очередь ТОО «КМГ Инжиниринг» (далее – КМГИ), являясь основной инжиниринговой компанией для нефтедобывающих компаний КМГ, фокусирует усилия на повышении эффективности производственных процессов нефтедобывающих компаний, начиная с этапов геологоразведки до обустройства и экономики. Роль КМГИ заключается в обеспечении передового научно-технического и инжинирингового развития разведки и разработки месторождений, а также цифровизации КМГ.
Опыт применения инструментов анализа активов
В настоящее время производственные компании в целях повышения конкурентоспособности на рынке и разработки стратегии развития применяют различные аналитические инструменты, такие как SWOT-анализ, бенчмаркинг, кайдзен-подход и другие методы. В качестве примера рассмотрен опыт применения принципа бенчмаркинга базовой добычи в структуре нефтегазовых месторождений в 2018 г. ПАО «Газпромнефть» [1]. Анализ проводился по трём направлениям: выработка запасов, энергетика и действующий фонд скважин. Результатом проведенного анализа стала «матрица здоровья» активов компании: было получено чёткое понимание текущего состояния активов месторождений, определены факторы и порядок оптимизации для достижения наибольшей эффективности (табл. 1).
Таблица 1. Матрица здоровья» активов ПАО «Газпромнефть»
Table 1. Health Matrix of Gazprom NeftP JSC assets
Название месторождения Name of oil field | Эффект по блокам, млн т Effect by block, million tons | ||
запасы reserves | энергетика power engineering | фонд fund | |
Воргенское Vorgenskoe | 0,02 | 0,05 | 0,03 |
Вынгопуровское Vyngopurovskoye | 8,66 | - | 1,32 |
Западно-Ноябрьское Zapadno-Noyabrskoye | 0,27 | 0,03 | 0,01 |
Карамовское Karamovskoye | 1,47 | 0,03 | 0,07 |
Новогоднее Novogodneye | 0,10 | 0,12 | 0,14 |
Пограничное Pogranichnoye | 0,05 | 0,07 | 0,03 |
Спорышевское Sporyshevskoye | 0,90 | 0,41 | 0,40 |
Средне-Иркутское Sredne-Irkutskoe | 0,25 | 0,10 | 0,05 |
Холмистое Kholmistoye | 0,14 | 0,02 | 0,01 |
Холмогорское Kholmogorskoe | 0,10 | 0,19 | 0,11 |
Ярайнерское Yaraynerskoe | 0,12 | 0,01 | 0,14 |
Алгоритмы бенчмаркинга могут быть адаптированы под конкретные условия производства и в дальнейшем оптимизированы. Разделяют несколько видов бенчмаркинга [2]:
- общий (проводится сравнительный анализ однородных видов деятельности в различных областях);
- функциональный анализ (сравниваются схожие функции предприятий в других отраслях).
В рамках реализации выработанных стратегий и решений по оптимизации ресурсов важным аспектом является внедрение и применение цифровых продуктов в структуре всей деятельности производственной компании. Например, было разработано единое информационное пространство, связывающее все аспекты деятельности компании и обеспечивающее надежность и безопасность данных. Современные цифровые решения и технологии в производстве позволяют качественно и своевременно отслеживать слабые места как в операционном менеджменте, так в технологической цепочке производства. Применение данного метода актуально в условиях нефтегазодобывающих компаний Казахстана, поскольку область применения бенчмаркинга может быть адаптирована под любую деятельность и охватывать все структуры компании: от менеджмента до ревизии оборудования и т.д.
Разработка диагностической карты
На балансе КМГ находятся 112 месторождений углеводородного сырья (далее – УВС), из которых 81 – на стадии активной разработки. Добыча нефти и конденсата с учетом доли КМГ за 2021 г. составила 21,7 млн т [3]. На долю зрелых месторождений приходится 37% от общей добычи УВС (рис. 1). Наиболее часто встречающиеся осложнения при разработке зрелых месторождений КМГ представлены на рис. 2.
Рисунок 1. Доля зрелых месторождений в структуре КМГ
Figure 1. Share of mature oil fields in the structure of NC KMG
а) структура месторождений КМГ / structure of KMG oil fields; б) доля зрелых месторождений в добыче УВС КМГ / share of mature fields in the KMG's raw hydrocarbons production
Рисунок 2. Наиболее часто встречающиеся осложнения при разработке зрелых месторождений КМГ
Figure 2. Most common complications in the development of KMG's mature oil fields
Для выработки подходов по определению технологических вызовов была проделана большая совместная работа по заполнению диагностической карты требуемыми данными по всем месторождениям операционных активов КМГ из разных источников.
На первом этапе были оценены основные критерии по направлениям, по которым можно оценить любое месторождение или актив в целом. Требование для подбора критериев было таково, что они должны быть легко оцифрованы и характеризовать одну из основных (актуальных) проблем месторождений.
Таким образом, была сформирована карта, названная диагностической (рис. 3). Основой диагностической карты являются технологические параметры или индикаторы, которые могут комплексно показывать текущую характеристику вызова или динамику, т.е. определять усилия, которые компания прилагает для решения данной проблемы.
Рисунок 3. Диагностическая карта для оценки технологических параметров месторождений
Figure 3. Diagnostic chart for assessment of technological parameters of oil fields
Дополнительной важной возможностью диагностической карты является бенчмаркинг показателей, по которому можно выделить лидеров среди месторождений или активов, к показателям которых должен стремиться рассматриваемый актив. Например, по направлению «геология» ключевым технологическим параметром является темп восполнения запасов, по направлению «разработка» – выработка запасов (относительно проектной оценки), обводнённость продукции и темп отборов от текущих извлекаемых запасов и т.д.
Для каждого технологического параметра были разработаны количественные показатели и их оценка («хорошо», «удовлетворительно», «плохо»). Например, по направлению «геология» ключевым технологическим параметром является темп восполнения запасов, который делится на два показателя:
- кратность запасов, которая показывает, сколько лет осталось до выработки балансовых извлекаемых запасов нефти при текущем уровне добычи (срок более 20 лет относится к категории «хорошо», 10–20 лет – «удовлетворительно», менее 10 лет – «плохо»);
- коэффициент восполнения запасов, который показывает работу за последние 5 лет по приросту запасов для восполнения добытой нефти.
Таким же образом были сформированы количественные индикаторы по прочим направлениям «разработка», «добыча», «бурение», «инфраструктура».
На следующем этапе была выполнена работа по сбору текущих данных по операционным активам КМГ. После сбора исходных данных были выполнены операции по консолидации, нормализации, обработке и анализу массива данных для обеспечения достаточной точности и использования в работе. На данном этапе было принято решение сфокусироваться на так называемых ключевых месторождениях, которые были выбраны исходя из четырёх факторов:
- месторождения, которые генерируют основной источник денежного потока компании (за последние 10 лет);
- месторождения с достаточными геологическими и извлекаемыми запасами;
- месторождения, которые вносят основную долю годовой добычи;
- месторождения с наибольшей долей вовлечения запасов в разработку.
С учётом всех факторов был сформирован так называемый «комплексный параметр», на основе которого было принято решение о выборе 12 месторождений для дальнейшего анализа и выработки рекомендаций (рис. 4–5). При этом дополнительно учитывались особенности месторождений / актива. Например, месторождение Акшабулак Центральный отвечает всем требованиям ключевых месторождений, однако, учитывая решение по ограничению добычи с целью пролонгации жизненного цикла месторождения, данное месторождение не было включено в список таковых месторождений.
Рисунок 4. Схема расчета комплексного параметра
Figure 4. Calculation scheme for the complex parameter
Рисунок 5. Расчетные значения комплексного параметра
Figure 5. Calculated values of the complex parameter
В табл. 2. представлена диагностическая карта по выбранным месторождениям, на которой наглядно отображены итоговые результаты по критериям в разрезе месторождений. Глядя на диагностическую карту, можно стратегически оценить сильные стороны разработки месторождения и попытаться сфокусировать усилия на потенциальных вызовах. Например, непрерывный контроль и улучшение культуры бурения позволили снизить долю скважин с отклонением интенсивности траектории на более чем 3°.
Таблица 2. Диагностическая карта по ключевым месторождениям
Table 2. Diagnostic chart of key oil fields
На всех месторождениях, представленных в диагностической карте, данный показатель составляет менее 5%. Также стоит обратить внимание на хорошую обеспеченность запасами данных месторождений (в большинстве более 20 лет), что является индикатором потенциального интереса к дальнейшему развитию месторождения.
Потенциальным вызовом для большей части месторождений является потеря добычи вследствие отключения электроэнергии. В дальнейшем при поддержке операционных активов и КМГ будет обеспечен высший приоритет для выработки должных технологических и производственных решений для обеспечения бесперебойной электроэнергии.
Формирование решений на основе диагностической карты
Следующим этапом применения нового подхода является поиск решений той или иной проблемы. Необходимо особо отметить, что в большинстве случаев много усилий уходит на решение последствий, а не коренных причин.
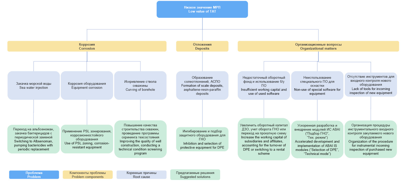
Рассмотрим пример для проблемы «низкое значение межремонтного периода скважины (далее – МРП)», когда основными последствиями более глубинных причин являются:
- низкий коэффициент эксплуатации;
- большое количество подземных и капитальных ремонтов скважин;
- большой оборот насосно-компрессорных труб, штанг и оборудования;
- эрозионное нарушение обсадной колонны
- заклин глубинно-насосного оборудования (далее – ГНО) мехпримесями и асфальтосмолопарафиновыми отложениями (далее – АСПО).
По результатам обсуждений были определены первопричины, решением которых нужно заниматься в комплексе. Коренными причинами в данном случае являются:
- закачка морской воды / сероводород;
- искривление ствола скважины;
- недостаточный оборотный фонд, использование бывшего в употреблении подземного оборудования;
- солеотложения, механические примеси, АСПО;
- коррозия.
Только определив первопричины, влияющие на результат, представленный в диагностической карте, можно переходить к формированию конкретных технологических или организационных решений. Для проблемы «низкое значение МРП» и устранения коренных причин предложены следующие решения (рис. 6):
- переход на альбсеноман, закачка бактерицидов с периодической заменой;
- применение PSL1 зонирования, коррозионностойкого оборудования;
- повышение качества строительства скважин, проведение программы скрининга технического состояния;
- ускоренная разработка и внедрение модулей информационной системы ABAI («Подбор ГНО», «Технологический режим») и др.
Рисунок 6. Пример разработки дерева решений по проблеме «Низкое значение МРП»
Figure 6. Example of developing a decision tree for the problem of "Low value of well TAT"
Таким образом, используя диагностическую карту по месторождениям, были определены коренные первопричины по всем ключевым технологическим вызовам и предложены пути решения.
Предлагаемый вариант реализации диагностической карты
Наибольшую важность в процессе решений конкретной проблемы приобретает реализация намеченных проектов и мероприятий. Даже самая эффективная идея может быть скомпрометирована плохой реализацией, поэтому важным пунктом стратегии улучшения является внедрение культуры должного уровня реализации проектов и технологий.
В этих целях каждый из основных индикаторов предлагается внедрить в ключевые показатели деятельности (далее – КПД) руководителей соответствующих направлений.
На рис. 7 представлен пример карты КПД с основными технологическими параметрами, где указаны плановые показатели, утверждаемые в рамках ежегодной Производственной программы, а также дополнительные мероприятия и показатели по решению технологических вызовов. Таким образом, возможно создать мотивацию к достижению целевых показателей технологических вызовов путём включения в корпоративный и функциональный КПД.
Рисунок 7. Пример карты КПД с включением мероприятий по решению технологических вызовов
Figure 7. Example of a Efficiency chart including measures to address technological challenges
Заключение
Учитывая, что большая часть месторождений КМГ находятся на поздней стадии разработки, необходим поэтапный анализ основных критериев технологических параметров по направлениям, например, по геологии – темпы восполнения запасов, по разработке – темпы отборов и обводнённости продукции, по добыче – отказ наземного оборудования, технологические ограничения производственной инфраструктуры, качество строительства и заканчивания скважин, межремонтный период добывающих скважин, что позволит оценить любое месторождение или актив в целом и выявить основные проблемы месторождений.
В результате определения актуальных технологических параметров и их количественных параметров был разработан инструмент для диагностики ключевых производственных проблем месторождений КМГ. Диагностическая карта эффективна для определения зон распространения производственных проблем как на одном месторождении, так и по всем месторождениям КМГ. Данный подход может быть масштабирован до уровня месторождений и горизонтов. Инструмент может послужить основой для построения внутреннего бенчмаркинга месторождений группы компаний КМГ. Алгоритмы бенчмаркинга могут быть адаптированы под конкретные условия производства и в дальнейшем оптимизированы.
Учитывая универсальность подобранных критериев диагностической карты, разработанный инструмент также может быть адаптирован под условия любых других месторождений / активов и применен для решения соответствующих технологических проблем. Качественная реализация технологических решений позволит обеспечить стабилизацию добычи нефти, продлить жизненный цикл месторождений и повысить экономическую эффективность предприятий.
1 PSL зонирование – зонирование скважин по степени осложнённости и градации по уровням требований к изделиям (химический состав, твердость, термообработка и т.д.) изготовленной продукции.
About the authors
Zhassulan T. Zhetruov
KMG Engineering
Author for correspondence.
Email: zh.zhetruov@niikmg.kz
ORCID iD: 0000-0003-3639-4390
Kazakhstan, Astana
Bakytzhan K. Khassanov
KMG Kashagan B.V.
Email: b.khassanov@kbv.kz
Kazakhstan, Astana
Zhanibek K. Nugmanov
KMG Engineering
Email: zh.nugmanov@niikmg.kz
Kazakhstan, Astana
References
- Abusheva VE, Kolosova OG. Benchmarking as an effective direction of modern analysis. Vestnik ekonomiki I menedgmenta. 2022;2:21–26. (In Russ).
- Mamazhumayev SR. Primenenie metoda benchmarkinga v upravlenii neftegazovoy promyshlennost'yu i dobychej nefti i gaza. Academic Research in Educational Sciences. 2022; 3(1):76–81. (In Russ).
- ar2021.kmg.kz [Internet]. Strategic Report: Performance Highlights [дата обращения 17.07.2023]. Доступ по ссылке: https://ar2021.kmg.kz/ru/strategic-report/performance-highlights. (In Russ).
- Andrianova AM, Belonogov EV, Korovin AY, et al. The benchmarking of base production. Oil industry journal. 2018;1138:39–42. doi: 10.24887/0028-2448-2018-8-39-41.
- Mikhailova EA. Fundamentals of benchmarking. Management in Russia and abroad. 2001;2:114 –121.
- Stapenhurst T. The Benchmarking Book: Best Practice for Quality Managers and Practitioners. Oxford (UK): Butterworth-Heinemann; 2009.
Supplementary files











